EasyManua.ls Logo

Sharp CD-K1861V - Page 19

Sharp CD-K1861V
80 pages
Print Icon
To Next Page IconTo Next Page
To Next Page IconTo Next Page
To Previous Page IconTo Previous Page
To Previous Page IconTo Previous Page
Loading...
– 19 –
CD-K1861V
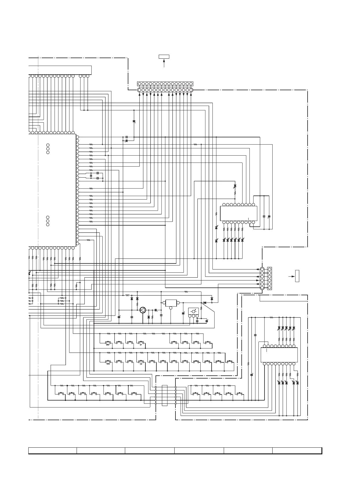
Figure 19 SCHEMATIC DIAGRAM (4/13)
7
8 9 10 11 12
RD29
12K
RD17
6.8K
RD18
12K
RD19
22K
RD20
68K
SW702
BOOK
MARK
SW706
KEY
CONTROL,A
SW737
SW738
KEY
CONTROL,C
KEY
CONTROL,B
RD32
22K
RD31
3.3K
RD30
3.9K
C715
47/16
IC702
BU2092F
INPUT/OUTPUT
EXPANDER
C722
10/50
IC704
KIA7042AP
R797
100K
Q704
KRC102 M
D718
1SS133
C712
3.3/50
C713
0.022
D705
1SS133
R795
47K
D717
1SS133
C711
0.01
L702
100µH
C723
0.1/50
10K
R757
10K
R756
10K
R755
10K
R753
10K
7
54
0
K
R752
10K
D720
1SS133
R798
100
D719
1SS133
C716
C717
0.022
47/25
C714
0.022
RX701
N63H380A
R781
390
LED724
LED723
R799
4.7K
IC701
I
X0314AW
T
EM CONTROL
R
OCOMPUTER
C706
1/50
R780
10K
LED721
LED720
LED719
LED718
LED717
LED716
LED716,LED717,
LED721,LED723,LED724:SLI342YCJ
LED718:SLI325YC
LED719,LED20:SLI342YCE
R782 1K
1K
1K
1K
1K
1K
R784
R785
R786
R787
R783
RS703
RS702
RS701
LED704
LED703
SLI342DCB
LED702
SLI342YCB
LED701
L1154GT4
RS707
470
RS706
470
IC703
BU2092F
INPUT/OUTPUT
EXPANDER
RS704
RS705
RS701~RS705:470
LED704:SLI342UCB
R751
3.3K
R750
10K
R749
10K
R748
10K
R774
R771
R775
R773
R770
R769
XL701
4.19MHz
C707
15P
R737
R736
C708
18P
R768
R767
R766
R765
R764
R763
R762
R772
R778
R777
R776
R743
1K
R742
1K
R744
1K
R745
1K
C709
0.022
R741
1K
R740
1K
R739
R738
RD02
1.2K
SW703
RD03
1.5K
RD01
820
RD04
1.8K
SW704
RD05
6.8K
SW705
RD06
12K
SW707
SW708
RD07
22K
SW706 SW709
RD09
68K
NC
–VP
VF2
VF1
CNS704
CNS12
VIDEO
TAPE
TUNER
CD
PLAY
STOP
D_GND
UN_SW 5V
AC_RLY CON
P
LAY
L
Y-CON
5V BACK UP
Q10
VDD
OE
Q11
Q10
Q9
Q8
Q7
Q6
Q5
Q4
Q3
Q2
Q1
Q0
LCK
CLOCK
DATA
VSS
VSS
DATA
CLOCK
LCK
Q0
Q1
Q2
Q3
Q4
Q5
Q6
Q7
Q8
Q9
Q11
OE
VDD
PCCL
CQ CK(DSP)
CO IN(DSP)
SQ OUT(DSP)
SLD+
RES(DSP)
WRQ(DSP)
RWC(DSP)
DISC NO
OPEN/CLOSE
D_GND
PUIN SW
SLD–
UP/DOWN
DRF(ASP)
TIMER/
SLEEP
CLOCK
OPEN
/CLOSE
ON/
STAND-BY
U/D SW
VDD
G1
G2
G3
G4
G5
G6
G7
G8
G9
G10
G11
D
S
TIMER
LED
DNO SW
VSS
REMOCON
SYS STOP
O/C SW
PUIN SW
KEYIN1
KEYIN2
KEYIN3
T2 RUN
TUN SM
SPEANA1
SPEANA2
SPEANA3
AVSS
SLD–
SLD+
FRF(DRF)
SQOUT
PCCL
VPP
LCK2
LCK1
CLK
DO
CD DSP RES
XT2
S2
S1
CD DSP WRQ
CD DSP RWC
CD DSP COIN
CD DSP CQCK
RESET
AVDD
AVREF
X2
X1
VDD
CE
DI
1
2
3
1
2
3
4
5
6
7
8
9
30
313233343536373839404142
4
3
29
28
30
29
28
27
26
25
24
23
22
21
20
19
18
17
16
15
14
13
12
11
10
8
88990919293949596979899
100
1
2
3
1 2 3
1 2 3 4
5
6
7
8
9
101112131415161718
1 2 3 4
5
6
7
8
9
1 2 3 4
5
6
7
8
9
10
15
14
1312
11
10
15
14
1312
11
1
2
3
4
5
6
1
2
3
4
5
6
2
4252627282930313233343536 373839
F1
F1
F1
G11
G10
G09
G08
G07
G06
G05
G04
G03
G02
G01
S01
S02
BI12
+B
+B
+B
+B
1 2 3 4
5
6
7
8
9
+B
BI704
+B
+B
+B
+B
+B
+B
1
2
FW703
1
6
1
6
DISC
SKIP
DISC3 DISC2 DISC1
RS712
1.2K
C718
47/25
C719
0.022
SWITCH PWB-A3
+B
+B
P22 6 - H
TO CD VIDEO PWB
CNP12
CNP704
+B
+B
RD25
2.2K
RD24
1.8K
RD26
3.3K
RD10
820
SW711
RD12
1.5K
SW712
RD14
2.2K
RD22
1.2K
SW714
RD13
1.8K
SW713
RD15
3.3K
RD11
1.2K
SW716
SW717
SW718
AUDIO
MODE
SW719
PLAYBACK
CONTROL
SW720
ON SCREEN
DISPLAY
SW721
DIGEST
RD16
3.9K
SW715
SW710
SW725
RD23
1.5K
SW730
RD28
6.8K
RD21
820
SW722 SW724
RD27
3.9K
SW728 SW729 SW723
DIMMER
SW731
SURROUND
X-BASS/
DEMO
TUNING
DOWN
TUNING
UP
CD
MEMORY/
SET
RECORD
PAUSE
EQUALIZER
FAST
FORWARD
PLAY
STOP
REWIND
TUNER
(BAND)
TAPE
VIDEO/
AUX
C710
1000/6.3
P25 7 - G
TO POWER
SUPPLY PWB
RESET
LED707~LED710:L1154GT4
LED706
SLI342YCB
RS711
1.5K
NIGHT RIDER 7
CD DISC 1
CD DISC 2
CD DISC 3
NIGHT RIDER 6
NIGHT RIDER 1
NIGHT RIDER 2
NIGHT RIDER 3
NIGHT RIDER 4
LED705
SLI342DCB
NIGHT RIDER 5
1K
1K
1K
1K
1K
1K
1K
1K
1K
1K
1K
1K
1K
1K
1K
1K
1K
10K
1K
1K
1K
REMOTE
SENSOR
SW701
R761
1K
10 11 12
14 15 16 17 1813
RS708
470
RS709
470
RS710
470
IC703
IC702
R791
680
LED711
SLI342YC
LED710
LED709
LED708
LED707
4.7V
0V
0V
3

Related product manuals