EasyManua.ls Logo

Sharp CD-XP7700 - Page 30

Sharp CD-XP7700
72 pages
Print Icon
To Next Page IconTo Next Page
To Next Page IconTo Next Page
To Previous Page IconTo Previous Page
To Previous Page IconTo Previous Page
Loading...
CD-XP700/CD-XP7700
– 30 –
A
B
C
D
E
F
G
H
1
23456
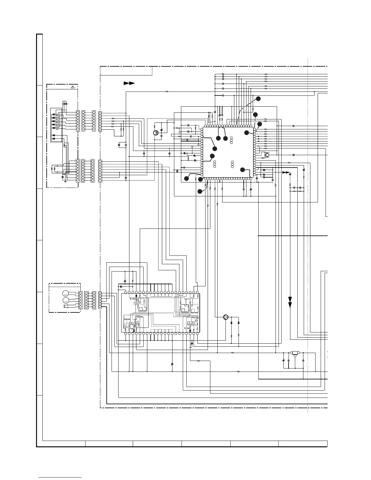
• NOTES ON SCHEMATIC DIAGRAM can be found on page 18.
Figure 30 SCHEMATIC DIAGRAM (9/10)
+B
+B
+B
+B
+B
+B
+B
+B
+B
5V3.3V
5V
6.5V
5V
3.3V
5V
5V
5V
1
2
3
SLIDE
SPIN
+
+
PU-IN
1
2
3
4
5
6
1
2
3
4
5
6
4
1
3
6
5
2
M
M
GND
FO–
TR–
TR–
TR+
TR+
FO+
FO+
FO–
PD
VR
LD
F
C
B
A
E
VCC
VREF
5
3
6
2
7
1
4
5
3
6
2
7
1
4
5
3
6
2
7
1
4
4
8
5
2
1
7
3
6
4
8
5
2
1
7
3
6
4
8
5
2
1
7
3
6
1
2
3
4
5
6
7
8
9
10
11
12
13
14
15
16
17
18
19
20
18
19
20
41
42
43
41
42
43
44
45
46
47
48
49
50
51
52
53
54
55
56
57
58
59
60
58
59
60
6162636465666768697071727374757677787980
21 22 23 24 25 26 27 28 29 30 31 34 35 36 37 38 39 4032 33
21 20 19 18 17 16 15 14 13 12 11 10
9 8 7 6 5 4 3 1 2
33 34 35 36 37 38 39 40 41 42 23 24 25 26 27 28 29 30 31 32 22
SBCK
TP3
TP3
TP2
TP1
LD_M+
LD_M–
VCC4
M–
M+
VCC3
SPO
VCC2
SLDO
VCC
STANDBY
VREF
MUTE
TO
FD
SP–
SL
SL+
SP+
TR–
TR+
FO+
FO–
GND
GND
PUIN
SL+
SL–
SP–
SP+
LDD
LDS
FR
VVDD
PCKIST
VVSS
PDO2
PDO1
CONT2
CONT3
VSS
VDD5
DRF
vRES
vWRQ
DO
DI
CL
CE
DATA
DATACK
LRSY
ASDFIN
ASDACK
ASLRCK
CK(16MOUT)
EFLG
C2F
XVSS
FSX/16MIN
XIN
XOUT
XVDD
RVDD
RCHO
RVSS
LVSS
LCHO
LVDD
TEST
DOUT
VDD
VSS
PW
SBSY
SFSY
MON12
MON11
FSEQ
V/1P
DEFECT
EMPH
CONT5
CONT4
GPDAC
SLDO
SPDO
FDO
TDO
REF1
VREF
ADAVSS
ADAVDD
JITTC
RFMON
TE
TEC
FE
TIN2 F
TIN1 E
FIN2 B
FIN1 A
RSVSS
RFVDD
RF
EFMIN
SLCIST
SLCO
6
5
4
3
2
1
C
F
B
A
E
VREF
VCC
1
2
3
4
5
6
7
GND
FO–
LD
VR
PD
FO+
TR+
TR–
1
2
3
4
5
6
7
8
CD SERVO PWB-C
+
+
+
+
+
+
+
3
1
2
IC2
M63001FP
LASER
DRIVER
CD MOTOR PWB-D
PICKUP UNIT
IC7
SI3033LUS
VOLTAGE
REGULATOR
C38
0.022
C39
0.1
C37
47/10
C44
100/10
R57
1
R56
10K
R58
1
R54
820
R55
820
C43
100/10
CNP2
CNP1
C36
0.01
C2
0.01
C1
47/25
L1
0.82µH
C25
0.01
R27
100
R26
10K
C24
0.0015
R25
10K
C23
0.0015
R23
2.2K
C21
10/25
R24
2.2K
C22
10/25
C20
330/6.3
XL1
33.8688MHz
C18
100/10
C17
0.022
R14 1K
R19 1K
R17 1K
R13
1K
R15 1K
R16 1K
R12
1K
C15
0.001
C16
0.001
C14
0.022
C11
3.3/16
C13
100P(CH)
C12
0.22/50
C10
100/10
Q1
KTA1504 GR
R8
10
C3
47/25
C4
0.001
R10
10K
C9
22P(CH)
C6
0.1
R9
27K
C5
0.047
R11
330
C8
0.0027
C33
0.047
C35
0.1
R50
12K
R51
1.2K
C34
0.22/50
R49
680
R48
680
R29 150
R32 150
R31 150
R30 150
R34 150
R33 150
R36 150
R35 150
R37 150
R39 2.2K
R38 2.2K
R40
4.7K
C81
0.01
C84
0.01
C
0
R7 47
R3 22K
R6 22K
R5 8.2K
R4 8.2K
R1
8.2K
R2
8.2K
R45 1K
R46 1K
R47 1K
R41 1K
R42 1K
R44 1K
R28
220
C19
0.001
C82
3.3/16
ZD1
MA8033
IC1
LC78645NE
CD SERVO
Q2
UN2211
D1
KDS193
D2
KDS193
R53
12K
C41
100/6.3
C42
220/10
IC2
M63001FP
FOCUSE/TRACKING/SPIN/
SLED DRIVER
CNP3
C26 0.022
C28 100P(CH)
C31 100P(CH)
C27 100P(CH)
C32 100P(CH)
C30 100P(CH)
CNS1A
CNS1B
CNS2A
CNS2B
CNS3A
CNS3B
M1
SPINDLE
MOTOR
M2
SLED
MOTOR
SW4
PICKUP IN
3
12
11
10
4
5
8
7
9
2
1
6
CD SIGNAL

Related product manuals