EasyManua.ls Logo

Sharp HT-M700H - CHAPTER 4. DIAGRAMS Block Diagram

Sharp HT-M700H
112 pages
Print Icon
To Next Page IconTo Next Page
To Next Page IconTo Next Page
To Previous Page IconTo Previous Page
To Previous Page IconTo Previous Page
Loading...
HT-M700H
4 – 1
HT-M700H
Service Manual
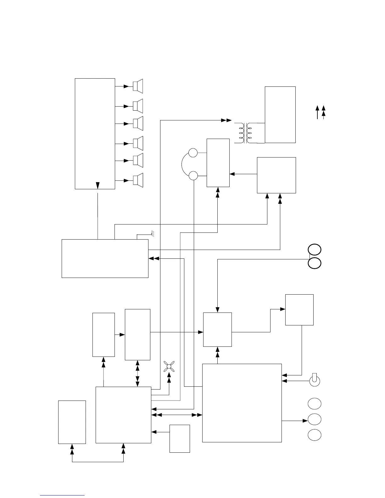
CHAPTER 4. DIAGRAMS
[1] Block diagram
LC87F67C8A
MCU
ESS 6698
MP3
WMA
DVD-RW
DVD+RW
CD-RW / R
DivX
VIDEO CD
SVCD
JPEG
PHOTO CD
LC72131 + LA1832S
TUNER
DDX-8001
DIGITAL
AUDIO
PROCESSOR
VOLUME
CONTROL
DDX-2100
DIGITAL
AMPLIFIER
AD1181
CD4053M+
LC72723M
RDS
RLBR G
AUX ANALOG
INPUT
TERMINAL
AUX DIGITAL
INPUT
TERMINAL
MCLK/BCLK/LRCK/
SCL/SDA/
DAT0/DAT1/DAT2
VIDEO
OUTPUT
TERMINAL
VFD
DISC MECHANISM
DECORATED DOOR
KEY
REMOTE CONTROL
PROTECT
DATA
CONTROL
SI
FL FR C SL SR SW
PWM AUDIO
SIGNALS
DA1132
HEADPHONE
OUTPUT
SWITCHING
POWER SUPPLY
PCM AUDIO
SIGNALS
HEADPHONE
DETECT
AMPLIFY
MUTE CONTROL
HP_MUTE
P_CON
USED AS
POWER CONSUMPTION
CONTROL (<0.6W)
UNDER STAND BY
Figure 4-1 BLOCK DIAGRAM (1/14)

Related product manuals