EasyManua.ls Logo

Sharp HT-M700H - Page 52

Sharp HT-M700H
112 pages
Print Icon
To Next Page IconTo Next Page
To Next Page IconTo Next Page
To Previous Page IconTo Previous Page
To Previous Page IconTo Previous Page
Loading...
HT-M700H
6 – 23
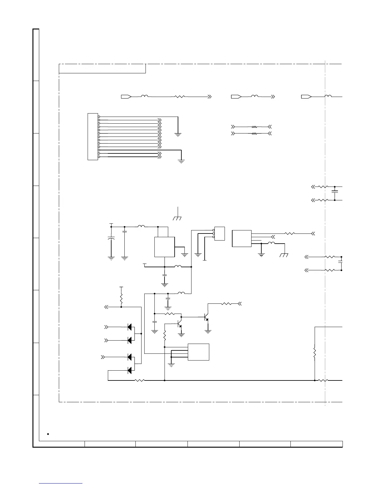
Figure 6-23 SCHEMATIC DIAGRAM (15/27)
A
B
C
D
E
F
G
H
1
23456
NOTES ON SCHEMATIC DIAGRAM can be found on page 5-1.
Optional reset circuit.
From MPEG
From MCU
From DDX8001
TO DDX2062
A_TBCK-
A_TSD1-
3.3V_PGC
A_TWS-
AMP_VMODE
A_TSD2-
A_TSD0-
EAPD
BICK
CH7_A
CH8_A
DDX_SCL
LRCK
SDATA0
CH8_B
CH7_B
DDX_8001BICK
SDATA2
SDATA1
DDX_MCLK
DDX_SDA
MCLK
DDX_RST
MUTE_HP
MUTE_2062
EAPD_8001
EAPD
MUTE_2062(DD2-3)
BAMP_MUTE(DD2-2)
MUTE_2062(DD2-3) EAPD_8001
EAPD_2100EAPD_8001(DD2_3)
HP_MUTE
AMP_MUTE
+3.3V
+5V_FB
+3.3V
+32V
GNDA
GNDA
C10
7
470
P
R63B
10K
R45B
10K
LFB7
LFB2
J3
1
2
3
4
5
6
7
8
9
10
11
12
13
R62B
100
R87B
33
J1
POWER
+32V
GND
+5V
1
2
3
R83B
0
Q2C
2N3904
R37B
R86B 0
0
R61B
0
C80
0.1
R34C
0
R36C
C79B
0.1
C
R79B
0
C83
0.1
R25C
10K
J5
1
2
3
4
AMP_MUTE
HP_MUTE
DC_P
D_GND
R49
10K
R48
10K
R38B
L16B
R53B
10K
C81
0.1
U6B
AS1117H
TRANSFORM
1
2
3
4
LGC
GND
VCC
LGC
U4
V6300F
1
2
3
4
AMP_MUTE
HP_MUTE
DC_P
D_GND
R26C
10K
Q1C
2N3904
LFB3
R80
+
C82
100/16
DD3B
BAT54S
DD2B
BAT54S
LRCK
MCLK
BICK
SPEAKER TERMINAL PWB-D (2/6)
EEPROM

Related product manuals