EasyManua.ls Logo

Sharp HT-M700H - Page 53

Sharp HT-M700H
112 pages
Print Icon
To Next Page IconTo Next Page
To Next Page IconTo Next Page
To Previous Page IconTo Previous Page
To Previous Page IconTo Previous Page
Loading...
HT-M700H
6 – 24
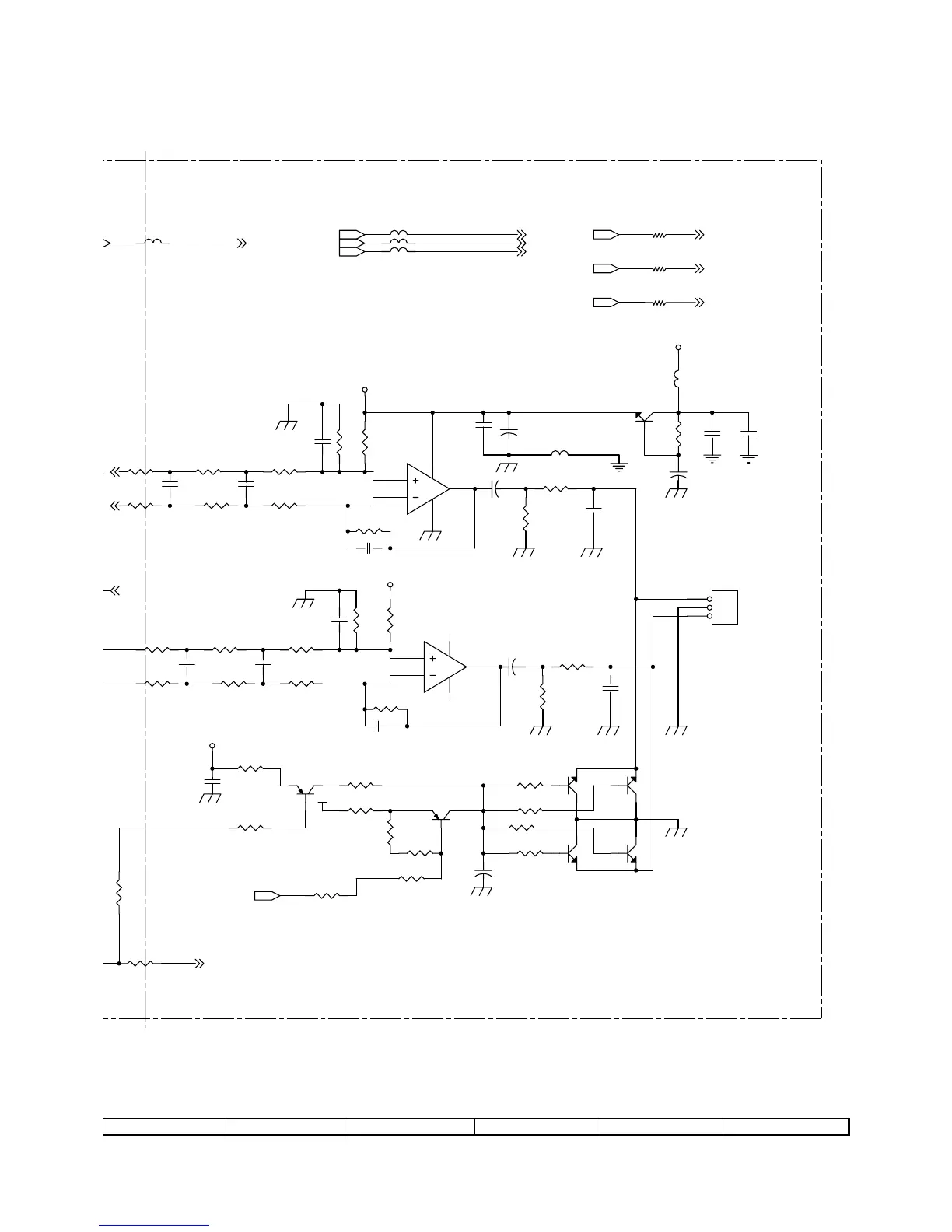
Figure 6-24 SCHEMATIC DIAGRAM (16/27)
7
8 9 10 11 12
2SC3326
From MCU
A
DDX_LRCK
DDX_SDA0
DDX_SDA1
DDX_SAT2
DDX_RST
DDX_SDA
DDX_SCL
DDX_RST
AMP_MUTE
+5V
GNDA
GNDA
GNDA
GNDA
GNDA
GNDA
GNDA
GNDA
GNDA
GNDA
+5VA
+3.3V
+5VA
+5V
GNDA
GNDA
GNDA
C105
150P
R50
4.7K
Q10
2N8050
C107
470P
Q8
2N3906
C131
0.0056
R65B
1K
R88B
470
R51B
4.7K
R71
10
R44B
4.7K
R45B
10K
R82B
15K
R81B
0
C117
0.1
R64B
100K
R43B
10
C114
470P
R62B
100
7
B
3
C130
220/10
V+
V-
U10B-1
TDA1308
3
2
1
8
4
R41B
0
R54B
4.7K
+
C119
470/10
R69B
15K
C124
180P
R52B
330
C132
0.0056
R39B
R72B
10K
R55B
4.7K
Q9
2N3906
R47B
4.7K
R66B
15K
R36C
LFB1
C84
0.1
V+
V-
U10B-2
TDA1308
5
6
7
8
4
R73B
10
+
C103
47/16
J4
1
2
3
L15B
C85
0.1
R40B
33
33
Q4C
2SC3326
R49
10K
R48
10K
R53B
10K
Q6C
2SC3326
R75B
15K
LFB4
R30C
0
C123
180P
+
C118
220/10
R67B
7.5K
C108
150P
R58B
330
Q7C
R59B
1K
R46B
4.7K
R68B
7.5K
LFB5
R70B
10K
R76B
330
C126
180P
R78B
0
C129
220/10
C128
180P
Q5C
2SC3326
R56B
4.7K
R77B
330
LFB6
R42B
100
SDATA1
K
SDATA2
SDATA0
HP_MUTE
RST
SDA
SCL
C116
0.1
BUFFER
AMP.
BUFFER AMP.

Related product manuals