EasyManua.ls Logo

Sharp HT-X1H - DVD Playback Operations

Sharp HT-X1H
88 pages
Print Icon
To Next Page IconTo Next Page
To Next Page IconTo Next Page
To Previous Page IconTo Previous Page
To Previous Page IconTo Previous Page
Loading...
HT-X1H
6 – 8
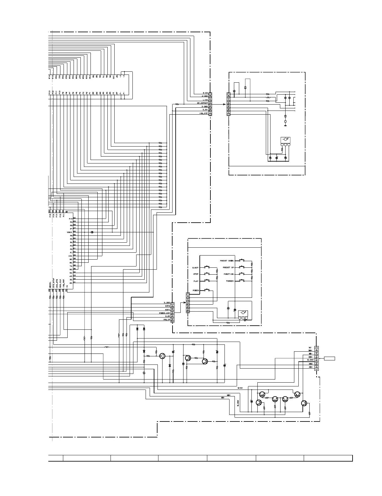
Figure 6-8 SCHEMATIC DIAGRAM (8/10)
CFW6
R734
10K
CNP706
J4
P6-23 1-B
FROM
DVD SERV PWB
CNP705
R754
10K
CNW705
R795A
68
L706
2.2uH
R794A
JK1
HEADPHONES
68
C016
0.022
C599D
270P
L701
0.82uH
R760A 47
C014
0.1
C015
0.1
RX701
GP1UD261
321
R751
1K
C709
100/10
C708
100P
C710
0.047
C718
100/10
C713
0.01
CNP609
C719
100P
R756
1K
CNW609
C717
0.047
RX702
GP1UD261
321
R704
10K
Q506
KTC3199 GR
Q510
KTC3203 Y
Q507
KTC3199 GR
Q509
KTC3203 Y
Q505
KTA1271 Y
Q508
KTA1271 Y
R784
22K
R757
390
R758
470
R759
470
R785
22K
R786
390
C720
47/16
VFD701
FL DISPLAY
R752U 82K
R752T 82K
R715 1K
Q704
KTC3199 GR
R762
1K
R718 1K
R714 1K
D702
1N4148
D703
1N4148
R752K 82K
R752S 82K
R752J 82K
R752R 82K
C705
0.1
C711
0.1
R752Q 82K
R752P 82K
R752M 82K
R752N 82K
R752E 82K
R752L 82K
R752I 82K
R752H 82K
R752G 82K
R752F 82K
R752C 82K
R752B 82K
R752A 82K
R752D 82K
L705
0.82uH
L703
0.82uH
R760B 47
R776 1K
C716
47/16
R793
1K
R775
82
ZD701
DZH03C3
R778
10K
C712
33/16
R717 1K
R732 1K
R763
3.3K
D704
1N4148
Q703
KTC3199 GR
R764
100K
R777
10K
Q709
KRC107 M
R761
1K
D705
1N4148
R779
120
R765
1.2K
R766
1.2K
SW701
SW708
SW704 SW707
SW706
SW705
R782
1.5K
R781
1.2K
R780
1.2K
SW703
SW702
2
1
3
HEADPHONES PWB-B6
SWITCH PWB-B4
+B
+B
+B
+B
+B
+B
+B
+B
+B
+B
+B
-B
+B
+B
+B
-B
-B
+B
+B
+B
7
8 9 10 11 12
C599C
270P

Other manuals for Sharp HT-X1H

Related product manuals