EasyManua.ls Logo

Sharp HT-X1H - Audio CD Playback Control; Direct Playback for Audio CDs

Sharp HT-X1H
88 pages
Print Icon
To Next Page IconTo Next Page
To Next Page IconTo Next Page
To Previous Page IconTo Previous Page
To Previous Page IconTo Previous Page
Loading...
HT-X1H
6 – 22
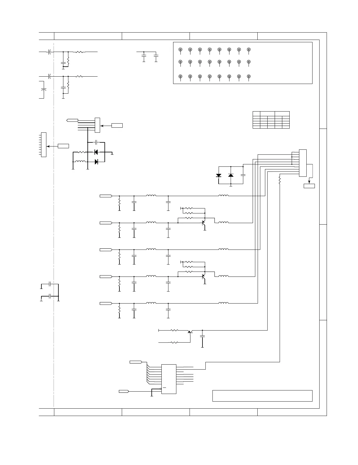
Figure 6-22 DVD PWB UNIT (5/7)
5 6 78
A
B
C
D
8
765
C17
0.1
1
2
3
4
5
6
7
8
9
J1
RGB_S RGB_S
2
1 3
Q9
8550
R61
33
R83
2K
C28
0.1
VCCV
GNDV
CVBS
LD5
LD4
LD0
LD3
LCS1#
D0
3
Q0
2
D1
4
Q1
5
D2
7
Q2
6
D3
8
Q3
9
D4
13
Q4
12
D5
14
Q5
15
D6
17
Q6
16
D7
18
Q7
19
OE
1
CLK
11
U3
74HC374
GND
SE_RGB
DAC_MD
DAC_MC
ML1196
LD[7:0]
LCS1#
SE_RGB
R132
1K
Y
B
C
YDAC
FDAC
CDAC
VDAC
Y
UWARD
VIDEO OUTPUT TABLE
G
R
HWARD
UDAC
Y
Cr/Pr
Cb/Pb
C
CVBS CVBS CVBS CVBS
CVBS
L12
FB
L13
FB
L14
FB
L15
FB
L16
FB
1
2
3
4
5
6
7
8
9
10
J3
GNDV
D10
RLS4148
XGND
A
A
K
K
D8
R
LS4148
A
A
K
K
D9
RLS4148
C187
3300P
XGND
C188
3300PF
YGND
L23 2.4uH
C88
470PF
L24 2.4uH
C89
open
R169
82
C90
220PF
C91
open
R170
82
C92
OPEN
R171
82
C93
OPEN
L25
2.4uH
L26 2.4uH
C94
220PF
R172
82
C95
470PF
C96
220PF
R173
82
C97
470PF
L27 2.4uH
GNDVGNDV
GNDV
GNDV
GNDVGNDV
GNDVGNDV
GNDVGNDVGNDV
GNDV
GNDV
GNDV
GNDV
UDAC
CDAC
YDAC
VDAC
FDAC
CDAC2
UDAC2
G/Y
C/cvbs
CVBS
G/Y
C/cvbs
CDAC2
UDAC2
C189
OPEN
GND
GNDA
M1 M2 M3 M4
M5 M6 M7 M8
M9 M10 M11 M12 M13 M14 M15 M16
M17 M18 M19 M20
M21 M22 M23 M24
mark dot
LD1
LD2
LD6
LD7
L-IN
R-IN
+
C31
10uF/16V
+
C33
10uF/16V
0
4
1
6V
+
C105
10uF/16V
R51
5.1K
R52
5.1K
C109
47PF
R53
5.1K
C114
47PF
R54
5.1K
GNDA
GNDA
1
2
3
4
5
J6
SPDIF IN
GND
L-IN
R-IN
GNDA1
SPDIF IN
GNDV
2
13
Q4
2907
R40 OPEN
VCCV
R43
75
R56
75
GNDV
2
1
3
Q5
2907
R41 OPEN
VCCV
R60
75
R63
75
R85
OPEN
GNDA
GNDA1
MUTE
AV_SLT0
AV_SLT
D1
RLS4148
C1
2200
GNDVGND
C13
2200
L2
10uH
C107
2200
R
FGND
DVD SERVO PWB UNIT-2/3
CNW501
P6-5 1-C
FROM
MAIN PWB
CNS506
P6-6 12-C
FROM
MAIN PWB
CNS506
P6-6 12-D
FROM
MAIN PWB

Other manuals for Sharp HT-X1H

Related product manuals