EasyManua.ls Logo

Sharp HT-X1H - Super Video CD and Video CD Operations; Playing SVCD;VCD; SVCD;VCD Playback Control (PBC)

Sharp HT-X1H
88 pages
Print Icon
To Next Page IconTo Next Page
To Next Page IconTo Next Page
To Previous Page IconTo Previous Page
To Previous Page IconTo Previous Page
Loading...
HT-X1H
6 – 23
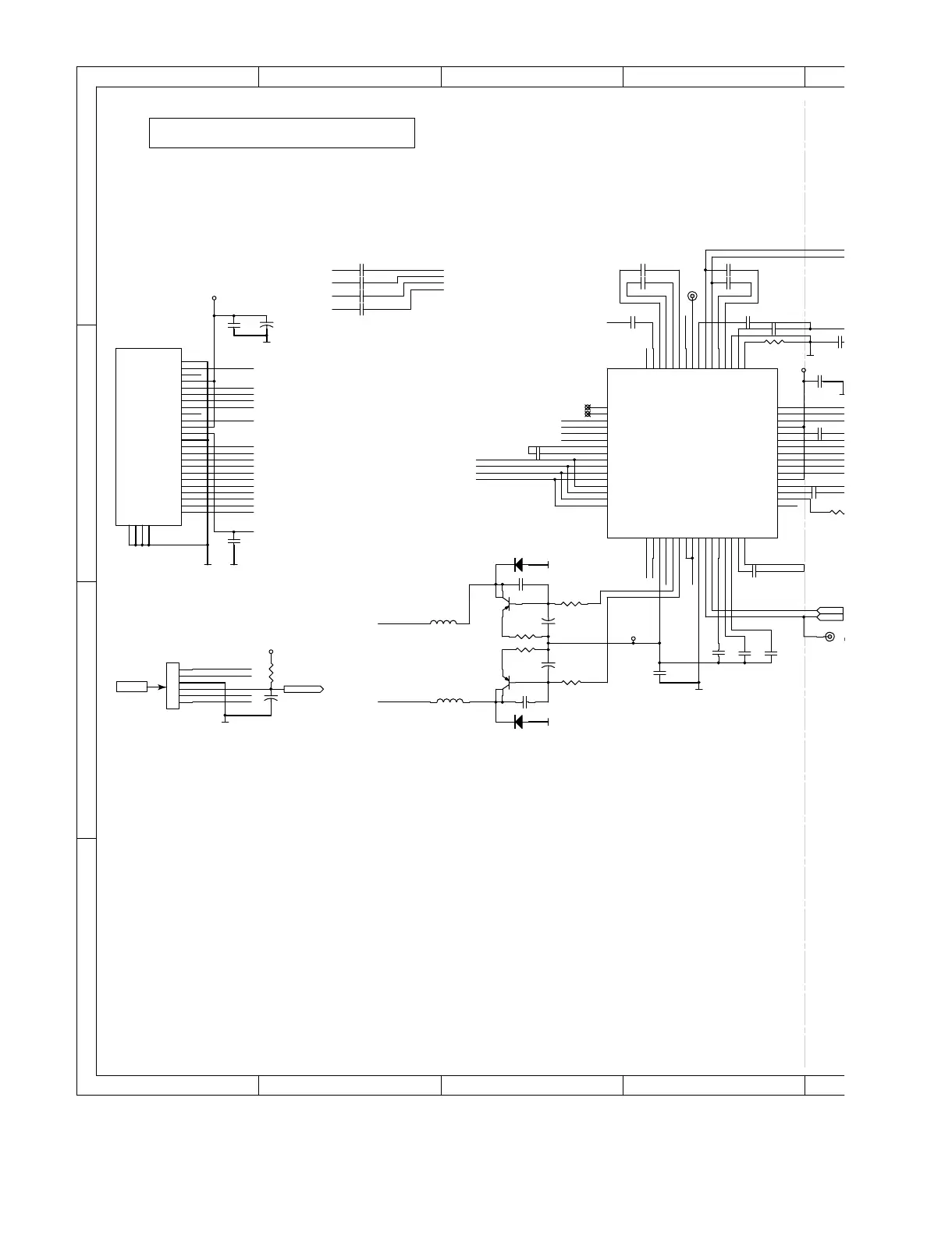
Figure 6-23 DVD PWB UNIT (6/7)
1 2 3 4
4321
D
C
B
A
+
C15
100uF/16V
SDATA
F
RFOUT
PVC
PD
DVDLDO
PVC
FOCUS-
SCSJ
MEVO
CDLDO
D
RFOUT
C
PD
CDLDO
VRDVD
E
VRCD
TRACK+
TRACK-
E
F
A
DVDLDO
SVREF
1
CDLD
RF50
RF50V
B
DVDLD
FOCUS+
SCLK
RF50V
RF50V
C134
0.001
C38
0.1
C142
0.01U
C144
2200P
C145
2200P
DVDFRP
1
DVDRFN
2
A2
3
B2
4
C2
5
D2
6
CP
7
CN
8
D
9
C
10
B
11
A
12
CD_D
13
CD_C
14
CD_B
15
CD_A
16
CD_F
17
CD_E
18
VPB
19
VC
20
DVDLD
21
CDLD
22
DVDPD
23
CDPD
24
VNB
25
LDON
26
MIRR
27
MP
28
MB
29
MLPF
30
MIN
31
MEVO
32
RFDC
64
RFSIN
63
ATOP
62
ATON
61
AIN
60
AIP
59
VPA
58
RFAC
57
BYP
56
DIN
55
DIP
54
FNP
53
FNN
52
VNA
51
MEV
50
RX
49
SDEN
48
SDATA
47
SCLK
46
V33
45
LCP
44
LCN
43
MNTR
42
CE
41
FE
40
TE
39
PI
38
V25
37
V125
36
TPH
35
DFT
34
LINK
33
U7
ES6603
C148
160P
R116
10
C39
0.1
C149
33000P
C150
820P
C40
0.1
R150
1K
C151
0.22U
C152
100P
C41
0.1
C42
0.1
C146
2200P
C143
0.01U
C153
0.047U
R152
1K
R75
R117
10
C135
0.001
R153 12K(1%)
C43
0.1
+C155
100uF/16V
C44
0.1
1
32
4
Q10
2SB1132
1
3 2
4
Q11
2SB1132
C45
0.1
C147
2200P
C4
6
0.1
C86
470PF
+
100uF/16V
C87
470PF
RF50V
RFGND
RF50V
RFGND
RFGND
RF33 V
RFGND
RF
G
RFGND
LDON
MI RR
SLED-
SLED+
LOAD-/DCMO-
LOAD+/DCMO+
MGND
HOMESW
R
TP11
RFO
1
2
3
4
5
6
J4
CNP706
P6-8 12-G
TO
DISPLAY PWB
LDON
MIRR
TP
1
LD
O
L10
FB(0805)
L11
FB(0805)
FO+
2
FO-
1
N.C.
16
CD-LD
19
VR(CD)
17
VR(DVD)
18
B
10
E
15
D
6
C
5
GND-PD
12
A
9
(VCC)
14
Vc(Vref)
13
F
11
RFOUT
8
TR+
3
TR-
4
GND
27
GND
28
GND
26
GND
25
MD
20
HFM
21
N.C.
22
DVD-LD
23
GND-LD
24
CD/DVD SW
7
JB1
0.5S-1-24PB
CD-DVD
D
C
B
A
D5
RLS4148
D2
RLS4148
RFGND
RFGND
C10
OPEN
R9
OPEN
MVCC
A
B
C
D
AA
BB
CC
DD
AA
BB
CC
DD
DVD SERVO PWB UNIT-3/3
C156

Other manuals for Sharp HT-X1H

Related product manuals