EasyManua.ls Logo

Sharp LC-26SH12U - Page 23

Sharp LC-26SH12U
64 pages
Print Icon
To Next Page IconTo Next Page
To Next Page IconTo Next Page
To Previous Page IconTo Previous Page
To Previous Page IconTo Previous Page
Loading...
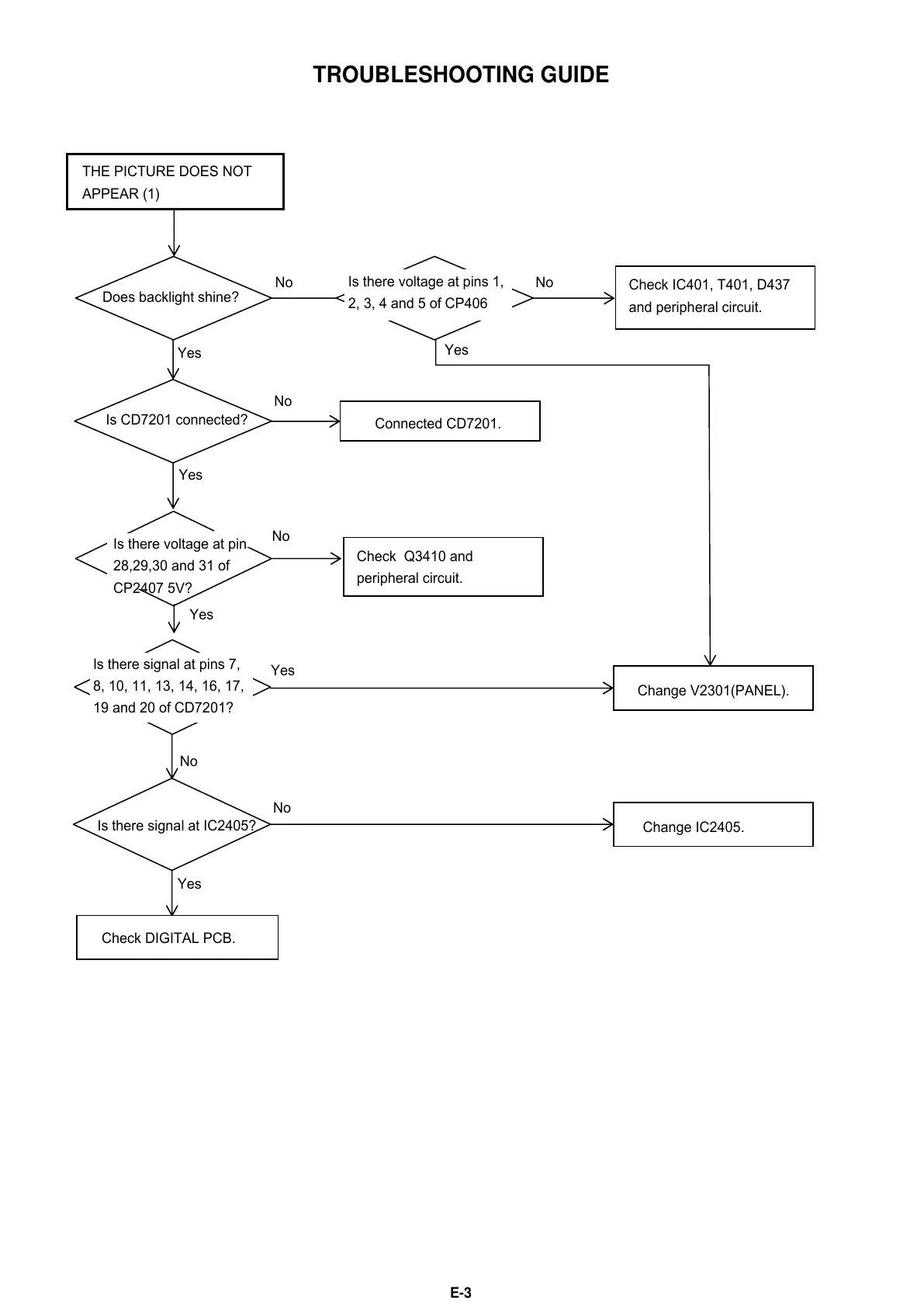
TROUBLESHOOTING GUIDE
THE PICTURE DOES NOT
APPEAR (1)
Is there signal at pins 7,
8, 10, 11, 13, 14, 16, 17,
19 and 20 of CD7201?
Is there signal at IC2405?
Change V2301(PANEL).
Change IC2405.
Check DIGITAL PCB.
Does backlight shine?
Is CD7201 connected?
Connected CD7201.
Is there voltage at pins 1,
2, 3, 4 and 5 of CP406
Check IC401, T401, D437
and peripheral circuit.
Yes
No
No
No
No No
Yes
Yes
Yes
Yes
Yes
No
Check Q3410 and
peripheral circuit.
Is there voltage at pin
28,29,30 and 31 of
P24
7
V?
E-3
All manuals and user guides at all-guides.com

Related product manuals