EasyManua.ls Logo

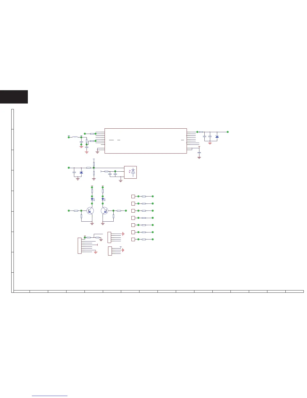
Sharp LC-40LE540E - 40; 46 Control Button Unit Diagram (RUNTKA980 WJPZ2)

Sharp LC-40LE540E
94 pages
Print Icon
To Next Page IconTo Next Page
To Next Page IconTo Next Page
To Previous Page IconTo Previous Page
To Previous Page IconTo Previous Page
Loading...
LC-40LE540
LC-46LE540
68
40” / 46” Control Button Unit Diagram (RUNTKA980WJPZ2)
1
2345678910
11 12
13
14
15 16
I
H
G
F
E
D
C
B
A
ˊ
)#30$!4
)#30#,+
-#,2
6$ $
2" !.#03 0"48#+33

2" !. #0 3 3#,3# + -$ #).

2!!. 62%&$!#/54#03#).#).
2!!. #03# ).#).6REF #/54 ##0 321
2" 32) 4' ##0  0 !  ).4 &,4
2"!.#0328$43$!3$)
2" ! . # 0 3 -$ -) . 48 #+  28 $4 3$ /
2" !.#03-$/54##0 0 !6CAP

2!!. #03# ).

2!!. #03# ).

2! /3## , +).0 #

2! /3## , +/54#,+ 20 $ 3$/ 

633
2! -#,2 600 33
2" !.#034/3) 4#+)0'#0#

2!!.#03#/544#+)##032.1
2" !. #03 4 /3/ 0'$0 $ -$ #) .

6$ $

633
6$ $

5
0)#,& 
6$$
#
N&
2
+
#
N&
07-
-#5
2
+
#
U&
#
U&
+%9"/!2$
:$
6
3$!
3#,
2
2
,
U(
 6
#
U&6
2
2
#
U&
)2
)2
 6
:$
6
2
2
2
2
",5%,%$
"
#
%
1
"#
 6
,%$
2
2
2
+
2
+
$
",5 %
2%$ ,%$
"
#
%
1
"#
 6
,%$
2
22
2
+
2
+
$
2%$
46#/..%#4/2
 6
*
P IN
,%$
,%$
)2
)2?$
 6
+%9"/!2$
)#30
#/.
-#,2
6$$
)#30$!4
)#30#,+
3$!
3#,
0IC+ET3ERIAL
#/.
#0 3
#0 3
#0 3
#0 3
#0 3
#0 3
2
+
2
+
2
+
2
+
2
+
2
+
+
#/.
+
#/.
+
#/.
+
#/.
+
#/.
+
#/.
4/5#(3%.#%
#0 3
2
+
+
#/.
6$ $
#03
#03
#03
#03
#03
#03
#03
#03
2
+
2
+
6$
6$
6OUT
'.$
6CC
5
43/0 
2
K
2
K
 6
#
U&
#
P&

Table of Contents

Related product manuals