EasyManua.ls Logo

Sharp LC-90LE657U - Page 100

Sharp LC-90LE657U
138 pages
Print Icon
To Next Page IconTo Next Page
To Next Page IconTo Next Page
To Previous Page IconTo Previous Page
To Previous Page IconTo Previous Page
Loading...
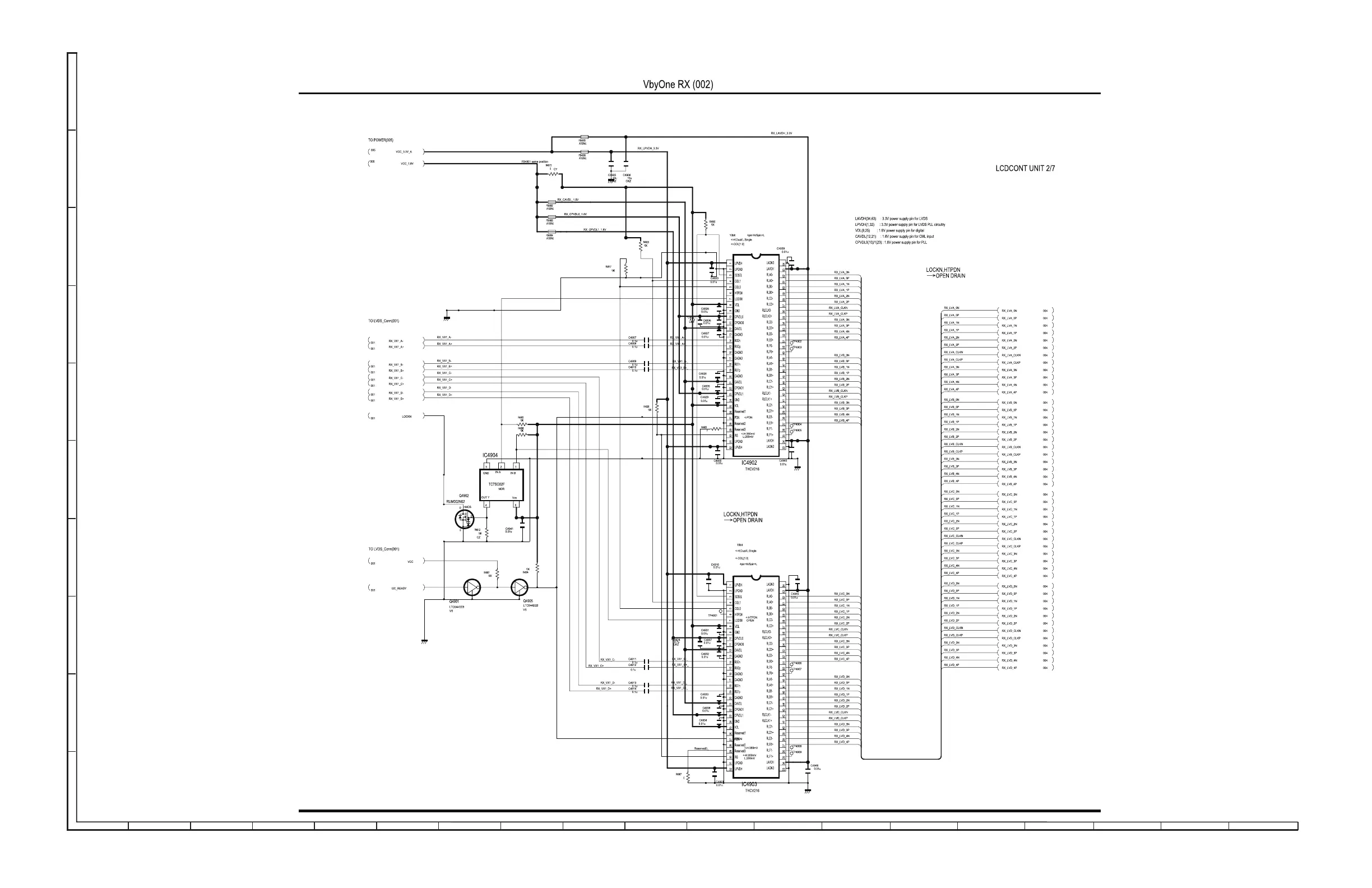
LC-90LE657U
2 – 14
1
23
1097654
8
J
A
B
C
D
E
F
G
H
I
1311 191816151412 17
LCD CONTROL Unit-2

Other manuals for Sharp LC-90LE657U

Related product manuals