EasyManua.ls Logo

Sharp MD-E9000H - Page 62

Sharp MD-E9000H
104 pages
Print Icon
To Next Page IconTo Next Page
To Next Page IconTo Next Page
To Previous Page IconTo Previous Page
To Previous Page IconTo Previous Page
Loading...
MD-E9000H
– 62 –
A
B
C
D
E
F
G
H
1
23456
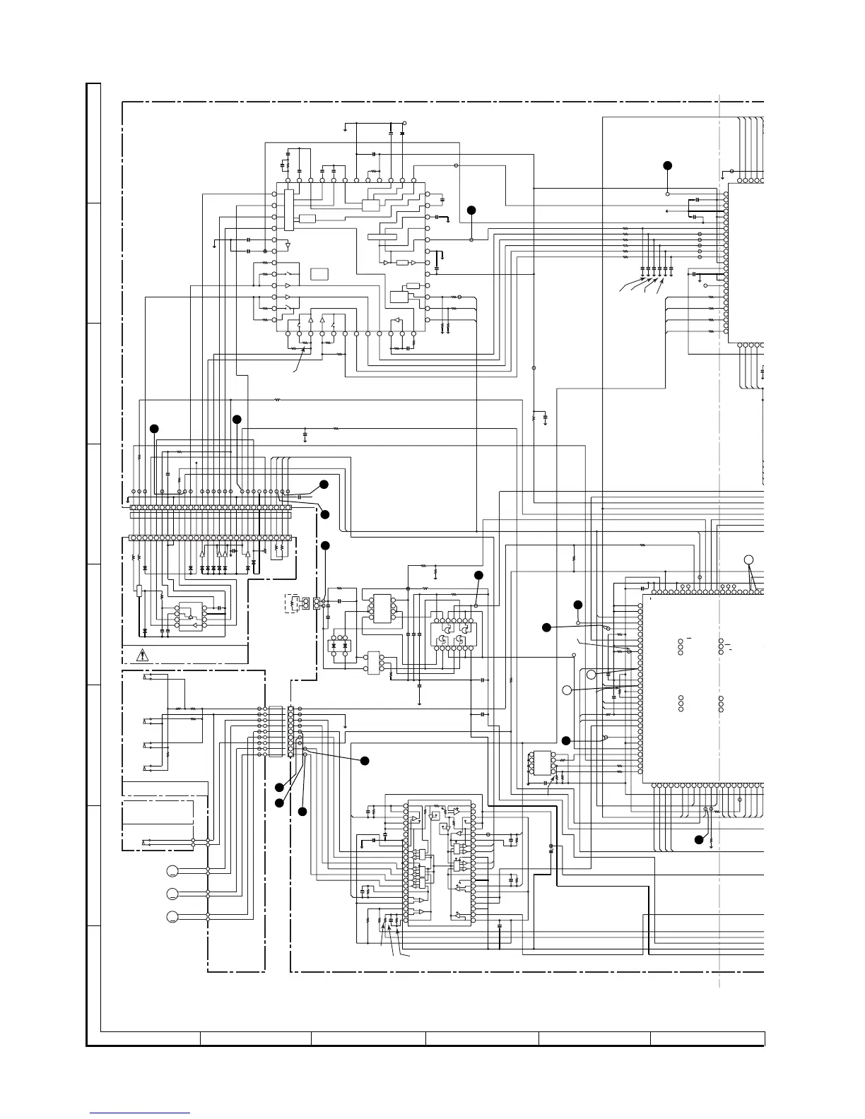
• NOTES ON SCHEMATIC DIAGRAM can be found on page 37.
Figure 62 SCHEMATIC DIAGRAM (11/12)
(2.5V)
(1.5V)
(1.5V)
(2.5V)
(0V)
(2.6V)
(2.6V)
(2.6V)
(2.6V)
(0.1V)
(0.1V)
(0V)
(5V)
(2.6V)
(2.6V)
(0.1V)
(0.1V)
(1.4V)
(1.4V)
(5V)
(1.4V)
(1.4V)
(2.5V)
(5V)
(1.4V)
(1.4V)
(2.5V)
0V
0V
0V
0V
3.2V
3.2V
3.2V
3.2V
0V
0V
0V
0V
0V
0V
0V
0V
0.4V
3.2V
0V
3.2V
1.5V
0V
1.6V
3.2V
3.2V
3.2V
3.2V
3.2V
0V
0V
2.9V
0V
0V
3.2V
3.2V
3.2V
3.2V
0V
1.5V
2.6V
0.8V
3.2V
0V
3.2V
0V
0V
0V
0.1V
0V
PIT:3.2V
GROOVE:0V
(3.2V) 0V
HIGH DISC:0V
LOW DISC:3.2V
3.2V
0V
0V
0V
3.2V
3.2V
3.2V
0V
0V
0V
0V
0V
0V
0V
3.2V
3.2V
0V
3.2V
3.2V
3.2V
3.2V
0V
2V
1.8V
2.2V
1.5V
0.7V
+B
+B
+B+B
+B
+B
+B
+B+B
1.3V
1.3V
2.6V
2.6V
1.3V
1.3V
0V
2.6V
1.3V
1.3V
1.3V
1.3V
1.3V
2.5V
1.6V
1.6V
1.6V
1.6V
1.6V
1.6V
1.6V
1.6V
1.6V
0V
0V
0.7V
0.7V
0.7V
1.7V
1.3V
32V
01V
0V
0V
0V
3.2V
3.2V
1.6V
1.6V
1.6V
5V
5V
0V
1.6V
0V
0V
2.5V
2.5V
2.5V
2.5V
2.5V
2.5V
1.6V
1.6V
1.6V
1.2V
1.2V
1.6V
1.6V
1.6V
1.6V
1.6V
0V
3.2V
3.2V
0.9V
5V
5V
5V
0V
0V
1.6V
1.6V
1.6V
2.5V
2.5V
2.5V
2.5V
1.6V
0.7V
0.7V
0.7V
0.7V
1.3V
1.3V
1.3V
1.3V
1.3V
1.3V
1.3V
1.3V
1.3V
1.3V
1.3V
1.3V
1.3V
1.3V
1.3V
1.3V
1.3V
1.3V
1.3V
0.7V
1.5V
LOW DISC:2.6V
HIGH DISC:0V
PIT:2.6V
GROOVE:0V
2.6V
2.6V
1.3V
0V
1.3V
1.3V
0V
1.3V
1.3V
1.3V1.3V
0V
2.6V1.6V
0V
1.3V
1.3V
1.1V
0.7V 0.7V
0V
SW1936
LEAD IN
SW1932
LOADING
SW1933
RECORD
SW1930
WRITE PRO
SW1934
PLAY
C1563
1
C1161
0.001
R1118
330K
R1117
47K
R1115
330K
R1116
47K
C1340
100P(CH)
L1300
4.7µH
IC1300
74ACT02T
HEAD DRIVER
R1304
150
C1606
10
C1304
220P
(CH)
R1125
2.2K
R1122
12K
R1123
12K
R1430
10K
R1435
10K
C1405
680P(CH)
IC1401
IX0410AW
MD SYSTEM
MICROCOMPUTER
R1408
3.3K
C1211
0.1
C1262
220P(CH)
C1261
220P(CH)
C1266
22P
(CH)
C1263
220P(CH)
C1264
220P(CH)
C1265
220P(CH)
R1266 27K
R1261 27K
R1262 27K
R1263 27K
R1264 27K
R1265 27K
C1200
1
R1420
1K
C1407
0.1
L1101 10µH
C1125
1
C1305
68P(CH)
CN1401
R1100
27
R1406
10K
R1460
10K
R1463
10K
C1403
0.1
IC1402
58X2402T
EEPROM
R1401
2.7K
C1616
100/10
C1602
470P
(CH)
R1601
12K
C1603
680P
(CH)
R1605
12K
C1607
1
R1621
6.8K
R1622
22K
R1623
22K
C1655
0.01
R1624
6.8K
IC1601
M56788FP
MOTOR DRIVER
C1619
330P(CH)
C1610
4.7
C1613
0.01
R1618
22K
R1616
12K
C1611
0.0047
R1111
100K
IC1101
IR3R58M
RF SIGNAL
PROCESSOR
R1110
680K
R1113
680K
C1122
1
R1121
100K
R1120
560K
C1124
0.1
C1121
0.22
C1123
0.1
C1118
0.47
C1119
0.47
R1119
220K
C1117
1
C1116
1
C1115
0.1
C1114
0.1
C1113
1
R1114
12K
C1112
5P
(CH)
C1111
1
C1110
1
D1300
SBE803
R1300
6.8
IC1302
CPH5608
HEAD DRIVER
IC1301
FTD2005
HEAD DRIVER
R1301
10
C1301
0.022
C1300
150P
(CH)
C1302 10
R1403
270
R1407
3.3K
C1404
0.01
R1417
1K
R1418
1K
R1414
220K
R1415
1K
C1303 1
CN1300
R1612
56K
R1614
33K
R1101
1
R1102
10K
L1100
0.47µH
C1100
4.7
R1105
1.2K
C1107
0.022
C1202
1
R1207
39K
R1205
68K
R1203
100K
R1201
56K
C1201
10
IC1202
IX2474AF
4MBIT D-RAM
CW1903
CW1931
R1112
100K
CN1101
R1124
2.2K
M903
LOADING
MOTOR
M902
SLED
MOTOR
M901
SPINDLE
MOTOR
R1931
1K
R1932
470
R1934
180
R1933
560
APCIN
LDON
LDVCC
DGND
B
LVVOUT
SW
+2.8V
APCOUT
DGND
LDVAR
A
COM
RF1
F
E
RF2
RF4
VCC
MP/R
RF3
T-
F-
AGND
F+
T+
LVVIN
DGND
SY
S
SL
O
SL
O
SL
O
SL
O
SL
O
V
IN
N
G
L3D
A
L3M
O
L3
C
CRTRG
ADMUTE
TEST0
AVCK1
AVCK2
TEST2
LD–
MUTE
TEST1
RAST
LD+
AVCK3
MINF
TEST-K2
TESTK1
AVCC
VREF
GND
DTEMP
Q/N
SLDRR
SPDRR
TRDRR
FODRR
SYD6
SYRS
SYRDX
SYWRX
SYD7
SYD5
SYD6
SYD7
SYWR
SYRD
SYRS
SLDRF
TRDRR
TRDRF
FODRR
AGND1
TCG
AIN
BIN
EIN
FIN
VBAT
WBI
RAA3
RAA2
RAA1
RAA0
RAA10
VDD1
DGND
AVCC2
VREF
TEST2
X176KO
FODRF
100
99 98
97
9
6
3
0
29
28
27
26
25
24
23
22
21
20
19
18
17
16
15
14
13
12
11
10
9
8
7
6
5
4
3
2
1
EFMO-I
WBO-I
BOUT-IN
AOUT-IN
FOUT-IN
EOUT-IN
ADIPO
AOUT
EOUT
EFMO
ADAGC
RFADD
REFO
FOUT
FIN
EIN
BIN
AIN
TCGI
AGC
REFI
RF4
RF3
RF2
RF1
BIAS
EOUT
BOUT
ADIP
DIFF
SW
and
R
BPF
DISC
SGAIN
DTEMP
PIN
3+4
PITG
NIN
AOUT
1234
1+2
GND1
2-1
ADAGI
ADIPNF
GND2
BIAS
VCC1
DCNF
OPICPW
TCGO
FSW
BSW
ASW
EFMAGC
WBO
VCC2
MODE
BOUT
ESW
SW
AGC
48
47
46
45
44
43
42
41
40
39
38
37
36
35
34
33
32
31
30
29
28
27
26
25
24
23
22
21
20
19
18
17
16
15
14
13
12
11
10
9
8
7
6
5
4
3
2
1
SGAIN
DISC
DTEMP
BIN
AIN
RF3
RF4
RF1
RF2
FIN
EIN
FN
TP
FP
TN
CHASSIS
GND
R/P
3.2V
2.6V
R/P
A0
A1
A2
A3
4M/16M
EEPRO
VCC
VSS
CDB SEL
DSTB
R/P
HDON
DSCK
MDDATA
SYSD3
SYSD2
LDVAR
EEPK
KDATA
XRST
MDRSW
UNLOCK
SGAIN
CIN
SERCH
ST-ID
MCCK
SYSD7
SYSD6
SYSD5
SYSD4
S
B
DAP
LD
PC
N
BYTE
CNVSS
STID OUT
SEACH OUT
D
F
D
F
SYRD
SYRS
SYWR
SYSD1
FOK
EEPD
5/3
07/120
DINT
DISC
ADJS
A
FLASH L
SBO
SFSY
SBCK
64M
P-DOWN
DSENSE
FRASH H
L
A
HFON
DTEMP
CIN
LDVAR
RESET
HDON
MINF
MINF
8
7
6
5
4
3
2
1
14
13 12
11 10
98
7654
3
21
5
4
3
2 1
5
4
3 2
1
8
7
6
5
4
3
2
1
LDON
LDVAR
( ):REC MODE
G1
S2
S2
S1
S1
D1
D2
G2
G2
D2
D1
S
G1
T–T+F–F+
HDON
EXT.C
LDOUT
APC
LVV
LDVAR
LDON
GND
VCC
F.COIL
T.COIL
1
2
1
2
89
1011121314
151617
18
19
202122232425262728
71
23456
89
1011121314
151617
18
19
202122232425262728
71
23456
GND
VCC
9
8
7
6
5
4
3
2
1
SP–
SP+
SLD–
SLD+
TRY–
TRY+
SP+
SL–
SL+
SP–
LEAD IN
LD–
LD+
MINF
GND
8
7
6
5
4
3
2
1
SBO
SYD4
SYD5
SYD6
SYD7
SYWR
SYRD
SYRS
FOK
SBCK
DSENSE
SFSY
DINT
RESET
SGAIN
DISC
STID
SERCH
MCCK
CHASSIS
GND
GND
A2
T+
WP
SCL
A0
SDA
VCC
A1
VSS
T-
F+ F– T+ T–
R/P
LEAD IN
MINF
MINF
R/P
HDON
R/P
5
0
34
35 36 37 38 39 40 41 42 43 44 45 46 47 48 4933
32
31
30
29
28
27
26
25
24
23
22
21
20
19
18
17
16
15
14
13
12
11
10
9
8
7
6
5
4
3
2
1
81828384858687888990919293949596979899
100
DSTB
DSCK
KDATA
MDDATA
TRDRR
TN
TP
FP
FN
F-F+
INNSW
42
41
40
39
38
37
36
35
34
32
33
31
30
29
28
27
26
25
24
23
2221
20
19
18
17
16
15
14
13
12
11
10
9
8
7
6
5
4
3
2
1
FODRR
SPDRR
SLDRR
VREF
+
+
+
M
M
M
1.25V
CH3IN
OUT3
IN3–
VBS2
Vm2
IN3+
NC
GND
VM3+
VM3–
VM4–
VM4+
VM5+
VM5-
OUT5
IN5–
IN5+
IN4+
IN4–
OUT4
VREFO
VREF
SS.GND
MUTE2
MUTE1
IN2+
IN2-
OUT2
VM2–
VM2+
GND
VM1+
VM1–
OUT1
IN1–
Vm1
VBS1
IN1+
REGB+
REG+
GND
GND
EFMO-I
FOUT-IN
EOUT-IN
BOUT-IN
AOUT-IN
TCG
WBO-I
TCG
I/V
I/V
I/V
I/V
EFMO
78
79
80
51
52
53
3
2
1
30
29
28
VREF
TCG
EOUT-IN
AOUT-IN
BOUT-IN
FOUT-IN
MD LOADING PWB-G2
MD MECHANISM
SWITCH PWB-G1
MD PICKUP UNIT(35)
MAGNET HEAD
(RECORD)
TP1254
TP1253
TP1252
TP1251
TP1250
TP1201
TP1202
TP1200
TP1136
TP1133
TP1135
TP1130
TP1112
TP1117
TP1118
TP1119
TP1105
TP1106
TP1107
TP1108
TP1109
TP1115
TP1110
TP1111
TP1113
TP1123
TP1122
TP1121
TP1120
TP1104
TP1103
TP1102
TP1101
TP1100
TP1330
TP1300
TP1301
TP1907
TP1908
TP1906
TP1905
TP1904
TP1903
TP1902
TP1901
TP1603
TP1602
TP1400
TP1600
TP1604
TP1605
TP1542
TP1543
TP1909
TP1601
TP1630
TP1303
TP1451
TP1401
TP1404
TP1402
TP1403
TP1406
TP1407
TP1408
TP1409
TP1420
TP1405
TP1422
TP1421
TP1607
TP1131
TP1116
TP1302
30
31
4
16
28
8
10
11
9
29
7
17
6
5
13
12
14
15
7

Other manuals for Sharp MD-E9000H

Related product manuals