EasyManua.ls Logo

Sharp MX-C250E - Power Line Diagram

Sharp MX-C250E
294 pages
Print Icon
To Next Page IconTo Next Page
To Next Page IconTo Next Page
To Previous Page IconTo Previous Page
To Previous Page IconTo Previous Page
Loading...
MX-C250 ELECTRICAL SECTION 12 – 6
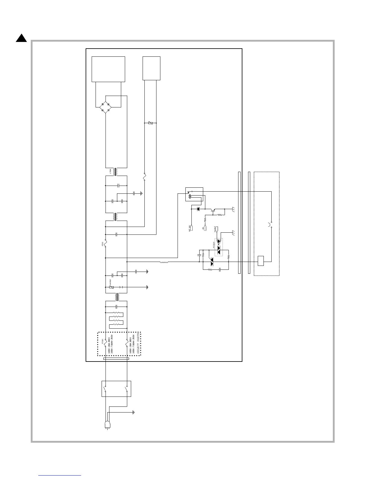
2. Power line diagram
A. AC power line diagram
MAIN POWER SW
Voltage
Conversion
24V
5VN
5VO
3.3V
FUSING UNIT
HL
FW
Generating
Circuit
900W
AC IN
Live
Neutral
THERMOSTAT
DC POWER SUPPLY
SELECT PARTS
INT 24V
HLOUT
PR
VA7001 L7004
PC7001
F7001 F7003
T4AH 250V
L7002
F7002
RL7001
L7001
L7003
F7004
T2AL 250V
~
~
+-
D7101
VA7002
GA7001
1

Table of Contents

Other manuals for Sharp MX-C250E

Related product manuals