EasyManua.ls Logo

Sharp MX-M264U - AC Power Line Diagram; Power Line Diagram

Sharp MX-M264U
256 pages
Print Icon
To Next Page IconTo Next Page
To Next Page IconTo Next Page
To Previous Page IconTo Previous Page
To Previous Page IconTo Previous Page
Loading...
MX-M264U ELECTRICAL SECTION 13 – 8
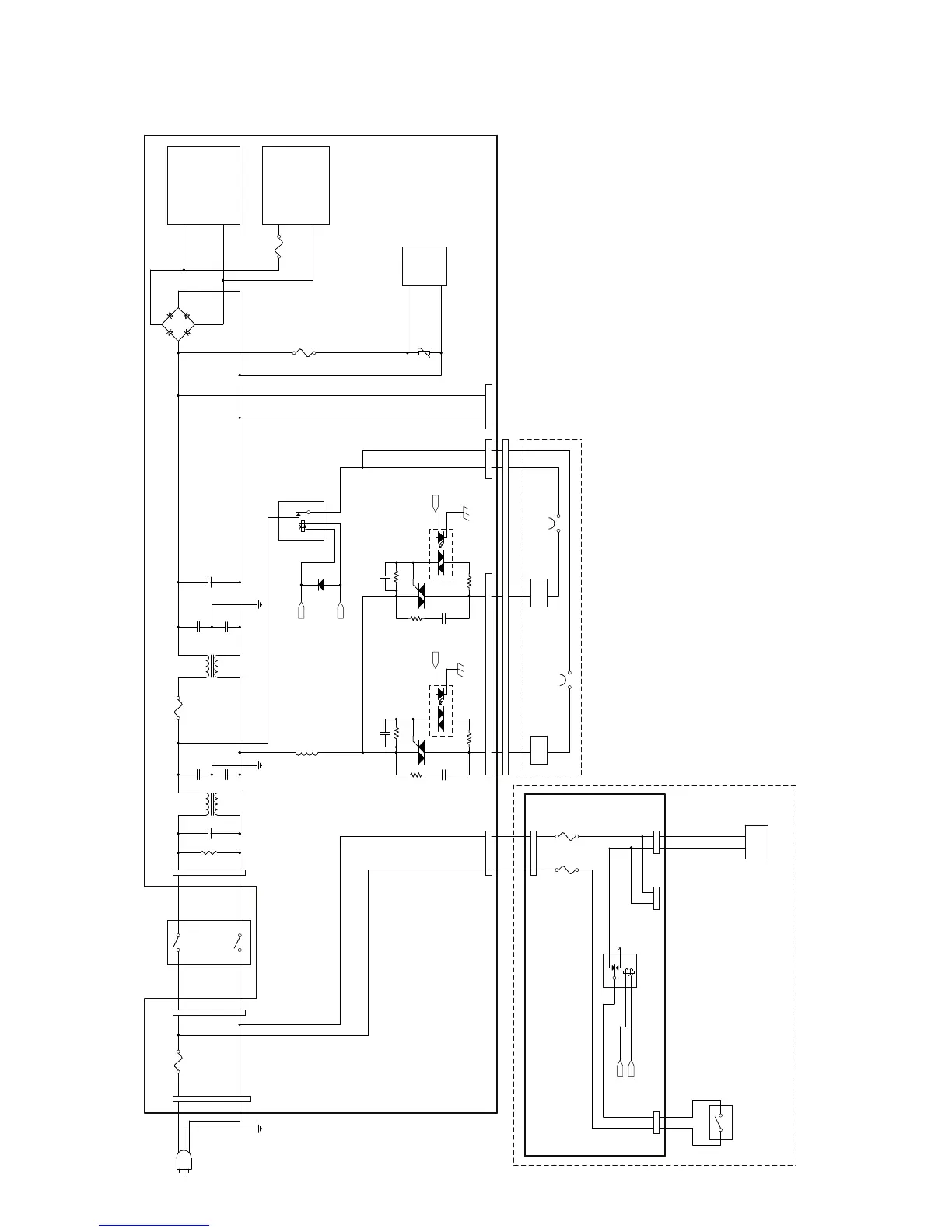
2. Power line diagram
A. AC power line diagram
(1) AC power line diagram (120V)
HL_PR
HLOUT_1
GND
HLOUT_2
24V
WH_CNT
MAIN POWER SW
Voltage
Conversion
5VO
5VL
Voltage
Conversion
24V
12V
5VN
3.3V
MAIN
GND
6
2
FUSING UNIT
HL 1
T1
T2
HL 2
6
2
G
1
4
T1
GND
G
4
1
T2
FW
Generating
Circuit
T3.15A/250V
SUB
DC POWER SUPPLY
ni
-ev
iL
tuo-ev
iL
Neutral-in
Live-WH Neutral-WH
650W
AC IN
Live
tuo
-
la
r
tueN
la
rtueN
THERMOSTAT1
THERMOSTAT2
NO
WARM HEATER SET (OPTION)
T2.0AH/250V
F4F3
T2.0AH/250V
NC
SCN
HEATER
SCN UNIT
WH PWB
WH-SW1WH-SW1
F003F003
F1
T20A 250V
F1
T20A 250V
F030
T8AH 250V
F030
T8AH 250V
~
~
+-
~
~
+-
F401
F3.15A/250V
F401
Z001Z001
RY1RY1
560W

Table of Contents

Other manuals for Sharp MX-M264U

Related product manuals