EasyManua.ls Logo

Sharp R-343WM - Schematic Diagram

Sharp R-343WM
24 pages
Print Icon
To Next Page IconTo Next Page
To Next Page IconTo Next Page
To Previous Page IconTo Previous Page
To Previous Page IconTo Previous Page
Loading...
R343M - 14
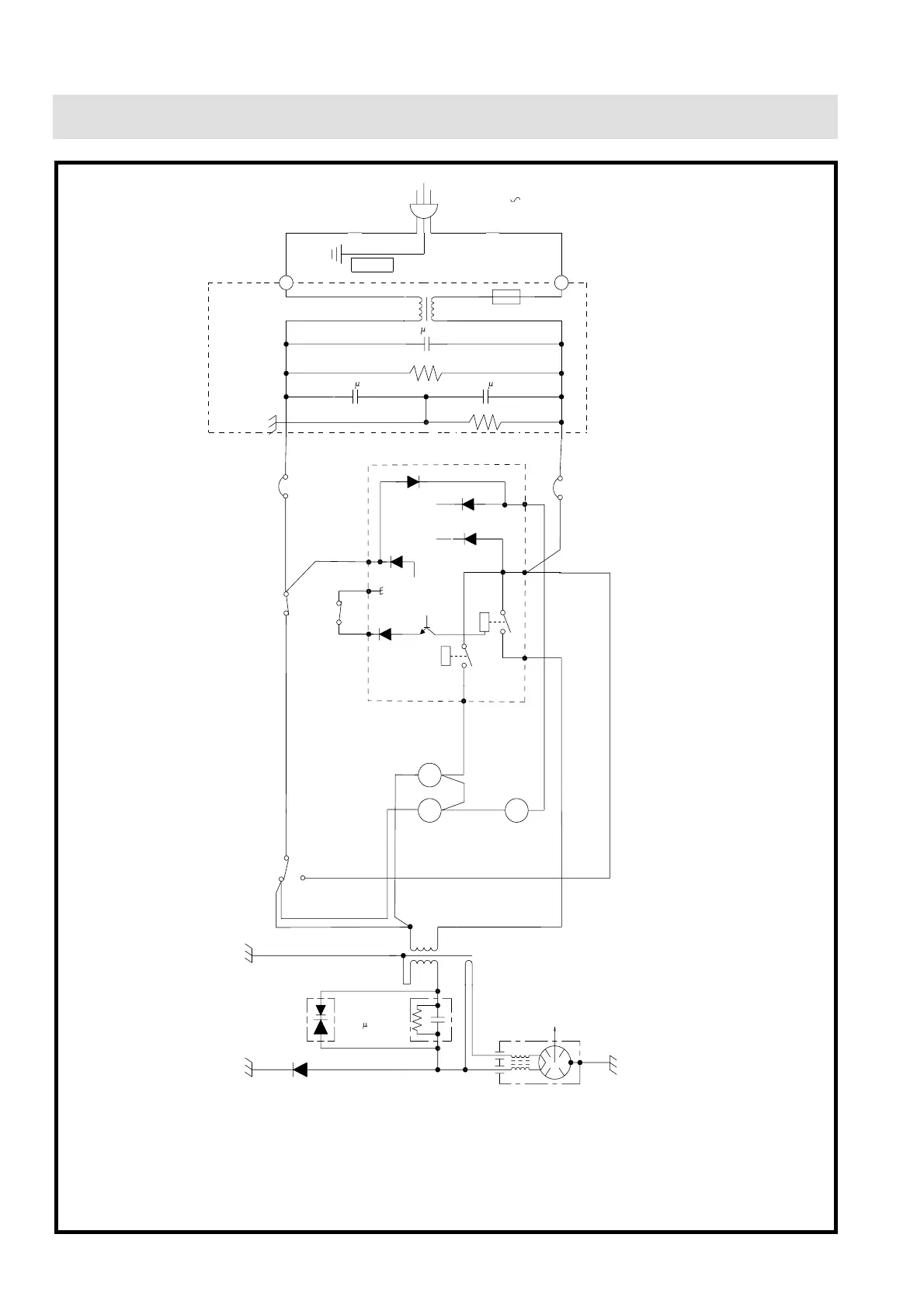
SCHEMATIC DIAGRAM
Figure 0-1 Oven Schematic
D70
D71
D1
D3
D72
no
STOP
SWITCH
no
NC
no
HV
HV
WHT
BLU
GRY
RED
WHT
/18
RED
RED
BRN
WHT
/18
YLW
/18
GRY
BRN
BLK
/18
BLK
BLK
/18
/18
RED
/18
WHT
*INDICATES PARTS WITH POTENTIALS OVER 240V
*
*
*
*
230-240V
50Hz
OVEN
EARTH
NL
BLU
BRN
/17
/17
G-Y/17
MAGNETRON
RECTIFIER
POWER TRANSFORMER
H.V.
CAPACITOR
1.0 F
2100VAC
FUSE
F8A
NOISE SUPPRESSION COIL
0.22 /250V
0.0033 /250V 0.0033 /250V
F1:
680K/0.5W
10M/0.5W
THERMAL
125
0
C
MAGNETRON
FM
OL
MTT
CUT-OUT
THERMAL
RY2
RY1
MONITOR
SWITCH
A3
A1
A5
NO.
COM.
B1
B2
SW2
SW3
MONITORED
LATCH SWITCH
SW1
125
0
C
CUT-OUT

Related product manuals