EasyManua.ls Logo

Sharp VC-H960U - Page 53

Sharp VC-H960U
78 pages
Print Icon
To Next Page IconTo Next Page
To Next Page IconTo Next Page
To Previous Page IconTo Previous Page
To Previous Page IconTo Previous Page
Loading...
56
VC-A560U(A)/A560U/A560U(B)
VC-H960U/H960U(B)/H961U
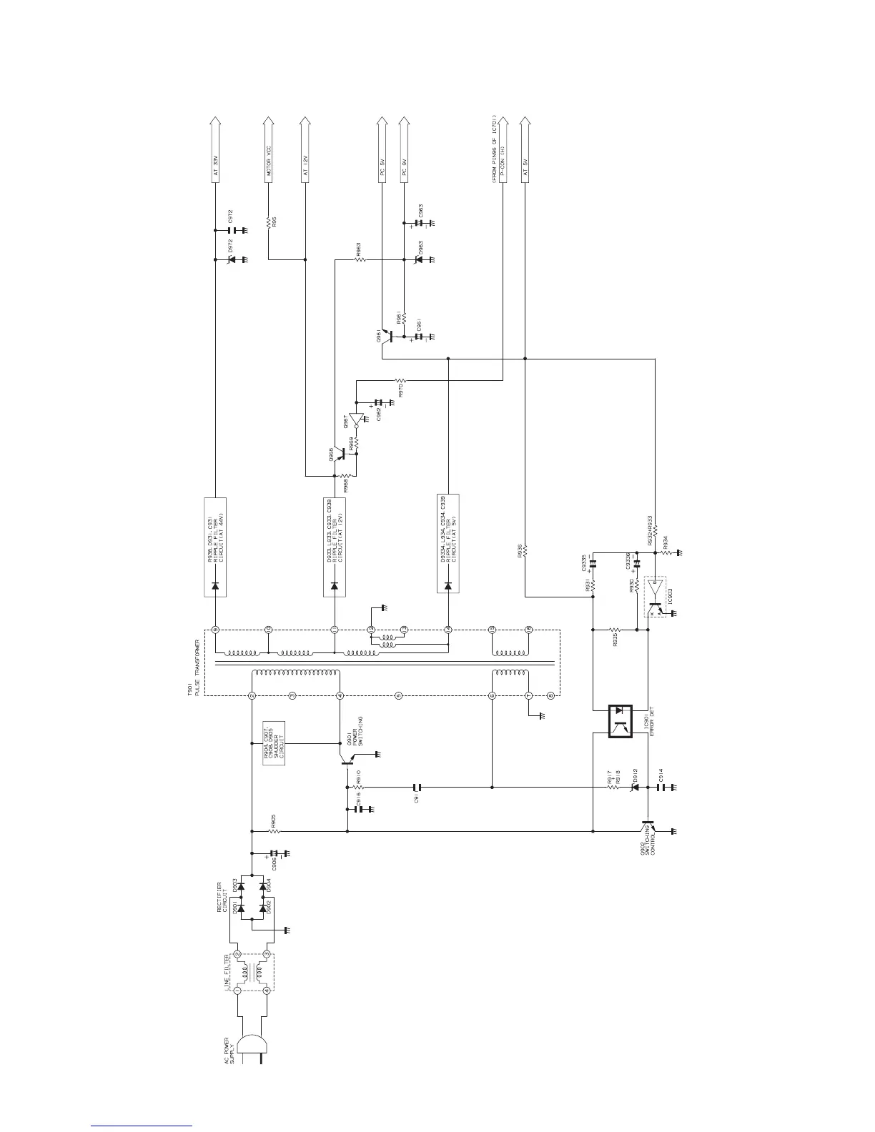
POWER CIRCUIT BLOCK DIAGRAM

Other manuals for Sharp VC-H960U

Related product manuals