EasyManua.ls Logo

Sharp VL-H870S - Page 63

Sharp VL-H870S
166 pages
Print Icon
To Next Page IconTo Next Page
To Next Page IconTo Next Page
To Previous Page IconTo Previous Page
To Previous Page IconTo Previous Page
Loading...
VL-H860S/H/VL-H870S
VL-H890S/VL-H94E
VL-H96E/VL-H960E
10
11
12
13
14
15
16
17
18
19
J
I
H
G
F
E
D
C
B
A
4
1
3
2
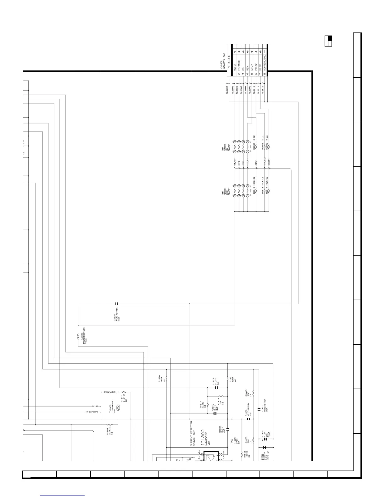
LOCATION MAP: (4/4)
7-16

Related product manuals