EasyManua.ls Logo

Sharp XL-70 - SCHEMATIC DIAGRAM (4;6)

Sharp XL-70
60 pages
Print Icon
To Next Page IconTo Next Page
To Next Page IconTo Next Page
To Previous Page IconTo Previous Page
To Previous Page IconTo Previous Page
Loading...
– 27 –
XL-70/70C
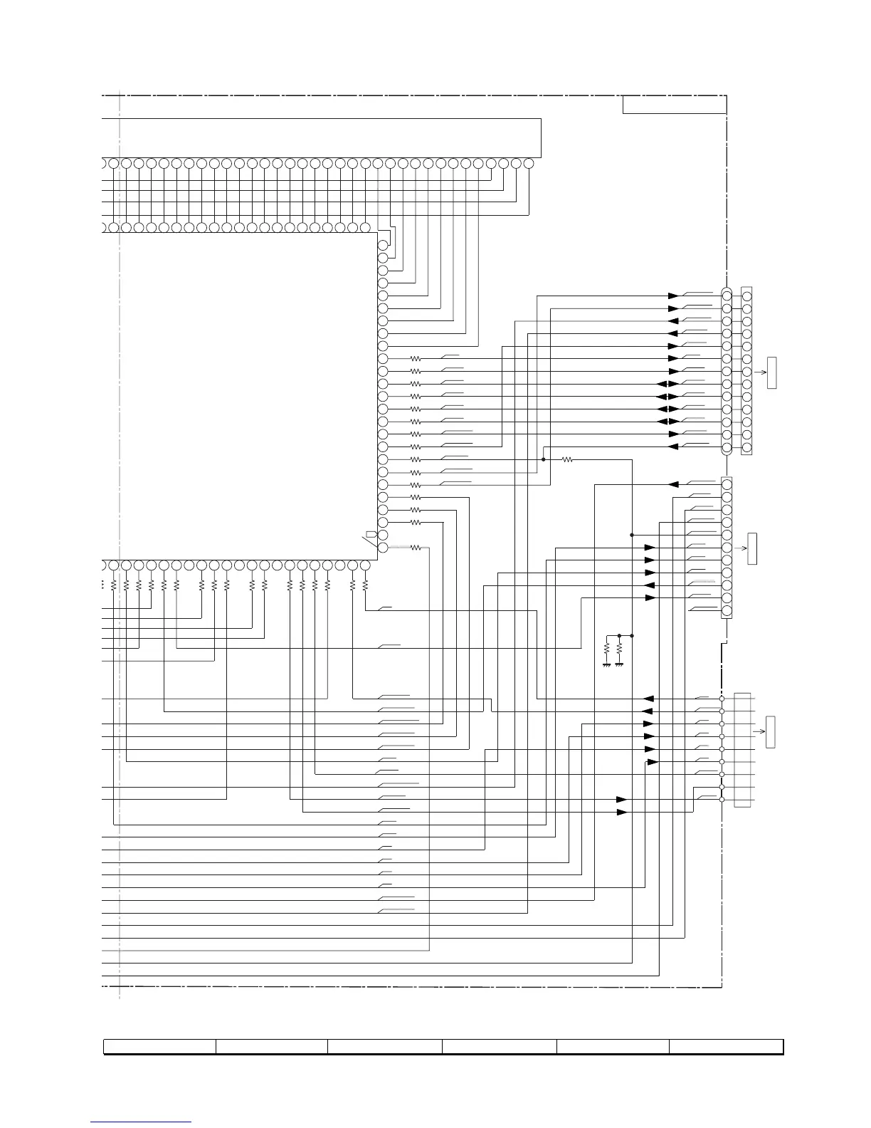
Figure 27 SCHEMATIC DIAGRAM (4/6)
7
8 9 10 11 12
R785
1K
R786
47K
R789
47K
CFW704
9
1
CNS703
11
10
9
8
7
6
5
4
3
2
BI702
10
9
8
7
6
5
4
3
2
1
LCD701
LCD DISPLAY
R784
47K
R776
1K
R742
1K
IC701
IX0026SJ
SYSTEM CONTROL
MICROCOMPUTER
7
96
95
94
93
92
91
90
89
88
87
86
85
84
83
82
81
80
79
78
77
76
75
74
73
72
71
70
69
68
67
66
65
64
63
62
61
60
59
58
57
56
55
54
53
52
51
50
49
48
47
46
45
44
43
42
41
40
39
38
37
36
35
34
33
32
31
30
9
R762
1K
R777
1K
R759
1K
R758
1K
R757
1K
R774
1K
R763
1K
R767
1K
R771
1K
R761
1K
R765
1K
R764
1K
R768
1K
R743
1K
R744
1K
R753
1K
R754
1K
R745
1K
R746
1K
R747
1K
R748
1K
R749
1K
R750
1K
R751
1K
R766
1K
R772
1K
R773
1K
NC
BIAS
PU_IN
CD_STB
CD_STB
BUS0
BUS0
BUS1
BUS1
BUS2
BUS2
BUS3
BUS3
BUCK
BUCK
CCE CCE
CD_RES
CLID_SW
CD_RES
CD+B
DI
CE
CL
DO
STEREO
SD
D_GND
U_CON5V
M_12V
A_12V
B_CAN
BIAS
RUN_PLS
REC
MOT
SOL
TAPE_SW
CD+B
SD
STEREO
RUN_PLS
CLID_PRO
TAPE_SW
DI
DO
CL
CE
PU_IN
REC
MOT
SOL
MVOL_IND
MVOL_UP
MVOL_DW
CLID_SW
P_STB
P_STB
P_MUTE
2.5V
2.5V
2.5V
2.5V
2.5V
2.5V
2.5V
2.5V
2.5V
2.5V
2.5V
2.5V
2.5V
2.5V
2.5V
2.5V
2.5V
2.5V
2.5V
2.5V
2.5V
2.5V
2.5V
2.5V
2.5V
2.5V
2.5V
2.5V
2.5V
2.5V
2
.
5V
4.6V
4.3V
4.3V
4.3V
4.3V
4V
5V
5V
5V
5V
5V
5V
5V
5V
5V
5V
5V
5V
5V
5V
5V
5V
5V
5V
0V
0V
0V
0V
0V
0V
0V
0V
0V
BACK_LIGHT
P_MUTE
CCE
CLID_DW
CLID_UP
SEG3
SEG4
SEG5
SEG6
SEG7
SEG8
SEG9
SEG10
SEG11
SEG12
SEG13
SEG14
SEG15
SEG16
SEG17
SEG18
SEG19
SEG20
SEG21
SEG22
SEG23
SEG24
SEG25
SEG26
SEG27
SEG28
SEG29
SEG30
SEG31
SEG32
MVOL_DW
MOT
REC
BUS1
RESET
MVOL_UP
SEG33
SD
STEREO
BUS3
SURR
MVOL_IND
CD_RES
DATA
CLE
REMOCON
P_CONT
P_MUTE
PU_IN
B-CAN
BIAS
RUN_PLS
SOL
P_STB
CD_STB
BUS0
BUS2
CLOCK
BUCK
JOG_DOWN
JOG_UP
CD+B
SYS_STOP
POWER
42
41
40
3938
37
36
35
34
33
32
31
3029
28
27
26
25
2423222120
1918
17
16
15
14
13
1211
10
9
8
CNS702
10
9
8
7
6
5
4
3
2
1
DISPLAY PWB-A2
B
+B
+B
+B
+B
+B
+B
+B
+B
CNS704
P25 8-B
CNP702
P28 1-B
TO CD PWB
CNP703
P24 6-H
TO MAIN PWB
TO MAIN PWB
13
12
11
13
12
11
CDID_PRO
CLID_UP
CLID_DW
R769
1K
CLID_DW
R770
1K
CLID_UP
1

Related product manuals