EasyManua.ls Logo

Side-Power PPC 800 - Control Panel and Control-Leads; Kontrollpanel Og Kontrollkabler

Side-Power PPC 800
12 pages
Print Icon
To Next Page IconTo Next Page
To Next Page IconTo Next Page
To Previous Page IconTo Previous Page
To Previous Page IconTo Previous Page
Loading...
4
PPC800 1.0.0-2010
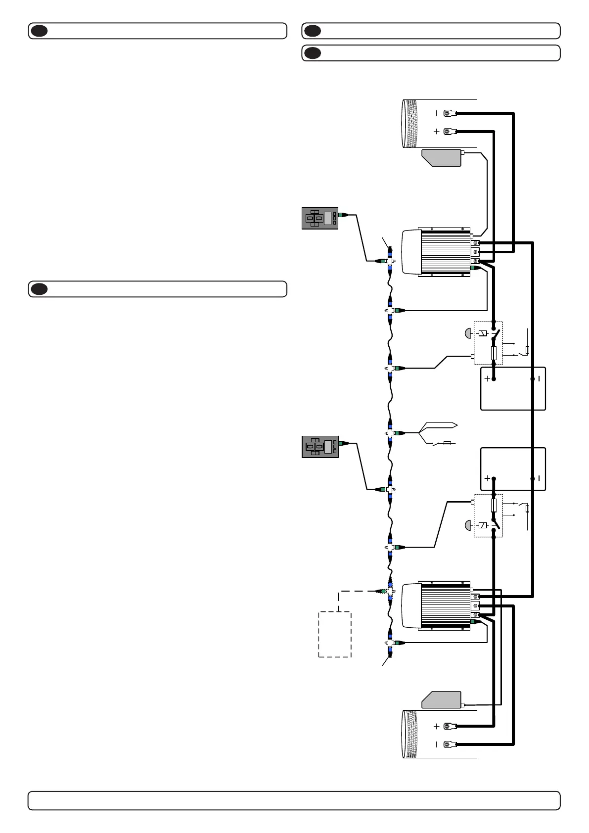
Wiring diagram
GB
N
Koblingsskjema elektrisk
+12/24V
-
5A
S-link on/off
switch
red
yellow
black
12/24V12/24V
Stern thruster
battery
Bow thruster
battery
Bow thruster
(SEP model)
Stern thruster
(SEP model)
-
black
+
red
B+
-
black
+
red
B+
Fixed multicable 5m
Fixed multicable 5m
5A
+12/24
5A
+12/24
PPC
PPC
Proportional
Power Controller
Proportional
Power Controller
PJC 212
Proportional
Joystick
Controlpanel
Station 1
Automatic Main Switch
8977 12 / 8977 24
or
Manual main switch
w/ANL fuse
Automatic Main Switch
8977 12 / 8977 24
or
Manual main switch
w/ANL fuse
S-link control system
End terminator
End terminator
Proportional
Joystick
Controlpanel
Station 2
PJC 212
Observe PPC battery
terminal polarity !
S-link supply
S-link external
switch interface
(optional)
Kontrollpanel og kontrollkabler
Kontrollpanel installasjon:
Det er mulig å installere så mange kontrollpanel som ønskelig ved å
bruke Side-Power S-link T-stykker.
Hvis trusteren skulle motta signaler fra ere paneler samtidig, så kut-
ter den dersom signalene er til ulike retninger.Ved betjening til samme
retning vil det panel med størst stikke- pådrag bestemme trusterturtall.
Ved bruk av Side-Power originalutstyr er alle elektriske kontakter klare
til å plugges sammen.
Hvis kjøreretningen ikke stemmer overens med forventningene må blå
og grå ledning på thruster-releet byttes om.
Monteringsveiledning for panelet følger panelet.
Thrusterpanelet bør monteres et sted det er lett å bruke. Siden gass og
gir ofte brukes samtidigt som thrusteren, er det ofte en god løsning å ha
muligheten å operere disse med hver sin hånd.
N
Control panel and control-leads
GB
Control panel installation:
You can install as many panels as you wish by using optional
Side-Power S-link T-connectors
If two or more panels are operated at the same
time in opposite directions, the thruster will stop. When two or more
panels is operated in the same direction, the thruster output will be
determined by the panel giving the largest signal.
When using original Side-Power equipment it is all “plug & go”.
If the drive direction of the thruster is the opposite of what
expected, the blue and grey wire must be changed on the thruster
solenoid.
The mechanical installation of the panel is described in the
manual following the panel.
The thruster control should be placed in a position were it is easy
to use, and it is very common to use the thruster at the same
time as your gear/throttle lever so it is normally a user friendly
solution to be able to access these with one hand for each
control.

Related product manuals