EasyManua.ls Logo

Silicon Laboratories C8051F310 - Page 10

Silicon Laboratories C8051F310
12 pages
Print Icon
To Next Page IconTo Next Page
To Next Page IconTo Next Page
To Previous Page IconTo Previous Page
To Previous Page IconTo Previous Page
Loading...
AN179
10 Rev. 0.4
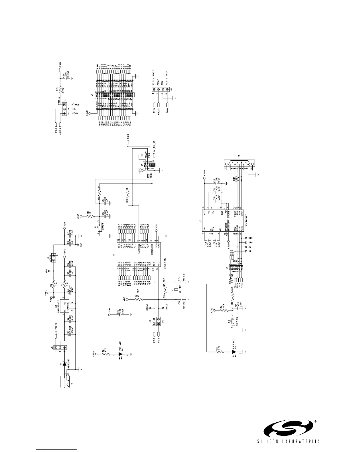
8. Schematic
Figure 4. C8051F310 Target Board Schematic

Related product manuals