EasyManua.ls Logo

SIMAG SPN 255 AS - Service Diagnosis and Troubleshooting; Troubleshooting Unit Not Running; Troubleshooting Bin Full Indicator; Troubleshooting Water Level Issues

Default Icon
42 pages
Print Icon
To Next Page IconTo Next Page
To Next Page IconTo Next Page
To Previous Page IconTo Previous Page
To Previous Page IconTo Previous Page
Loading...
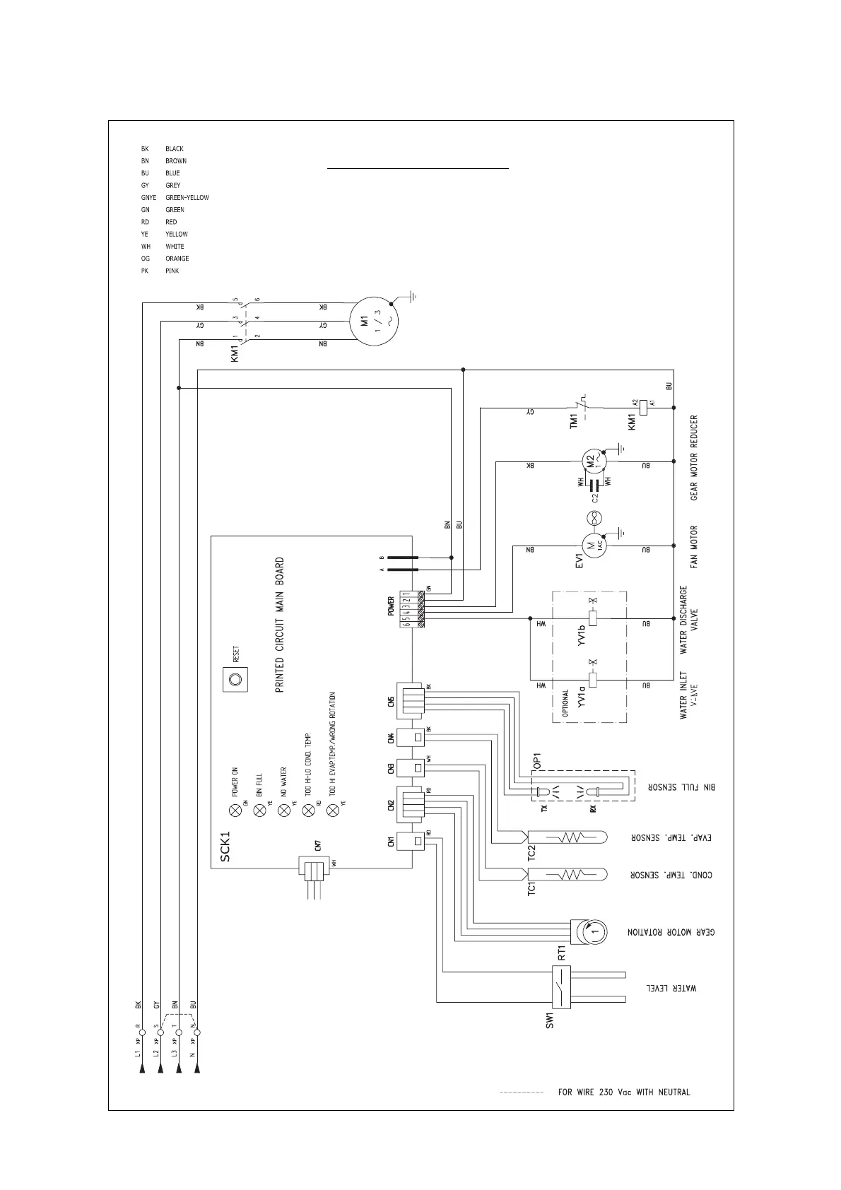
WIRING DIAGRAM SPN 605
AIR AND WATER COOLED
THREE PHASE
Page 35

Related product manuals