EasyManua.ls Logo

Sinclair AMC-15A - Trouble Shooting for Electrical System

Sinclair AMC-15A
34 pages
Print Icon
To Next Page IconTo Next Page
To Next Page IconTo Next Page
To Previous Page IconTo Previous Page
To Previous Page IconTo Previous Page
Loading...
29
T
r
ouble
s
hootin
g
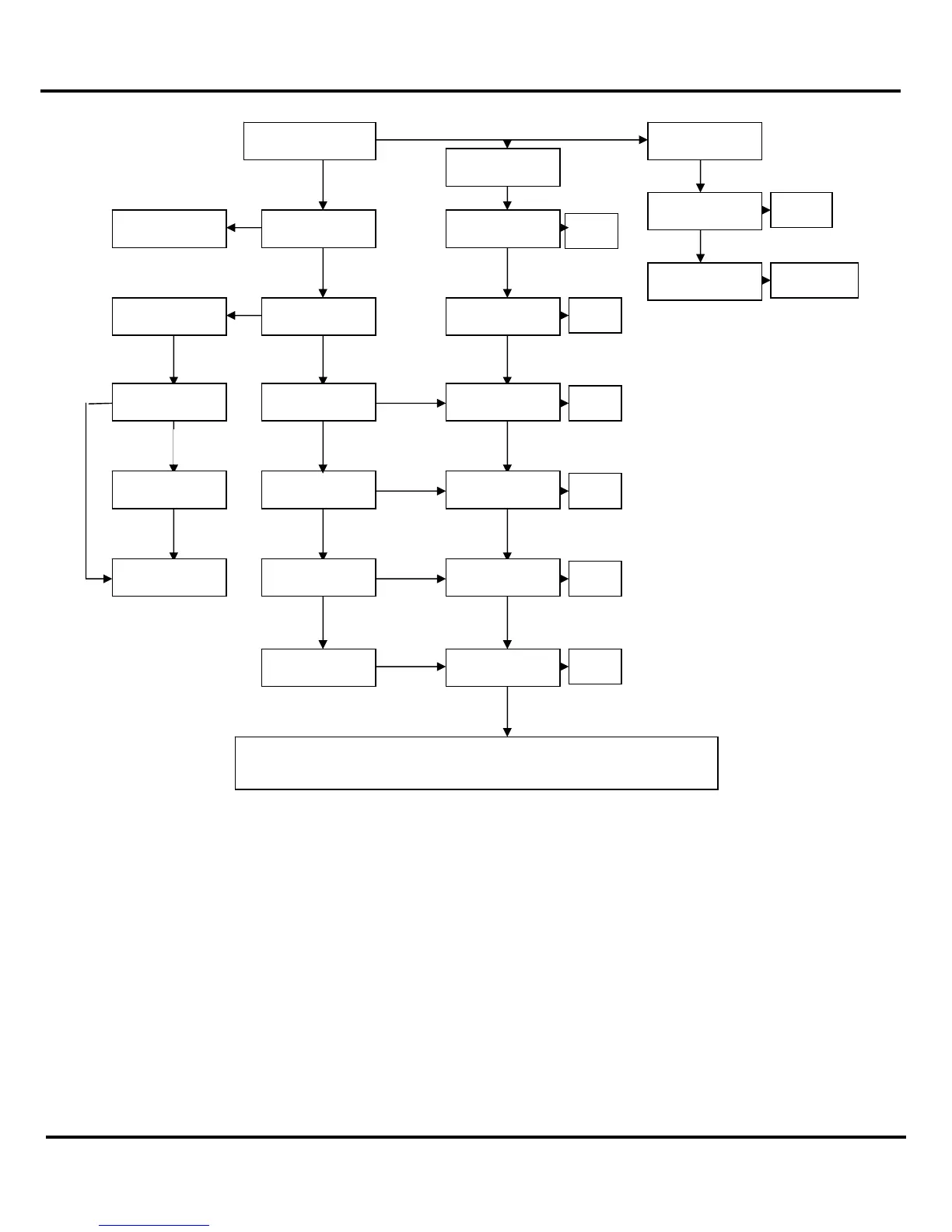
Trouble shooting for electrical system
no
yes yes
no
yes
yes
no
no
no
yes
yes
no
yes
no
no
no
yes
unit not running
With E1 signal
com
p
ressor off
Power source
120V
Transformer 120V
Transformer 12V
7805 13V input
rate
78055V output
PCB damaged
Power source
Checking fuse
Replacing fuse
Replacing fuse
Fan coil damaged
Senor of fan coil
dama
g
ed
Transformer
dama
g
ed
Damage in diode
7805 damaged
Main PCB
daa
g
emd
Electrical wiring back to normal
Plug
in
replac
ement
replac
ement
replac
ement
replac
ement
OK
Fuse damaged
With E1 signal
com
p
ressor off
Sensor wire off
Temperature sensor
dama
g
ed
Plug in
replacement

Other manuals for Sinclair AMC-15A

Related product manuals