EasyManua.ls Logo

Sirman TC 22 - Page 12

Sirman TC 22
22 pages
Print Icon
To Next Page IconTo Next Page
To Next Page IconTo Next Page
To Previous Page IconTo Previous Page
To Previous Page IconTo Previous Page
Loading...
13
English
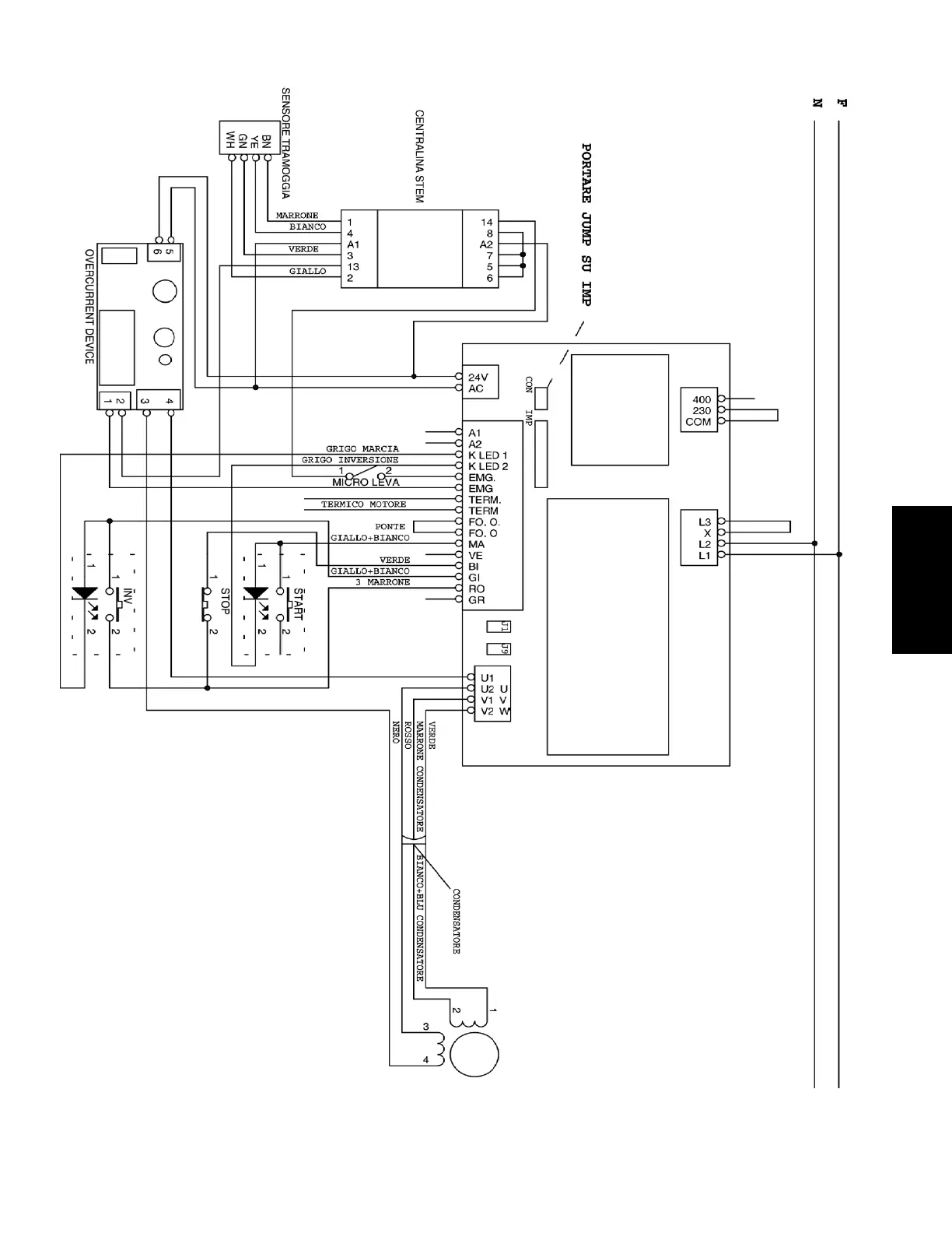
2.4.3 - Single-phase diagrams with stainless steel controls

Related product manuals