EasyManua.ls Logo

Smith GBX 70 - Page 18

Smith GBX 70
40 pages
Print Icon
To Next Page IconTo Next Page
To Next Page IconTo Next Page
To Previous Page IconTo Previous Page
To Previous Page IconTo Previous Page
Loading...
18
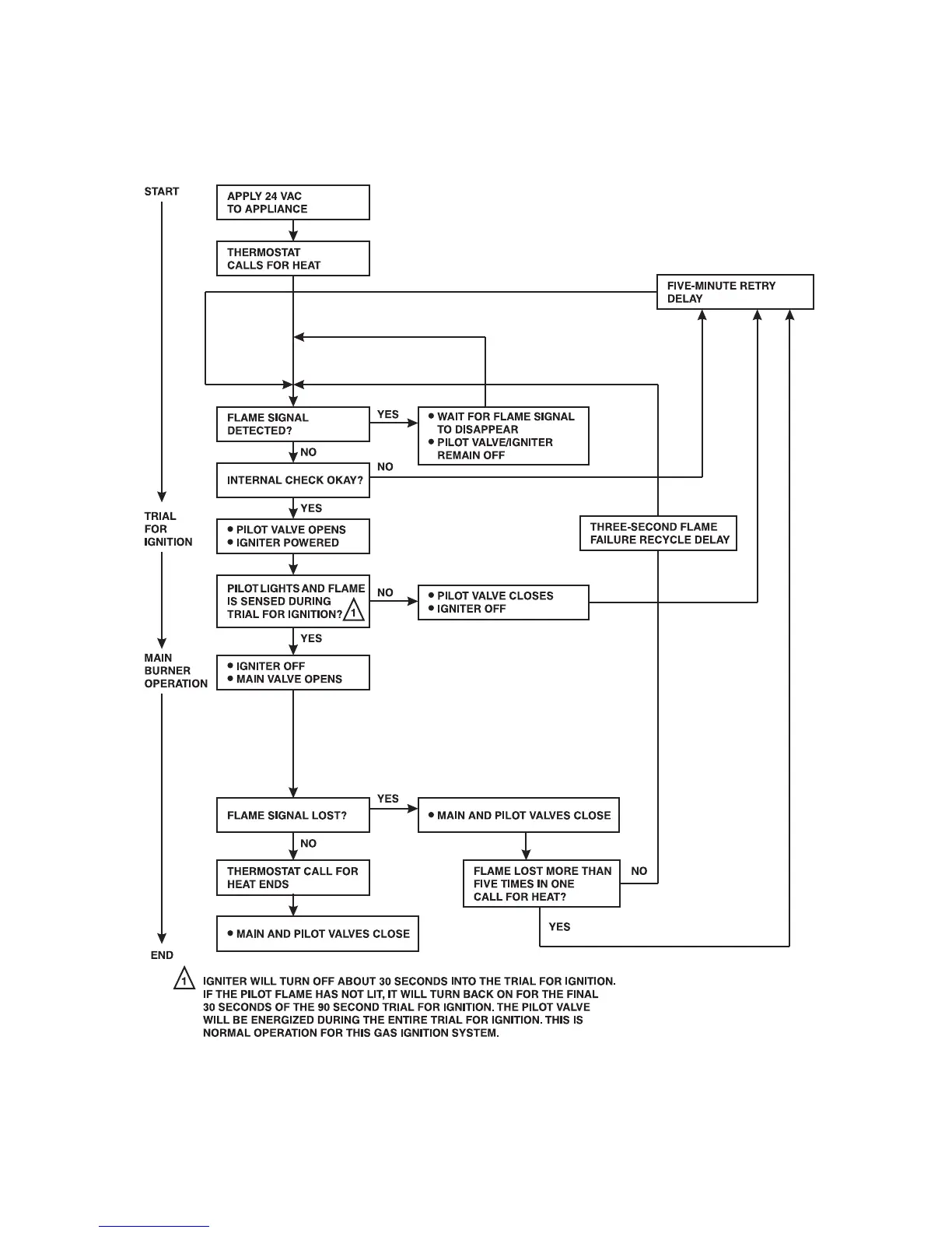
Figure 6.4: Intermittent Ignition System Operating Sequence
INSTALLATION AND OPERATING INSTRUCTIONS

Related product manuals