EasyManua.ls Logo

SolarEdge SE12.5k - Determining Circuit Breaker Size; Introduction to Circuit Breaker Protection

SolarEdge SE12.5k
114 pages
Print Icon
To Next Page IconTo Next Page
To Next Page IconTo Next Page
To Previous Page IconTo Previous Page
To Previous Page IconTo Previous Page
Loading...
Appendix G: Determining the Circuit Breaker
Size
Revision History
Version 1.0 February 2019: first release
Introduction
Inverters should be protected by circuit breakers. This document describes how to
determine which circuit breaker to use in three phase commercial installations.
Using Transformers in Commercial Three Phase
Inverter Installations
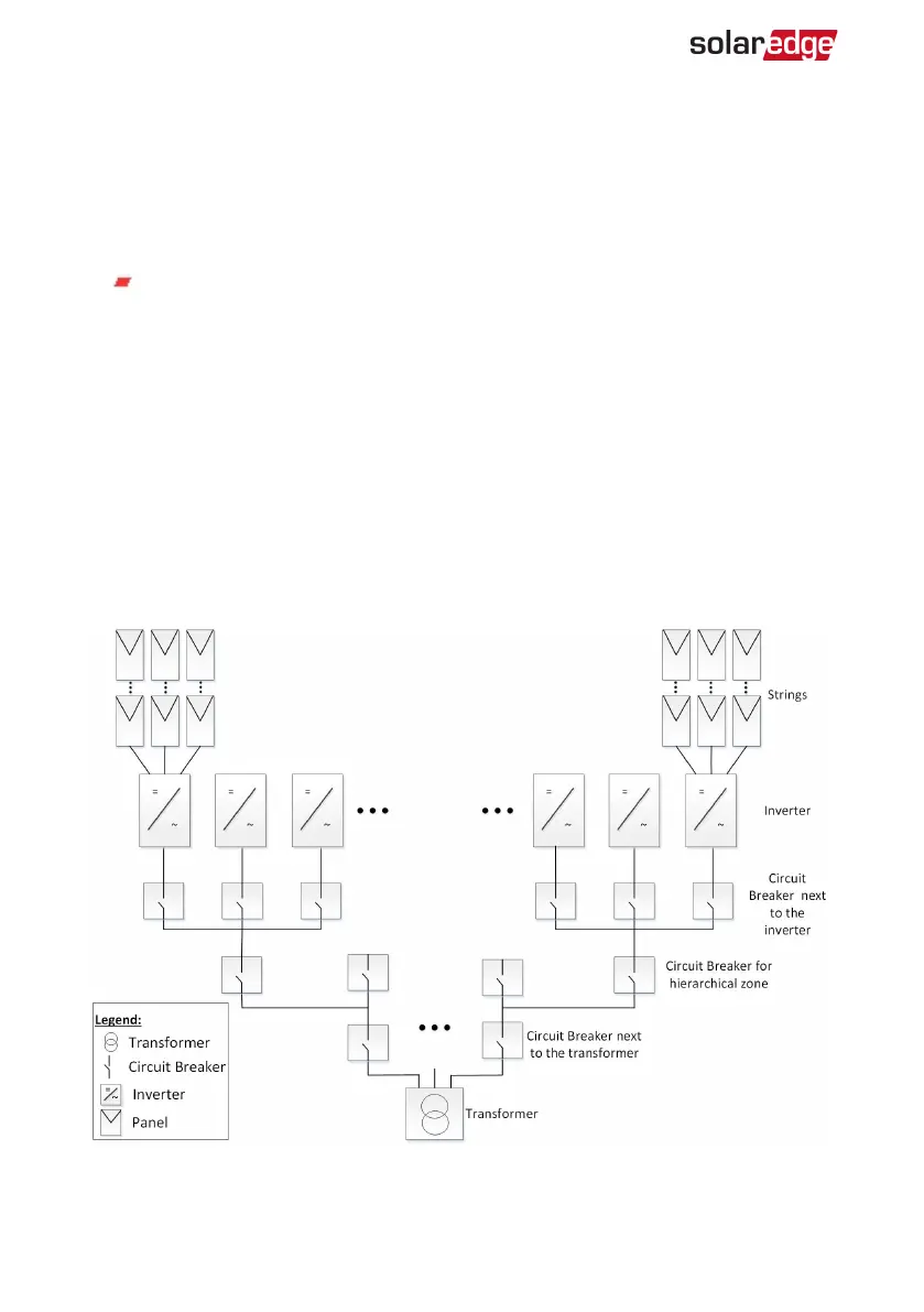
Using transformers in a commercial installation is optional. In most cases a transformer
is used to connect the installation to the medium voltage power grid. The following
figure illustrates a typical transformer and commercial three phase inverter installation
topology.
Figure 43: Typical transformer and commercial three phase inverter installation topology
-Three Phase System Installation Guide MAN-01-00057-4.1
98 Appendix G: Determining the Circuit Breaker Size

Table of Contents

Related product manuals