EasyManua.ls Logo

Sony CDP-C8ESD - Page 11

Sony CDP-C8ESD
27 pages
Print Icon
To Next Page IconTo Next Page
To Next Page IconTo Next Page
To Previous Page IconTo Previous Page
To Previous Page IconTo Previous Page
Loading...
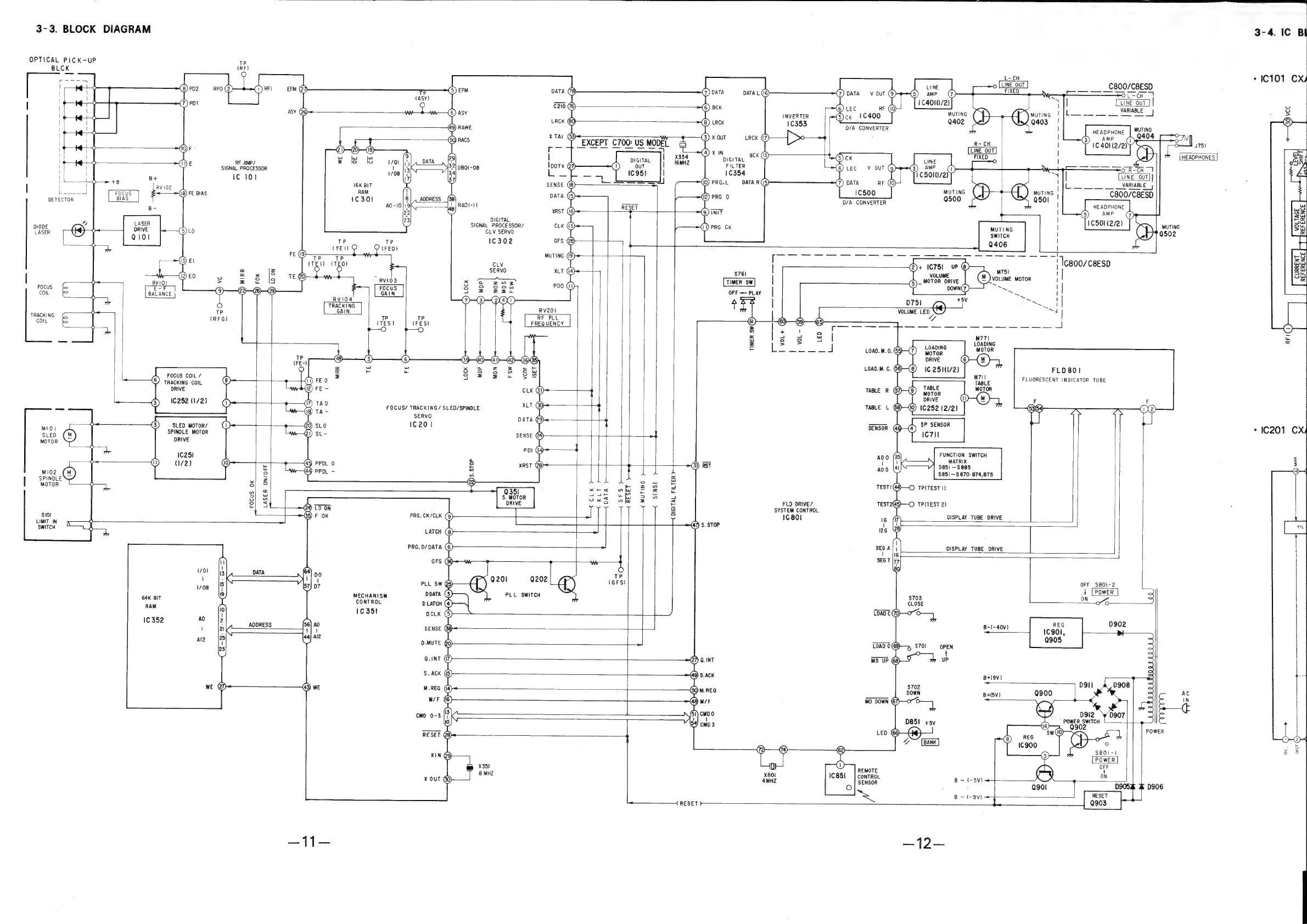
3-3.
BLOCK
DIAGRAM
3-4.
1C
B
OPTICAL
PICK-UP
TP
BLCK
(RF)
A
O
L-CH
*1C101
CX.
ae
O
(LINE
our
=:
C800/C8ESD
|
(7)
DATA
DATA
L
(6)
(7)
DATA
—-v
OuT
(9)
Po
Hc
6
@
4.
|
LINE
v7]
|
4,
BCK
LEC
RF
VARIABLE
re)
1400
L————
=
|
(8)
LRCK
|
D/A
CONVERTER
ine
©
|
xTal
63)
—ANWy
(3)
x
OUT
@
>o
\
asa
Bck
(3)
HEADPHONES
16
RF_AMP/
eee
=———
|
SIGNAL
PROCESSOR
~
Ic
101
a
LINE
OUT]
|
(0)
PRG.L
DATA
R
(5)
DT
’P
Rte
ees
_VARIABLE
|
Fee
Breed
MUTING
Cb
)
MUTING
|
DETECTOR
D/A
CONVERTER
9500
Q501
uy
RAOI-I!
RESET
ane
3
Ww
SIGNA
PROCES
@
(1)
Sp)
{
MUTING
e
L
PROCESSOR/
CLK
PRG
CK
MUTING
C]
2
DIODE
Unser
=)
CLV
SERVO
a
La
eb}
0502
|
a
Se
ee
ee
ea
oc
g
"'¢800/c8ESD
i
va
|
Aikiem.
dl
e
|
|
|
eg:
|
nes
&
moe
fl
i
a
+5V
x
!
|
ARR
|
DIS
fg)
2)
ae.
=
|
VOLUME
LED
y
4
|
TRACKING
:
COIL
eS
@)
;@
€9—
65)
Ee
ee
a
ee
|
CS)
|
a
M77I
ie
==
ec
LOADING
o
LOADING
MOTOR
SS
MOTOR
DRIVE
(™)
IC
2511/2)
FLO801
G)
Focus
coi.
/
FLUORESCENT
INDICATOR
TUBE
TRACKING
COIL
DRIVE
Leb
1€252
(1/2)
Jef
=
rn
oe
FOCUS/
TRACKING
/
SLED/SPINDLE
xT
&
t
SERVO
pata
65)
sae
o
SLED
MOTOR/
@9
sLo
1c
201
1
*
IC201
CX
ae
(*")
SPINDLE
MOTOR
eG
Pe
MOTOR
DRIVE
é
FUNCTION
SWITCH
|
er
a
3
505!
$885
rr
s
ut
Mi02
-
Law
Cas
a
t
heals
4
$851—$870-874,875
SPINDLE
2
a8
i
wi
|
MOTOR
x)
3
(22)
AOD
eu
#
ra
Q35!
xra
ol
=
2
iz
Ss)
ow
$.
MOTOR
Gee
th
25
3
S|
3
DRIVE
eee
ie
=
FLO
DRIVE/
Bel
;
y
Y
i
Ss
SYSTEM
CONTROL
siol
PRG.
CK/CLK
(9)
ra)
5
1c
801
DISPLAY
TUBE
DRIVE
LIMIT
IN
o
ee
(4?)
$.
STOP
SWITCH
q
J
a
A
DISPLAY
TUBE
DRIVE
cane:
80
TP
Q201
Q202
(GFS)
OFF
S801-2
{
[Power
Sine
MECHANISM
PLL
SWITCH
S703
ON
oS.
CONTROL
CLOSE
°
RAM
1C
352
B-(-40V)
1c
351
4
r
LOAD
C
?O)—O
coe
-!
LOAD
0@}—a,
S701
OPEN
O
t
@?)
Q.
INT
7
me
(49)
S.ACK
B+(9V)
s702
+
(60)
M.
REQ
DOWN
B+(5V)
ae
@
MD
DOWN
62—O
as
be
ae
a
D85I
+5y
Ce)
POWER
a
(7)—€)
€2)
a
©
REMOTE
aol
IC851
|
contrRoL
B
-
(-5V)
<
6
SENSOR
:
0905H
&
D906
=
8
—(-9V)
L,—______
reset
-——
4
es
—12—

Related product manuals