EasyManua.ls Logo

Sony CFD-S01 - Schematic Diagram - Main Section (4;4)

Sony CFD-S01
52 pages
Print Icon
To Next Page IconTo Next Page
To Next Page IconTo Next Page
To Previous Page IconTo Previous Page
To Previous Page IconTo Previous Page
Loading...
23 23
CFD-S01
CFD-S01
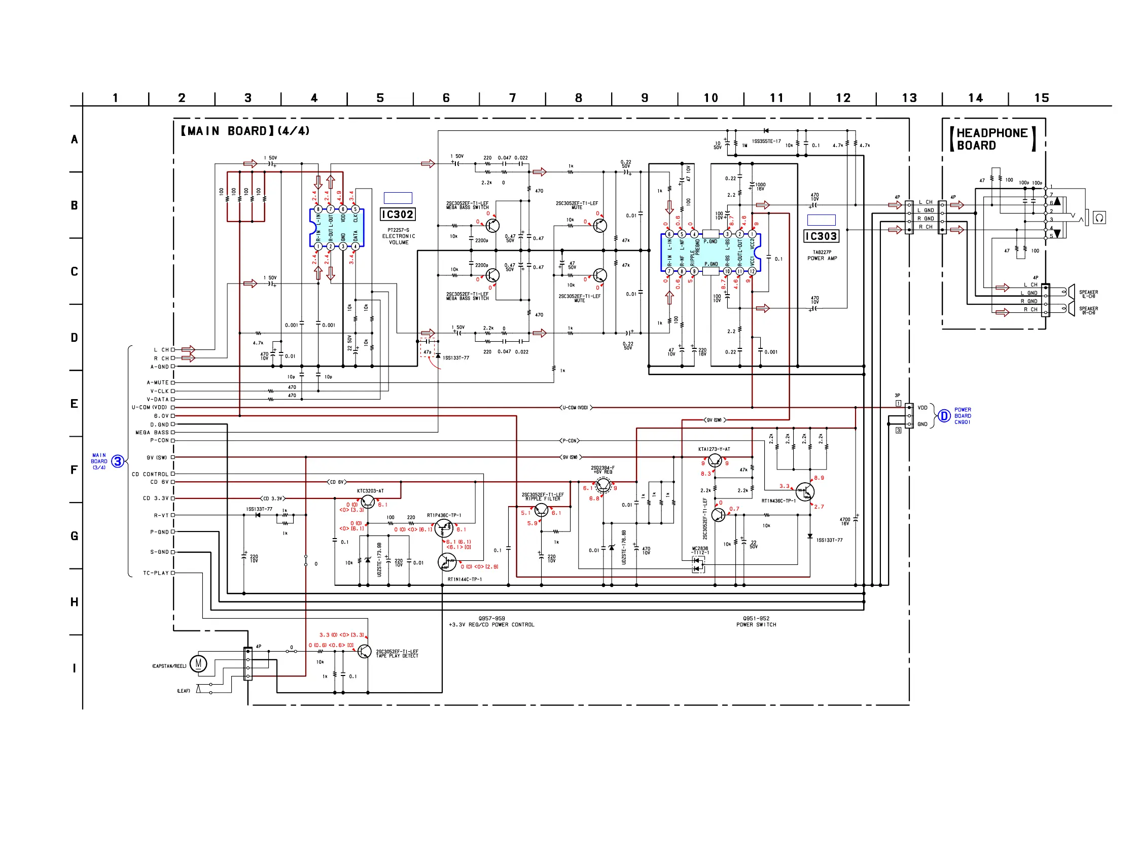
6-7. SCHEMATIC DIAGRAM — MAIN SECTION (4/4) —
• Refer to page 32 for IC Block Diagrams.
IC B/D
IC B/D
EXCEPT CND,E92,AR,MX MODEL
R952
R951
R239
R955
R960
R956
R957
R953
R331
R332
R323
R138
R243
D953
D957
R335
R336
R337
R338
R961
R962
R963
R964
C112
C113
C125
C212
C213
C225
C230
C311
C323
C325
C953
C353
R321
R328
R329
R330
R324
C954
Q953
CN304
CN306
C115
C215
J321
CN305
C349
C330
C117
C327
C229
C217
C350
C206
C106
C129
C127
C132
C227
C232
C951
C952
C354
C356
C110
C324
C116
C216
CN307
R134
R135 R136
R242
C219
R244
C322
C231
C210
C208
R241
R247
C331
R238
R236
R235
R234
R327
R147
R140
C130
C108
R141
R142
R144
C119
C355
R240
R143
R139
C326
R325
R326
JW807
C961
R333
C957
R959 R958
C960
C357
R334
R954
C905
R900
R855
JC807
Q808
R245
R145
Q122
Q222
Q124
Q224
CN308
SP101
SP201
R146
R148
R246R248
Q955
Q304
C131
M801
SW1
IC302
D323
IC303
D322
D324
Q957
Q958
C959
Q959
Q952
Q951
D951
D952
(Page 22)
(Page 30)
Ver. 1.2

Other manuals for Sony CFD-S01

Related product manuals