EasyManua.ls Logo

Sony DCR-DVD708E - Page 41

Sony DCR-DVD708E
79 pages
Print Icon
To Next Page IconTo Next Page
To Next Page IconTo Next Page
To Previous Page IconTo Previous Page
To Previous Page IconTo Previous Page
Loading...
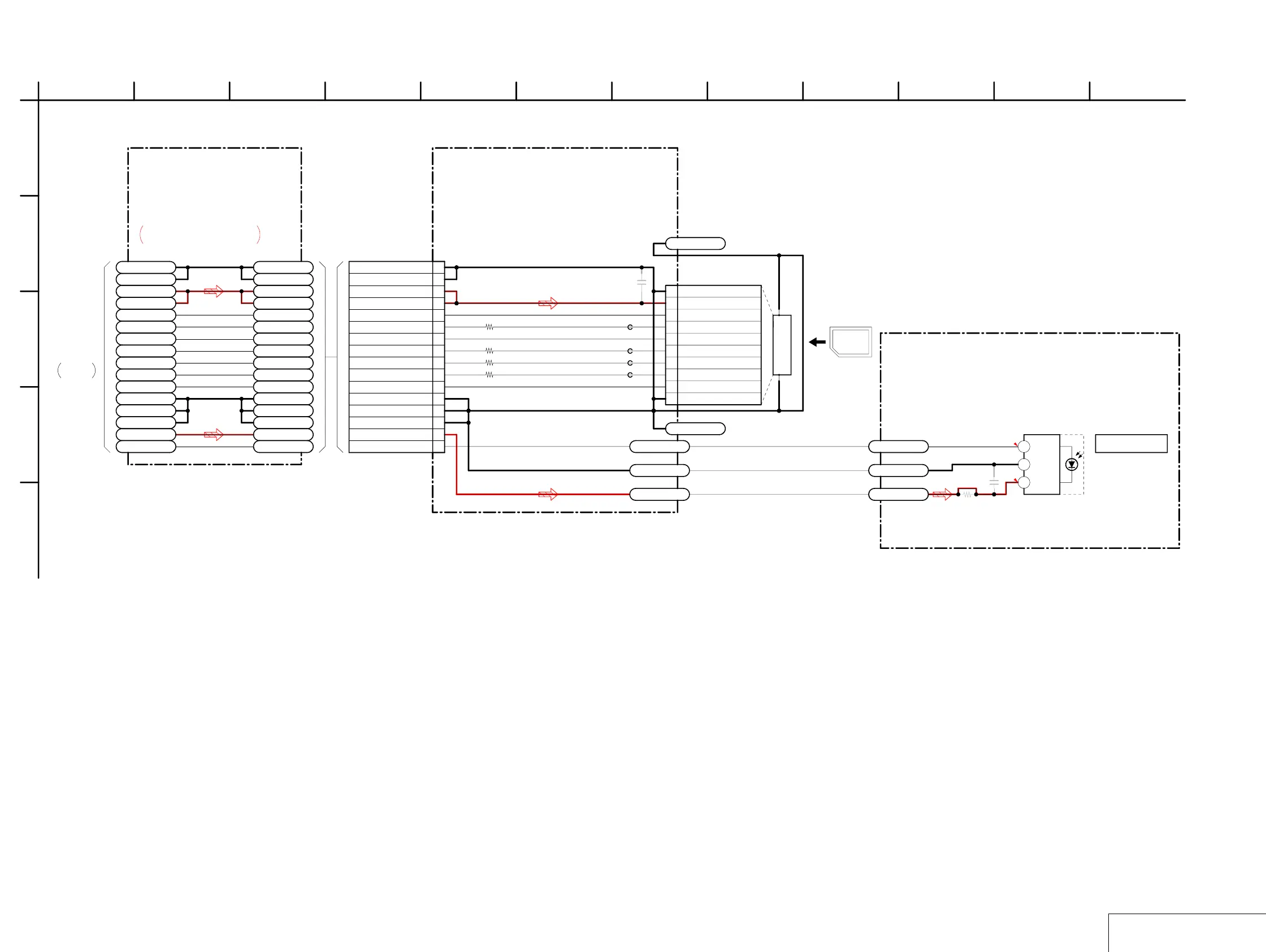
4-26
DCR-DVD306E/DVD308/DVD308E/DVD708/DVD708E_L2
MS-346, FR-262, FP-575
C7401
XX
C6501
XX
R6501
XX
2.8
2.8
NO MARK:REC/PB MODE
Note:IC6501 is not supplied, but this is
included in FR-262 complete board.
PRINTED WIRING BOARD
is omitted.
LN7402
REG_GND
LN7401
REG_GND
CN7402 16P
1
2
3
4
5
6
7
8
9
10
11
12
13
14
15
16
CN7401
10P
1
2
3
4
5
6
7
8
9
10
11 12
R7404 120
R7405 120
R7406
120
R7407 120
FB7401
FB7402
FB7403
FB7404
LN7405
LN7403
LN7404
IC6501
KSM-2001TN12E
1
Vout
2
GND
3
Vcc
MSBS
VCC
MSDATA2
MSDATA3
N.C.
N.C.
N.C.
SCLK
DIO
GND
VCC
BS
INS
GNDVSS
MSDATA1
MS_SCLK
MSDATA0
VSS
XMS_IN
MSDATA1
MS_VCC
REG_GND
D_2.8V
SIRCS_SIG
MSDATA3
XMS_IN
REG_GND
MS_BS
REG_GND
MSDATA2
REG_GND
MS_SCLK
MSDATA0
REG_GND
REG_GND
SIRCS_SIG
D_2.8V
MS_VCC
D_2.8V
SIRCS_SIG
REG_GND
DUO
STICK
MEMORY
MS CONNECTOR
XX MARK:NO MOUNT
Harness (HN-027)(White)
Harness (HN-026)(Black)
Harness (HN-025)(Red)
2
3
1
1
3
2
REMOTE COMMANDER RECEIVER
XX MARK:NO MOUNT
REMOTE
RECEIVER
COMMANDER
MS_SCLK
MSDATA0
MSDATA1
REG_GND
XMS_IN
MS_VCC
REG_GND
REG_GND
MSDATA2
SIRCS_SIG
MS_VCC
REG_GND
D_2.8V
MS_BS
REG_GND
MSDATA3
MSDATA1
REG_GND
XMS_IN
REG_GND
MS_VCC
REG_GND
MSDATA2
SIRCS_SIG
MS_VCC
REG_GND
D_2.8V
MS_SCLK
MS_BS
REG_GND
MSDATA0
MSDATA3
13
10
2
16
11
8
6
7
4
3
14
15
9
1
12
5
1
10
12
11
14
7
13
3
16
2
8
5
15
6
9
4
9
E
C
5
05
A
641
B
83
D
72 10 11 12
Page 4-22
of Level 3
(17/17)
VC-484
CN1003
MS-346 BOARD
FR-262 BOARD
FP-575
FLEXIBLE
BOARD
IC6501

Related product manuals