EasyManua.ls Logo

Sony DCR-TRV950E - Page 46

Sony DCR-TRV950E
348 pages
Print Icon
To Next Page IconTo Next Page
To Next Page IconTo Next Page
To Previous Page IconTo Previous Page
To Previous Page IconTo Previous Page
Loading...
46
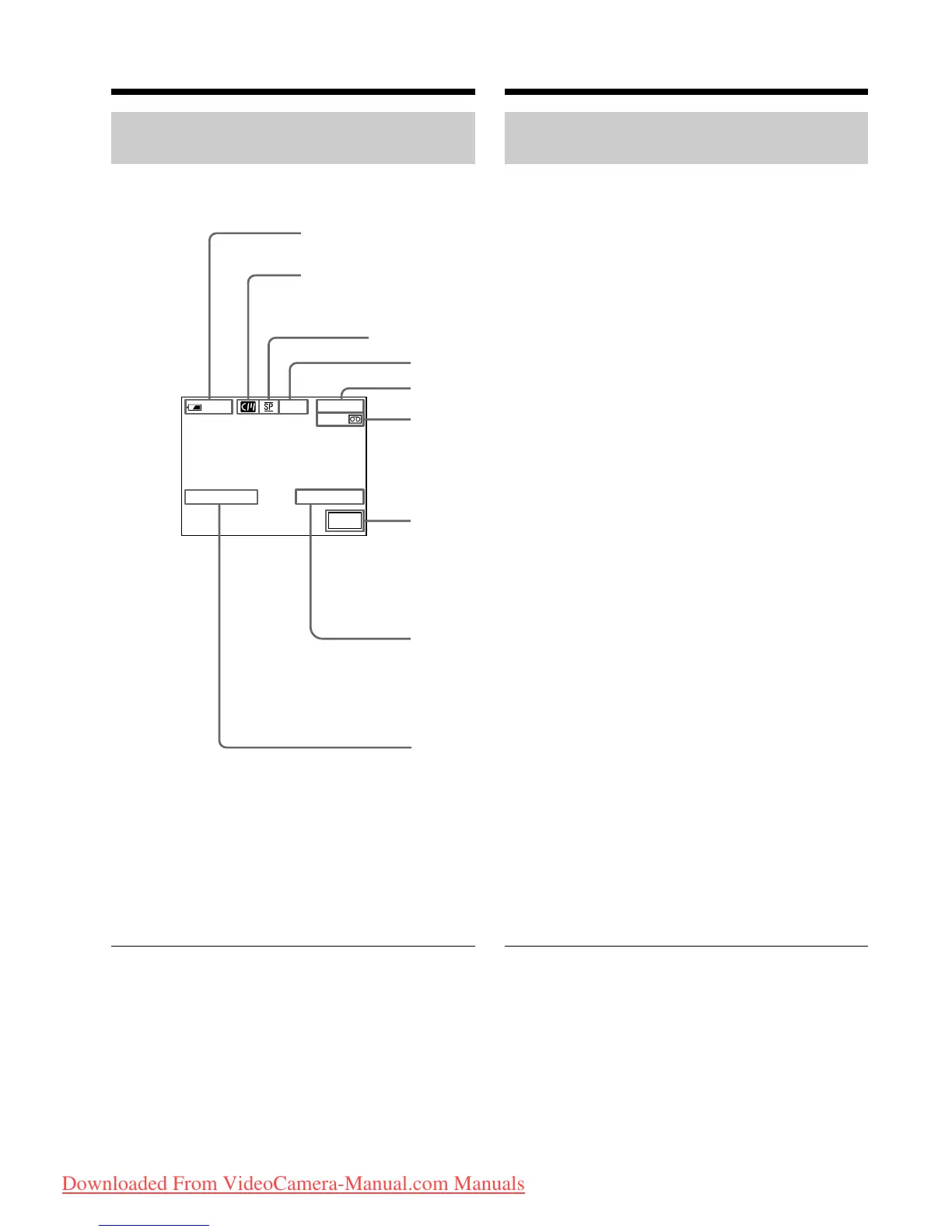
Recording a picture
Indicators displayed in the
recording
Indicators are not recorded on tapes.
Remaining battery time indicator during
recording
The remaining battery time indicator roughly
indicates the continuous recording time. The
indicator may not be correct, depending on the
conditions in which you are recording. When you
close the LCD panel and open it again, it takes
about one minute for the correct remaining
battery time in minutes to be displayed.
0:00:01
45min
50min
REC
4 7 2002
12:05:56
FN
STBY/REC
Remaining battery time/Индикaтоp оcтaвшeгоcя вpeмeни paботы
бaтapeйного блокa
Зaпиcь изобpaжeния
Индикaтоpы, отобpaжaeмыe в
peжимe зaпиcи
Индикaтоpы нe зaпиcывaютcя нa кacceты.
Индикaтоp оcтaвшeгоcя вpeмeни paботы
бaтapeйного блокa во вpeмя зaпиcи
Индикaтоp оcтaвшeгоcя вpeмeни paботы
бaтapeйного блокa пpиблизитeльно
yкaзывaeт вpeмя нeпpepывной зaпиcи.
Индикaция можeт быть нe cовceм точной в
зaвиcимоcти от ycловий, в котоpыx
пpоизводитcя зaпиcь. Ecли зaкpыть пaнeль
ЖКД и откpыть ee cновa, то пpиблизитeльно
чepeз однy минyтy появитcя индикaция,
отобpaжaющaя точноe оcтaвшeecя вpeмя
paботы бaтapeйного блокa в минyтax.
Cassette memory/Кacceтнaя пaмять
This appears when using a cassette with cassette memory./Этот индикaтоp
появляeтcя пpи иcпользовaнии кacceты c кacceтной пaмятью.
Recording mode/Peжим зaпиcи
Time code/Tape counter/Код вpeмeни/Cчeтчик лeнты
Remaining tape/Ocтaвшaяcя лeнтa
This appears after you insert a cassette and record or play
back for a while./Этот индикaтоp появляeтcя поcлe
ycтaновки кacceты и выполнeния зaпиcи или
воcпpоизвeдeния в тeчeниe нeкотоpого вpeмeни.
FN button/Кнопкa FN
Press this button to display operation buttons on the LCD
screen./Haжмитe этy кнопкy для отобpaжeния кнопок
yпpaвлeния нa экpaнe ЖКД.
Time/Bpeмя
The time is displayed about five seconds after the power is
turned on./Bpeмя отобpaжaeтcя в тeчeниe
пpиблизитeльно пяти ceкyнд поcлe включeния питaния.
Date/Дaтa
The date is displayed about five seconds after the power is
turned on./Дaтa отобpaжaeтcя в тeчeниe
пpиблизитeльно пяти ceкyнд поcлe включeния питaния.
Downloaded From VideoCamera-Manual.com Manuals

Table of Contents

Related product manuals