EasyManua.ls Logo

Sony DXF-801 - Block Diagram

Sony DXF-801
58 pages
Print Icon
To Next Page IconTo Next Page
To Next Page IconTo Next Page
To Previous Page IconTo Previous Page
To Previous Page IconTo Previous Page
Loading...
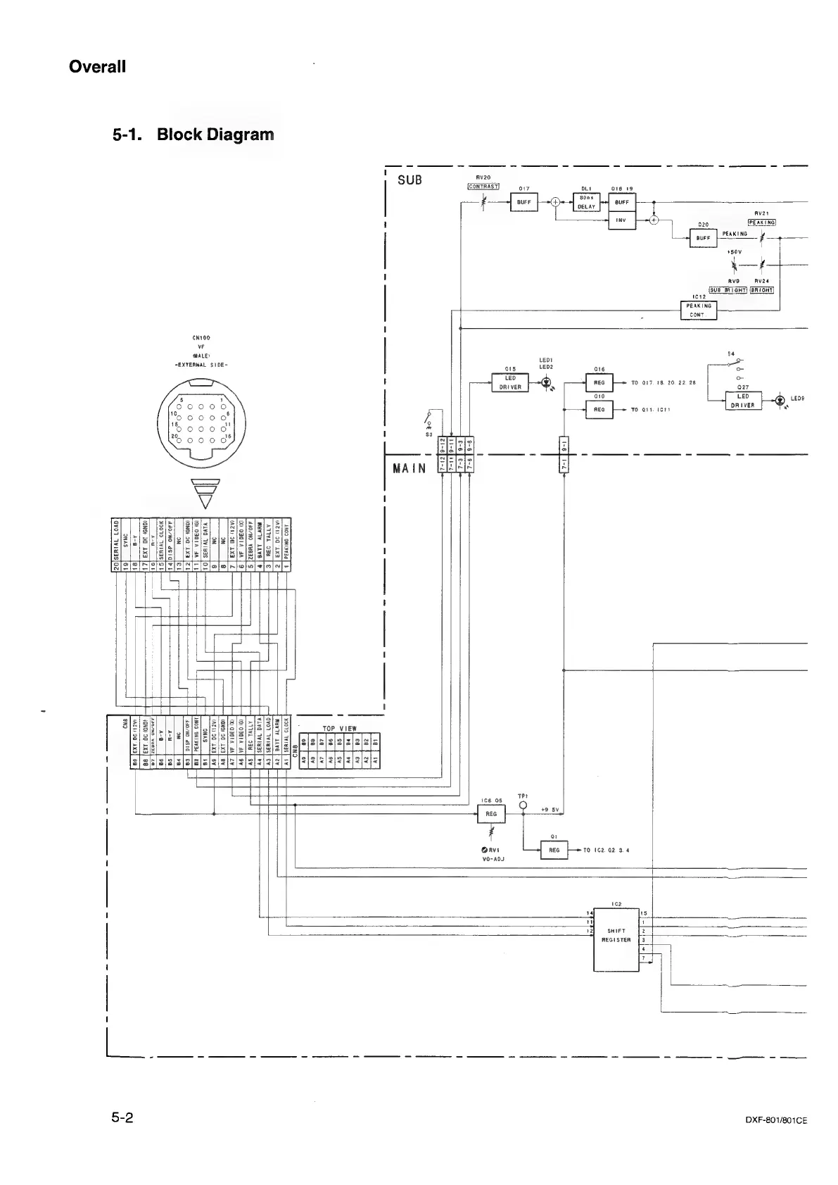
Overall
5-1.
Block
Diagram
CN100
ve
(MALE)
EXTERNAL
SIDE-
20|SERIAL
LOAD
117]
ExT
DC
‘GND
15|/SERIAL
CLOCK
14/DISP
ON/OFF
12]
EXT.
(GND
11)
VF
VIDEO
iG?
TO}
SERIAL
DATA
S
a
2
3
e
x
wi
6
6
|
VF
VIDEO
«x)
[5
|ZE8RA
ON/OFF
|
4
|
BATT
ALARM
EXT.
OC
(12VE
DISP
ON/OFF
REC
TALLY
|
3
|
REC
TALLY
2
|
(1
EXT.
0C
W2vi
PEAKING
CONT
BATT
ALARM
SERIAL
CLOCK
B7
{ZEBRA
ON/OFF
}—
B2
|
PEAKING
CONT
AQ
JEXT
DC
(12¥)
AB
|EXT.
DC
(GND)
A6
|VF
VIDEO
iG)
Aa
[SERIAL
DATA
A3
[SERIAL
LOAD
TOP
VIEW
Av20
CONTRAST!
020
RV21
PEAK
ING!
PEAKING
BUFF
*
+50V
(i
Rv9
RY24
SUB
_
BRIGHT!
BRIGHT
1012
TO
Q17.
18
20.
22
28
To
Q11
Fe.
1¢6
05
o
+9.
SV
REG
ao
Qi
@rvy
[nes
|
TO
102.02
3.4
VO-ADS
REGISTER
——
DXF-801/801CE

Other manuals for Sony DXF-801

Related product manuals