EasyManua.ls Logo

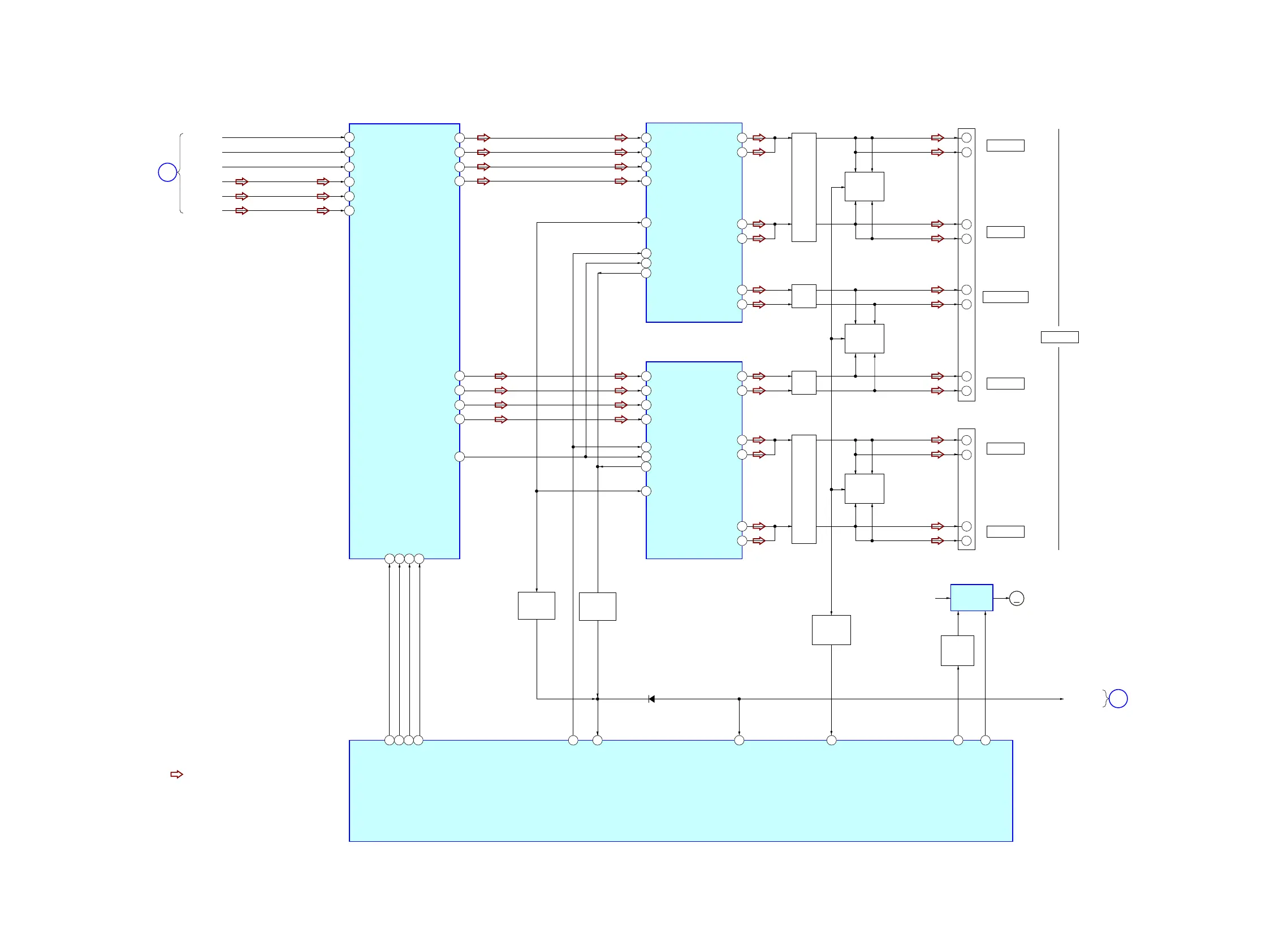
Sony HBD-E6100 - Block Diagram - AMP Section

Sony HBD-E6100
94 pages
Print Icon
To Next Page IconTo Next Page
To Next Page IconTo Next Page
To Previous Page IconTo Previous Page
To Previous Page IconTo Previous Page
Loading...
HBD-E2100/E3100/E4100/E6100
HBD-E2100/E3100/E3200/E4100/E6100
4040
6-4. BLOCK DIAGRAM - AMP Section -
SYSTEM CONTROLLER
IC801 (2/3)
24
39
40
SDIN1
49
48
OVERLOAD
DETECTION
Q3101
STREAM PROCESSOR
IC3001
11 MCLK
23 SCLK
22 LRCK
51
TAS5538_XRST
52
TAS5538_XMUTE
35
DC_DET
FAN_ON
FAN_CONT
2 42
OVERLOAD
DETECTION
Q3552
PWM_M_8
PWM_P_8
PWM_M_2
PWM_P_1
L3101
EN_POWER
+
CENTER
SUBWOOFER
SPEAKERS
FRONT R
TB3451
TB3401
+
+
+
FRONT L
29 1N1A OUT1A
30
16
17
10
11
25
IN1B
xPWRDN
23
VL
27
xFAULT
26
xTRISTATE
OUT1A
D804
POWER AMP
IC3102
IN2A
OUT1B
1N2B
OUT1B
31
32
29 1N1A
30
25
IN1B
xPWRDN
27
xFAULT
26
xTRISTATE
POWER AMP
33
TAS5538_SDA
34
TAS5538_SCL
IC3302
IN2A
1N2B
31
32
65
DRIVER_SD/POWER_DET
40
PCONT STA516
50
STA516_XPDN
AMP_D1
AMP_MCK
AMP_BCK
AMP_LRCK
25
42
43
SDIN2
55
54
20 2116
XRESET
XMUTE
SDA
SCL
19
PWM_P_5
PWM_M_6
37
VALID
PWM_P_3
PWM_M_3
AMP_D2
27 SDIN4
OVERLOAD
DETECTION
Q3202
L3103
L3303
+
SUR R
+
SUR L
OUT2B
3
8OUT2A
11
16
OUT1B
OUT1A
AMP_D3
M1
(FAN)
FE_UNSW +12V
MM
DC FAN
DRIVER
Q208
DC
DETECTION
Q3553
DC FAN
DRIVER
IC201
6LJQDOSDWK
: AUDIO
MAIN
SECTION
(Page 39)
E
OVERLOAD
DETECTION
Q3302
L3301
OUT2A
8
9
2
3
OUT2A
OUT2B
OUT2B
FAULT
DETECTION
Q3555
23
VL
POWER SUPPL
Y
SECTION
(Page 41)
F
Ver. 1.5

Table of Contents

Related product manuals