EasyManua.ls Logo

Sony HDC1600 - MX-109

Sony HDC1600
550 pages
Print Icon
To Next Page IconTo Next Page
To Next Page IconTo Next Page
To Previous Page IconTo Previous Page
To Previous Page IconTo Previous Page
Loading...
3-15
HDC1000/V2 (J, E)
3-15
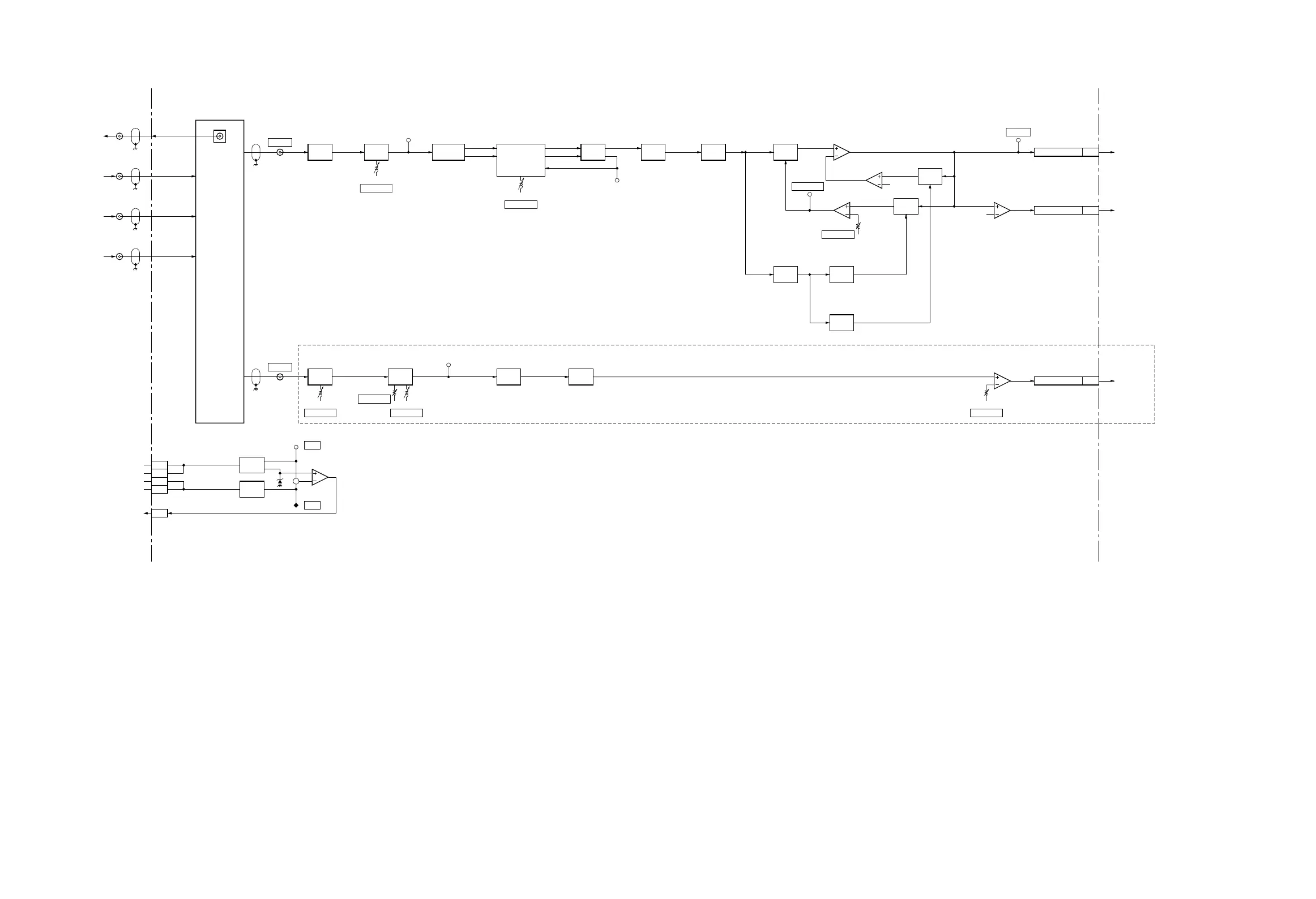
WHITE
CN2
FL101 Q101-103
LV101
RET FREQ
TP101
Q104-115
RET TUNE
LV201
Q201-203
TP201
FL201 IC202 IC203
IC250
SYNC
SEP
21
IC251(2/2),Q251
IC251(1/2,Q250
1
IC204
4
3
3
2
IC205(1/2)
1
7
IC205(2/2)
6
5
RV201
RET LEVEL
4
5
IC252
12
4RET(X)-OUT
CN1
CN1
6
RET-SYNC-OUT
TP202
RET
IC201
5
MPX
FILTER
BPF AMP
LIMITTER
FM
DEMOD
AMP LPF AMP
GAIN
M.M.
M.M.
TR-136,2-13
TR-136,2-11
CN3
GREEN
RED
BLACK
BLUE
RED
RF
AU
M
L
FL-337
CN2
TR-136
CN101
TR-136
CN601
TR-136
CN602
H
CONT AMP
1
3
RET AGC DC
TP203
10
11
13
14
REG
IC1(2/3),Q1
IC1(1/3),Q2
REG
MX POW(6V)IN
MX POW(-5.5V)IN
IC2
+
7
CN1
CN1
POWER NG/OK OUT
TR-136,2-7
TR-136,2-6
TR-136,2-4
TR-136,2-3
TR-136,2-10
IC3
+5V
-5V
T
SAMPLE
Q205
Q204
HOLD
HOLD
SAMPLE
SYNC S/H
BLACK S/H
AMP
PROMPT FREQ
LV301
Q301 IC301
TP301
LPF
FL301
CLAMP
SYNC
Q304
TR-136,2-9
PROMPTER(x)-OUT 8
CN1
IC302
RF AGC DLY
RV301
LV302
PROMPT TUNE
DEMOD
AM
PROMPT LEV
RV302
SERVICE PARTS No. Suffix:-B and higher
3
4
1
AMP
MX-109 HDC1450/1550HDC1450/1550 MX-109
MX-109
HDC1450/1550

Table of Contents

Related product manuals