EasyManua.ls Logo

Sony HDC1600 - CN-2620; CN-2621

Sony HDC1600
550 pages
Print Icon
To Next Page IconTo Next Page
To Next Page IconTo Next Page
To Previous Page IconTo Previous Page
To Previous Page IconTo Previous Page
Loading...
HDC1000/V2 (J, E)
4-29 4-29
2
3
4
5
1
ABCDEFGH
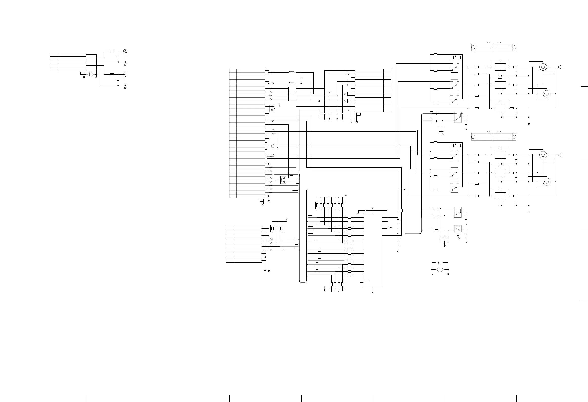
CN-2621
BOARD NO. 1-865-942-13, 21
HDC-1500_CN-2621_001_1
CN-2620, CN-2621
SUFFIX: -12, 31 SUFFIX: -13, 21
CN-2620, CN-2621
SUFFIX: -12, 31 SUFFIX: -13, 21
J5359
CN3
1
GND
2
Analog(X)-out
3
Analog(G)-out
4
REF(X)-in/PROMPT(X)-out
5
REF(G)-in/PROMPT(G)-out
F-GND
GND
F-GND
F-GND
FB1
FB2
10000pF
C1
NM
10000pF
C2
NM
CN1
1
2
CN2
1
2
SC
SL1
REF IN/OUT
ANALOG OUT
to
-26
9
(Crane/Tracker/RET-CN)
(SH-ANG_AU)
+3.3V
0
R15
0.001uF
C9
NM
0
R12
NM
0
R14
NM
0
R11
12
34
56
78
12
34
56
78
12
34
56
78
12
34
56
78
0.1uF
C7
47
R1
PCA9555DB-118
IC1
INT
1
A1
2
A2
3
I/O0.0
4
I/O0.1
5
I/O0.2
6
I/O0.3
7
I/O0.4
8
I/O0.5
9
I/O0.6
10
I/O0.7
11
VSS
12
VDD
24
SDA
23
SCL
22
A0
21
I/O1.7
20
I/O1.6
19
I/O1.5
18
I/O1.4
17
I/O1.3
16
I/O1.2
15
I/O1.1
14
I/O1.0
13
47
R2
J5359
CN3
1
TX_RCP_DATA(Y)-out
2
TX_RCP_DATA(X)-out
3
DATA_GND
4
RX_RCP_DATA(Y)-in
5
RX_RCP_DATA(X)-in
6
DATA_GND
7
RCP_POWER(+26V)-out
8
RCP_POWER(+26V)-out
9
RCP_POWER_GND
10
RCP_POWER_GND
11
VIDEO(X)-out
12
VIDEO(G)-out
+3.3V
0
R13
47k
RB1
12
34
56
78
+3.3V
FB1
1
2
3
4
5
6
7
8
0.001uF
C3
F-GND
F-GND
S1
(3/4)
6
10
7
8
9
S1
(1/4)
11
15
12
13
14
S1
(2/4)
16
20
17
18
19
S1
(4/4)
1
2
3
4
G1
2122
5
10k
R4
GND
S2
(2/4)
16
20
17
18
19
0
R16
0
R19
NM
10k
R8
S2
(4/4)
1
2
3
4
G1
2122
5
GND
0
R20
F-GND
10k
R9
0
R17
NM
S2
(3/4)
6
10
7
8
9
0
R18
S2
(1/4)
11
15
12
13
14
GND
47k
RB4
12
34
56
78
+3.3V
GND
GND
GND
0.001uF
C4
0.001uF
C5
0.001uF
C6
EMI
FL1
1
IN
3
GND1
2
OUT
4
GND2
5
CT
0.001uF
C10
NM
0.001uF
C11
NM
EMI
FL2
1
IN
3
GND1
2
OUT
4
GND2
5
CT
EMI
FL3
1
IN
3
GND1
2
OUT
4
GND2
5
CT
EMI
FL4
1
IN
3
GND1
2
OUT
4
GND2
5
CT
EMI
FL5
1
IN
3
GND1
2
OUT
4
GND2
5
CT
EMI
FL6
1
IN
3
GND1
2
OUT
4
GND2
5
CT
0.001uF
C14
NM
0.001uF
C12
NM
0.001uF
C13
NM
0.1uF
C8
NM
GND
F-GND
1SS301-TE85L
D2
3
1
2
+3.3V
47k
RB3
12
34
56
78
10uH
L1
10uH
L2
C2
0.001uF
47k
RB2
12
34
56
78
1SS301-TE85L
D1
3
1
2
CN4
21
3
G
CN5
21
3
G
CN6
NM
12
3
G
CN7
NM
12
3
G
J6491
CN1
1
RCP-POW(+)-in
2
RCP-POW(+)-in
3
(NC)
4
RCP-POW(-)-in
5
RCP-POW(-)-in
6
RCP-TX(Y)-in
7
RCP-TX(X)-in
8
RCP-RX(Y)-out
9
RCP-RX(X)-out
10
(NC)
11
CN-Bord-POW(3V)-in
12
(NC)
13
CN-Bord_GND
14
SDA_SW(R)-in/out
15
SCL_SW(R)-in
16
STBY-Incom1(MIC)-ON/OFF
17
EXT-AES1/2(X)-out
18
EXT-AES1/2(Y)-out
19
EXT-AES1/2(G)-out
20
CN-Bord_GND
21
EXT-MIC2(X)-out
22
EXT-MIC2(Y)-out
23
EXT-MIC2(G)-out
24
EXT-MIC1(X)-out
25
EXT-MIC1(Y)-out
26
EXT-MIC1(G)-out
27
CN-Bord_GND
28
RM-MONI(X)-in
29
RM-MONI(G)-in
30
RET3-CTL-in
31
EXT-Ref/RET-SW-in
32
Incom1(CN)-ON/OFF-in
33
Incom2(CN)-ON/OFF-in
34
RET1-CTL-in
35
RET2-CTL-in
36
CN-Bord_GND
37
38
S3
2
4
1
FG1
3
GND
F-GND
FB2
FB3
FB4
FB5
0.001uF
C17
0.001uF
C18
F-GND
0.001uF
C16
0.001uF
C15
F-GND
FB6
FB7
FB8
FB9
FB10
FB11
0
R24
NM
0
R25
NM
0
R26
NM
0
R23
NM
0
R22
NM
0
R21
NM
FB12
0.001uF
C19
F-GND
SC
SL1
1uF
C1
GND
D9510
CN2
1
NC
2
NC
3
GND
4
MIC1-POWER_PH/OFF-in
5
MIC1-POWER_AB/OFF-in
6
MIC2-POWER_PH/OFF-in
7
MIC2-POWER_AB/OFF-in
8
GND
9
NC
10 NC
1k
R3
1k
R6
1k
R7
1k
R10
R5
10k
F-GND
1k
R27
GND
GND
1k
R30
100pF
C20
GND
100pF
C21
1k
R31
F-GND
F-GND
MIC2-PH-ON
MIC2-AB-ON
MIC1-PH-ON
I2_MIC_ON
RET1
RET2
MIC1-PH-ON
MIC1-AB-ON
MIC2-PH-ON
MIC2-AB-ON
MIC1-AB-ON
LINE2-ON
MIC2R-ON
LINE1-ON
MIC1R-ON
I1_MIC_ON
REF/RET
I1_MIC_ON
I2_MIC_ON
RET1
RET2
REF/RET
CALL-ON
MIC1R-ON
LINE1-ON
MIC2R-ON
LINE2-ON
CALL-ON
RET3
RET3
(FPC-0.5-ANG)
AUDIO1(G)in
Audio2 in
AUDIO1(X)in
AUDIO1(Y)in
Audio1 in
LINE
MIC
F-MIC
LINE
F-MIC
MIC
LINE
F-MIC
MIC
1, 2, 3, 4, 5| 6, 7, 8, 9,10
11,12,13,14,15|16,17,18,19,20
FMIC
MIC
LINE
LINE
MIC
AUDIO2(G)in
LINE
AUDIO2(Y)in
LINE
AES
AUDIO2(X)in
MIC
MIC
LINE
MIC
AES
1, 2, 3, 4, 5| 6, 7, 8, 9,10
AES
11,12,13,14,15|16,17,18,19,20
LINE
MIC
S1
S2
AES
F-MIC
to MB-1059
[5]
CALL
AUDIO 1
AUDIO 2
from SW-1242
(MIC POW-SW)
to CN-2622
(RM/RCP-CN)
(SH-ANG_AU)
(IL-WX-ST)
MIC
AES
LINE
1k
R28
1k
R29
1k
RB8
1k
RB5
1k
RB7
1k
RB6
CN-2620
BOARD NO. 1-865-941-12, 31
HDC-1500_CN-2620_001_1

Table of Contents

Related product manuals