EasyManua.ls Logo

Sony HDC1600 - CN-2606; CN-2607; CN-2608

Sony HDC1600
550 pages
Print Icon
To Next Page IconTo Next Page
To Next Page IconTo Next Page
To Previous Page IconTo Previous Page
To Previous Page IconTo Previous Page
Loading...
HDC1000/V2 (J, E)
4-244-24
2
3
4
5
ABCDEFGH
1
CN-2606, CN-2607, CN-2608
SUFFIX: -11, 31 SUFFIX: -11, 31 SUFFIX: -11, 31
CN-2606, CN-2607, CN-2608
SUFFIX: -11, 31 SUFFIX: -11, 31 SUFFIX: -11, 31
CN-2608
BOARD NO. 1-867-408-11, 31
HDC-1000_CN-2608_011_1
CN2
1
UTL(H)-out
2
UTL(C)-out
CN4
1
AC240V(H)-in
2
AC240V(C)-in
3
CN1
1
100V-out
2
120V-out
3
230V-out
4
UTL(H)-in
CN3
1
AC(H)-out
2
AC(C)-out
3
230V-in
4
120V-in
5
100V-in
6
0V-in
AC OUTLET
BREAKER
BREAKER
FROM AC/DC UNIT
CN2
1
2
3
4
5
6
11 12
7
8
9
10
CN1
1
VSS_OUT
2
BS(MS)_OUT
3
VCC_OUT
4
DIO(MS)_IN/OUT
5
RESERVE
6
INS
7
RESERVE
8
SCLK(MS)_OUT
9
VCC_OUT
10
VSS_OUT
11
330
R1
R
YG
CL-375HR/YG-D-TS
D1
2
3
1
0.1uF
C1
100
R2
DTC144EE-TL
Q2
DTC144EE-TL
Q1
MS DIO-out
MEM-Stick-POW GND
MS-Pro 1
MS-Pro 2
J5359 SH-ANG
GND
MS SCLK-out
MS BS-out
+3.8V
MEM-Stick-POW-out
MS XINS-in
MEMORY STICK
CN-2607
BOARD NO. 1-867-460-11, 31
HDC-1000_CN-2607_011_1
S4
1
2
3
45
6
7
8
9
10
11
12
13
14 15
16
17
18
19 20
G1
21
22
S3
1
2
3
4
5
6
7
8
9
10
11
12
1314
CN4
NM
12
3
G
0
R13
0.001uF
C2
NM
0
R21
NM
CN2
21
3
G
FB1
0
R9
0
R12
NM
F-GND
0
R11
FB2
0.001uF
C3
NM
0
R19
NM
0
R10
NM
0
R20
NM
FB3
0.001uF
C1
NM
F-GND
GND
1k
R7
1k
R8
10k
R5
10k
R6
S1
2
31
45
6
7
S2
2
31
45
6
7
F-GND
GND
GND
GND
F-GND
0
R23
NM
0
R16
0
R14
CN3
21
3
G
0
R24
NM
0
R18
0.001uF
C6
NM
0.001uF
C4
NM
CN5
NM
12
3
G
0.001uF
C5
NM
FB6
F-GND
0
R17
NM
FB4
FB5
0
R15
NM
0
R22
NM
F-GND
10k
R1
10k
R2
1k
R3
1k
R4
GND
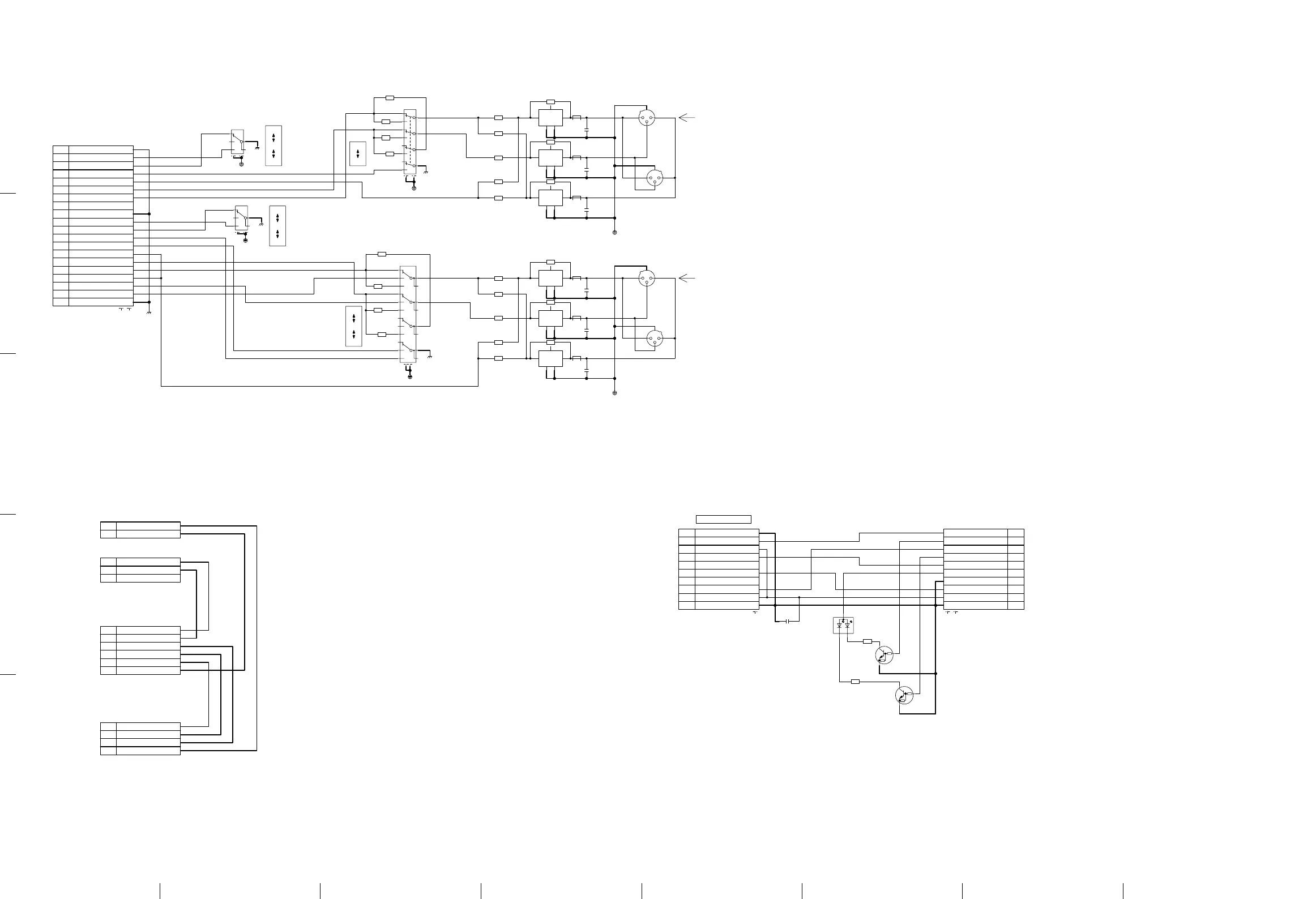
CN1
1
GND
2
MIC1-12V-ON/OFF-in
3
MIC1-48V-ON/OFF-in
4
MIC1-LINE/MIC-in
5
GND(MIC1)
6
MIC1(Y)-in
7
MIC1(X)-in
8
NC
9
GND
10
MIC2-12V-ON/OFF-in
21
12
MIC2-LINE/MIC-in
13
MIC2-AES-ON/OFF-in
14
GND(MIC2)
15
MIC2(Y)-in
16
MIC2(X)-in
17
AES1/2(G)-in
18
AES1/2(Y)-in
19
AES1/2(X)-in
20
GND
22
11
MIC2-48V-ON/OFF-in
EMI
FL1
1
IN
3
GND1
2
OUT
4
GND2
5
CT
EMI
FL5
1
IN
3
GND1
2
OUT
4
GND2
5
CT
EMI
FL2
1
IN
3
GND1
2
OUT
4
GND2
5
CT
EMI
FL6
1
IN
3
GND1
2
OUT
4
GND2
5
CT
EMI
FL3
1
IN
3
GND1
2
OUT
4
GND2
5
CT
EMI
FL4
1
IN
3
GND1
2
OUT
4
GND2
5
CT
OFF
48V
48V
12V
OFF
12V
MIC2
MIC1
AUDIO1(X)in
AUDIO1(G)in
AUDIO1(Y)in
Audio1 in
AUDIO2(Y)in
Audio2 in
AUDIO2(G)in
AUDIO2(X)in
MIC
AES
LINE
LINE
MIC
J5359 SH-ANG
MIC PANEL
CN-2606
BOARD NO. 1-867-459-11, 31
HDC-1000_CN-2606_011_1

Table of Contents

Related product manuals