EasyManua.ls Logo

Sony HDC1600 - Page 403

Sony HDC1600
550 pages
Print Icon
To Next Page IconTo Next Page
To Next Page IconTo Next Page
To Previous Page IconTo Previous Page
To Previous Page IconTo Previous Page
Loading...
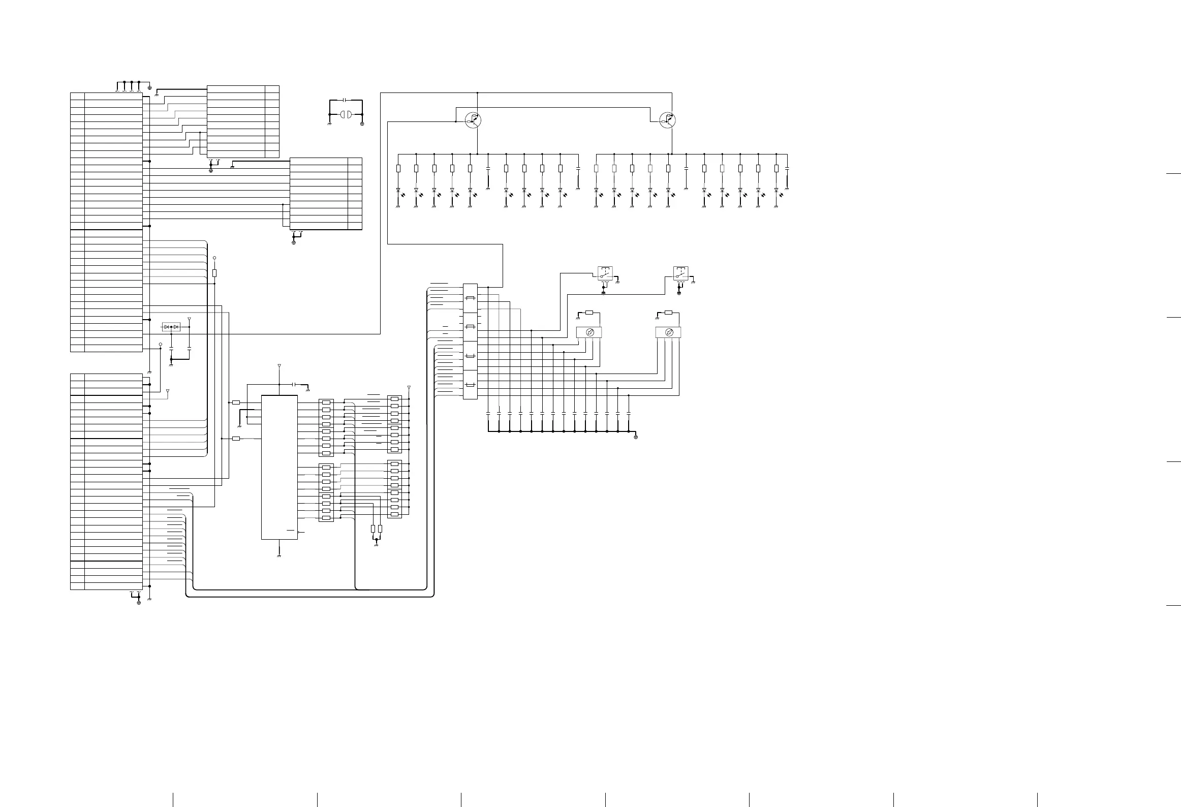
HDC1000/V2 (J, E)
4-115 (a) 4-115 (a)
2
3
4
5
1
ABCDEFGH
47
R1
1SS302-TE85L
D9
1
2
3
F-GND
0.1uF
C2
CL-194WE-D-T
D1
GND
1k
R21
680
R9
GND
47k
RB8
12
34
56
78
1k
RB4
12
34
56
78
1k
R22
GND
GND
0.1uF
C31
NM
0.001uF
C9
CL-194WE-D-T
D19
0.1uF
C5
CL-194WE-D-T
D15
F-GND
GND
GND
0.001uF
C17
GND
CL-194WE-D-T
D8
0.001uF
C14
+3.3V
CL-194WE-D-T
D3
CL-194WE-D-T
D12
F-GND
CL-194WE-D-T
D5
0.001uF
C19
GND
1k
R32
NM
CL-194WE-D-T
D18
47
R2
GND
+3.3V
F-GND
680
R5
GND GND
0.1uF
C1
CL-194WE-D-T
D17
STBY+5V
0.1uF
C7
+3.3V
S5
C
1
1
2
2
3
4
4
8
5
GND
DTA123JE-TL
Q2
S1
2
4
1
FG1
3
GND
CL-194WE-D-T
D11
CL-194WE-D-T
D16
GND
CL-194WE-D-T
D6
GND
1k
RB3
12
34
56
78
GND
GND
FB4
1
2
3
4
5
6
7
8
FB3
1
2
3
4
5
6
7
8
F-GND
J0439
CN2
1
Incom-PNL_GND
2
Incom-PNL_GND
3
STBY-VR-POW(5V)-in
4
Incom-PNL-POW(3V)-out
5
Incom-PNL_GND
6
Incom-PNL_GND
7
Incom1-PGM1-VR-in
8
Incom2-PGM1-VR-in
9
Incom1-PGM2-VR-in
10
Incom2-PGM2-VR-in
31
12
Incom2-LEV-VR-in
13
Incom-PNL_GND
14
Incom-PNL_GND
15
SDA_SW(R)-in/out(3V)
16
SCL_SW(R)-out(3V)
17
(Incom1-ENG/PROD-out)
18
(Incom2-ENG/PROD-out)
19
STBY-Incom1-MIC-ON-in
32
11
Incom1-LEV-VR-in
20
RET1_SEL1_ON/OFF-out
21
RET1_SEL2_ON/OFF-out
22
RET1_SEL4_ON/OFF-out
23
RET1_SEL8_ON/OFF-out
24
RET2_SEL1_ON/OFF-out
25
RET2_SEL2_ON/OFF-out
26
RET2_SEL4_ON/OFF-out
27
RET2_SEL8_ON/OFF-out
28
CODE1-in
29
CODE0-in
30
Incom-PNL_GND
0.001uF
C11
GND
0.001uF
C16
GND
1k
R33
NM
0.001uF
C10
0.001uF
C20
680
R8
0.1uF
C6
GND
GND
47k
RB7
12
34
56
78
DTA123JE-TL
Q1
0.001uF
C13
FB2
1
2
3
4
5
6
7
8
CL-194WE-D-T
D14
GND
GND
GND
680
R4
0.1uF
C3
+3.3V
0.001uF
C21
680
R7
GND
680
R23
47k
RB6
1
2
3
4
5
6
7
8
CL-194WE-D-T
D2
0.001uF
C12
GND
STBY+5V
CL-194WE-D-T
D20
GND
CL-194WE-D-T
D4
GND
FB1
1
2
3
4
5
6
7
8
L5127
CN4
1
EXT-INCOM-PGM(G)-out
2
EXT-INCOM-PGM(Y)-out
3
EXT-INCOM-PGM(X)-out
4
EXT-INCOM-R(G)-out
5
EXT-INCOM-R(Y)-out
6
EXT-INCOM-R(X)-out
11 12
7
EXT-INCOM-T(G)-out
8
EXT-INCOM-T(Y)-out
9
EXT-INCOM-T(X)-out
10
EXT-INCOM-T(G)-out
47k
RB5
NM
12
34
56
78
S2
2
4
1
FG1
3
GND
1k
RB1
12
34
56
78
CL-194WE-D-T
D10
J5359
CN3
1
EXT-INCOM-PGM(G)-out
2
EXT-INCOM-PGM(Y)-out
3
EXT-INCOM-PGM(X)-out
4
EXT-INCOM-R(G)-out
5
EXT-INCOM-R(Y)-out
6
EXT-INCOM-R(X)-out
11 12
7
EXT-INCOM-T(G)-out
8
EXT-INCOM-T(Y)-out
9
EXT-INCOM-T(X)-out
10
EXT-INCOM-T(G)-out
GND
680
R3
0.001uF
C8
GND
F-GND
680
R6
J6491
CN1
1
STBY-VR-POW(5V)-in
2
(NC)
3
Incom-PNL-POW(3V)-in
4
(NC)
5
Incom-PNL_GND
6
SDA_SW(R)-in/out(3V)
7
SCL_SW(R)-in(3V)
8
Tally(R)-Up/Back-in
9
Tally(G)-Up/Back-in
10
STB-Inc1(Rr)-ON/OFF-out
11
Incom2-PGM2-VR-out
12
Incom2-PGM1-VR-out
13
Incom2-LEV-VR-out
14
Incom1-PGM2-VR-out
15
Incom1-PGM1-VR-out
16
Incom1-LEV-VR-out
17
18
Incom-PNL_GND
19
EXT-Incom1T(X)-out
20
EXT-Incom1T(Y)-out
21
EXT-Incom1T(G)-out
22
EXT-Incom1R(X)-out
23
EXT-Incom1R(Y)-out
24
EXT-Incom1R(G)-out
25
EXT-Incom1-PGM(X)-out
26
EXT-Incom1-PGM(Y)-out
27
Incom-PNL_GND
28
EXT-Incom2T(X)-out
29
EXT-Incom2T(Y)-out
30
EXT-Incom2T(G)-out
31
EXT-Incom2R(X)-out
32
EXT-Incom2R(Y)-out
33
EXT-Incom2R(G)-out
34
EXT-Incom2-PGM(X)-out
35
EXT-Incom2-PGM(Y)-out
36
Incom-PNL_GND
37383940
GND
47k
R28
SC
SL1
0.001uF
C15
GND
S6
C
1
1
2
2
3
4
4
8
5
1k
RB2
12
34
56
78
0.001uF
C18
PCA9555DB-118
IC1
INT
1
A1
2
A2
3
I/O0.0
4
I/O0.1
5
I/O0.2
6
I/O0.3
7
I/O0.4
8
I/O0.5
9
I/O0.6
10
I/O0.7
11
VSS
12
VDD
24
SDA
23
SCL
22
A0
21
I/O1.7
20
I/O1.6
19
I/O1.5
18
I/O1.4
17
I/O1.3
16
I/O1.2
15
I/O1.1
14
I/O1.0
13
GNDGNDGND
F-GND
CL-194WE-D-T
D7
F-GND
CL-194WE-D-T
D13
GND
RET2_2
RET1_4
RET1_8
RET2_4
RET1_ON
RET2_8
Light_0
RET2_ON
Light_1
Light_ON
Hira0
RET1_1
RET1_2
RET1_1
Incom2_PGM1_VR
Light_1
Incom1_PGM2_VR
Incom2_PGM2_VR
Light_0
Incom1_LEV_VR
Incom2_LEV_VR
Light_ON
RET2_1
RET2_2
RET1_4
code1
RET2_ON
Incom1_PGM1_VR
RET1_8
Hira1
code0
Incom1_PGM2_VR
RET2_4
Hira2
code0
RET1_ON
Incom2_LEV_VR
RET2_8
Hira0
Incom2_PGM1_VR
code1
Incom2_PGM2_VR
Hira2
Incom1_LEV_VR
Incom1_PGM1_VR
Hira1
RET1_2
RET2_1
to CN-2618
(Incom-CN)
INCOM2
(FPC-0.5-ST)
to SW-1241(Rear VR)
RET2_SEL
[3]
(KX14)
RET2
(SH-ST)
to CN-2618
(Incom-CN)
RET1
INCOM1
to MB-1059G
VF=3.0V
RET1_SEL
(SH-ANG)
0.1uF
C4
680
R20
680
R19
680
R18
680
R17
680
R16
680
R15
680
R14
680
R13
680
R12
680
R11
680
R10
SW-1273
SUFFIX: -21, 31
SW-1273
SUFFIX: -21, 31
SW-1273
BOARD NO. 1-865-946-21, 31
HDC-1500_SW-1273G_001_1

Table of Contents

Related product manuals