EasyManua.ls Logo

Sony KDL-32EX721 - Page 75

Sony KDL-32EX721
96 pages
Print Icon
To Next Page IconTo Next Page
To Next Page IconTo Next Page
To Previous Page IconTo Previous Page
To Previous Page IconTo Previous Page
Loading...
KDL-32/40EX720,721,723,724(AEP/UK)
75
DIAGRAMS
NC 1 12V
NC 2 12V
NC 3 GND
NC 4 GND
)NS()FL(TBT-SSAP-B40MS
1-819-460-11
V2111
V2122
DNG33
DNG44
LRTC_SLG55
1DNG
2LRTC_SLG66
2XT_DTRAU
LIAF_IME77
3XR_DTRAU
CN
88
4TESER
BT-SHG-B80MS TSJ
5V3.3+_YBTS
11
VLED_VCC
1-819-468-11
6MVT_EDOM
22
VLED_VCC
7XR_ATRAU
NC
3 NC
NC (MD2) 8
NC 4
NC
UARTC_RX 9
75
VLED_GND
UARTC_TX 10
86
VLED_GND
GND 1 1
97
VLED_GND
UARTA_TX 12
10 8
VLED_GND
ECS_MATRIX 13
11 9
LD_ERR
41V3.3+_YBTS
V3.3+_YBTS0101
NC
10
NC
12
51MEP_EDOM
V5.21+OIDUA9
13 11
GL_CTRL
61XR_GOL_MEP
V5.21+OIDUA841
14 12
LED_ON
11
71XT_GOL_MEP
DNG_V5.21+OIDUA7
CN1002
81DNG
DNG_V5.21+OIDUA631
0-844-177-01
15
4009NC
DNG_V5.21+GER5
JST
15-766-477-1
DNG_V5.21+GER471
SM12B-PBVSS-TB(LF)(SN)
16
P81 CPF/CFF,rotcennoC 1XE-LT
V5.21+GER3
18 2 REG+12.5V
24
1
T-CON_VCC
CN6001
1-842-569-11
HEADER ASSEMBLY FOR PWB 10P
7 9 AC_OFF_DET
1
8 POWERON
6 7 BL_ERR
NC
6
NC
NC 5
NC
NC
4
NC
8 3 TCON_ON
3
2 PFC_PWR
9
1GND
CN6002
11-955-248-1
11V21
22V21rettimE D3
33DNGV-a3
Except EX720 Model 44DNG
GLS_CTR 5 5
GLS_CTRL2 6 6
EMI_FAIL 7 7
88CN
1-821-135-11
CN6704 (32" G10A)
CN6151(46"G5D)SJM20-28WLB
To B board (100106)
T-CON_Vcc12V
28 NC
GND
27
NC
T-CON_VCC12V
26 NC
GND
25
NC
T-CON_VCC_12V To B
24 1
GND
23
NC
BDR_ASU_12V
22 NC
GND
21
NC
BDR_ASU_12V
20 NC
GND
19
NC
REG12V 18 2
GND 17 4
REG12V 16 3
GND 15 5
AU_12V 14 8
AU_GND
13 6
AU_12V
12 9
AU_GND
11 7
STBY3.3V 10 10
GND
91
T-CON_ON 8 3
AC_OFF_DET
79
BL_ERR 6 7
NC
5NC
NC 4NC
PFC_ON
32
NC 2NC
POWER_ON
18
VLED_VCC
11
VLED_VCC
22
VLED_VCC
3NC
VLED_VCC
4NC
NC
5NC
6NC
VLED_GND
VLED_GND
75
VLED_GND
86
VLED_GND
97
VLED_GND
10 8
LD_ERR
11 9
NC
12 NC
GL_CTRL
13 11
LED_ON
14 12
1-822-339-11 CN6705 (32" G10A)
JST XA 14P
CN6801(46" G5D)
AC IN
AC-N 1 1
AC-L 2 2
CN6001(46" G5D / 32"G10A)
SFP79-02WLB JAM
1-822-908-11
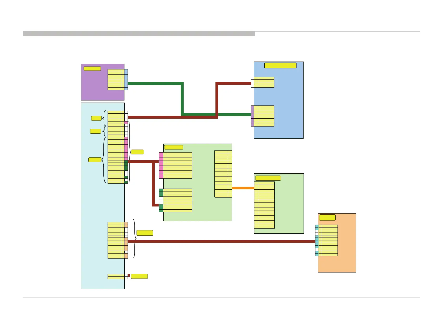
B board
T-con
Option
BAT- V board
T-con Board
B board
TL-EX1JIG board
HEM2 Board
BLK
AC pigtail
BLK BoardBLK Board
B board
T-con
Option
B board
BLK
AC pigtail
[3a-2 32,46 2/2]
4-2-1. KDL-32EX720/721 (2/2)

Related product manuals