EasyManua.ls Logo

Sony RMT-DSC2 - Page 34

Sony RMT-DSC2
73 pages
Print Icon
To Next Page IconTo Next Page
To Next Page IconTo Next Page
To Previous Page IconTo Previous Page
To Previous Page IconTo Previous Page
Loading...
3-4E
DSC-H50_L2
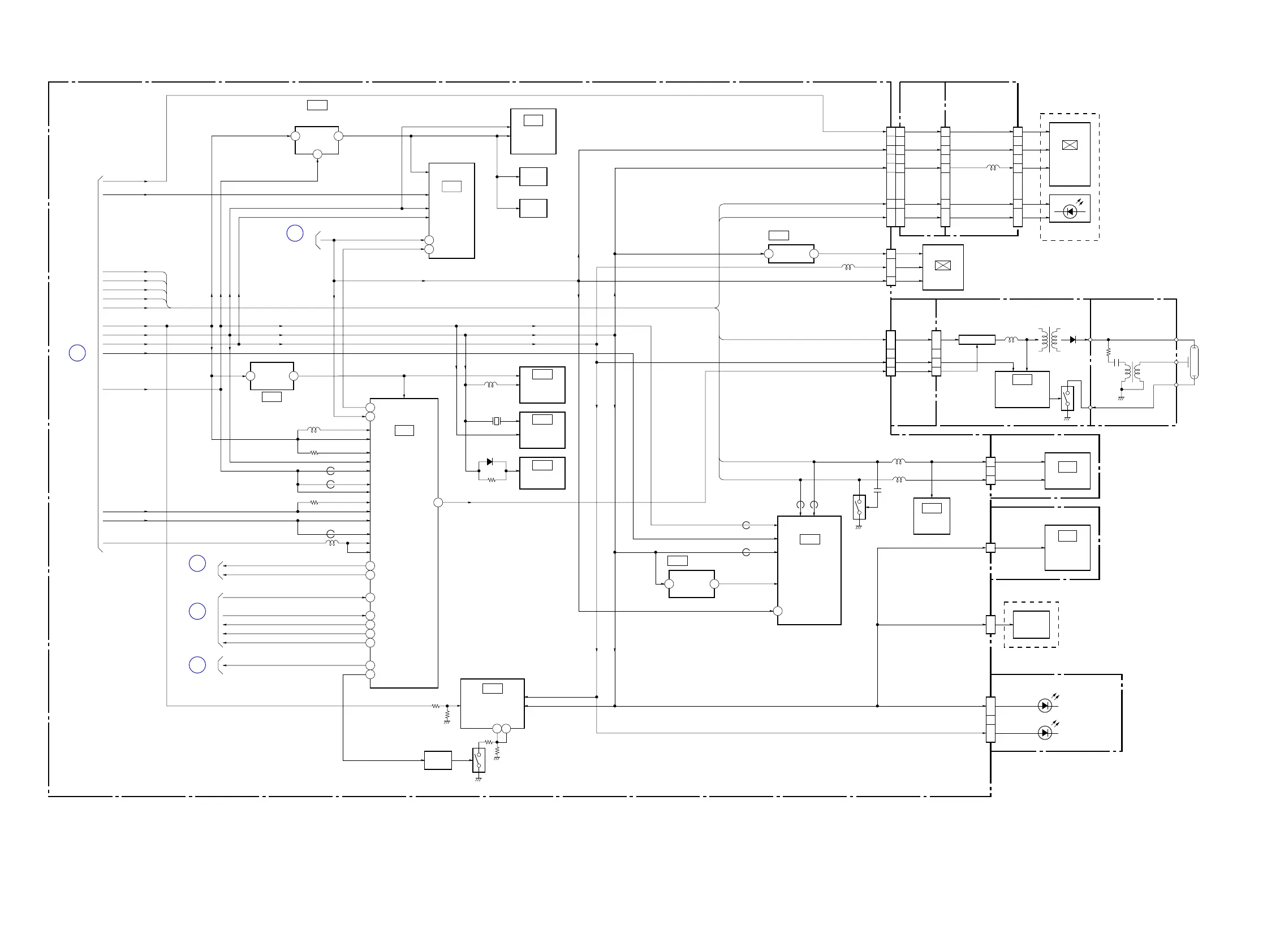
3-4. POWER BLOCK DIAGRAM (2/2)
( ) : Number in parenthesis ( ) indicates the division number of schematic diagram where the component is located.
XACV_IN
IC_211_1_SI
IC_211_1_SO
XIC_211_1_SCK
XCS_IC_201
LENS DRIVE
(7/10)
IC401
CLOCK
GENERATOR
(2/10)
IC202
VIDEO AMP
(9/10)
IC602
AUDIO
AMP
(9/10)
IC603
BUFFER
(6/10)
IC309
M_5.0V M_5.0V
A_3.1V
D_3.1V
LENS BLOCK
ZOOM
RESET
SENSOR
ST-194 BOARD
FP-900
FLEXIBLE
BOARD
CK-199
FLEXIBLE
BOARD
CK-198
BOARD
ST-195 FLEXIBLE
BOARD
CN708 CN201
D202
ST_UNREGST_UNREG
STRB_UNREG_ON
T201
Q201
L001
R001
C001
FLASH
FL901
D002
AF ILLUMINATOR/
SELF-TIMER
UNIT
L201
FLASH CONTROL,
CHARGE CONTROL
IC201
M_5.0 V
STRB_UNREG_ON
CAM_13V
CAM_-7.5V
D_3.1V
VDD
CAM_-7.5V
CAM_13V
CAM_-7.5V
CAM_3.5V
HVDDH1/H2/H3
D_3.1V
D_1.85V
XDD_SYS_RST
CN301
CCD IMAGER
IC001
CD-737 FLEXIBLE BOARD
42
CN401
53, 57
XE_+
XE_-
TRIGGER
16
3.0 inch
COLOR
LCD MONITOR
LCD901
BACKLIGHT
LCD
CN709 CN001CN002 CN002
7
1
6
11
12 - 16
BL_L
BL_H
BL_L
BL_H
29
27
3
D_3.1V D_3.1V
D_3.1V
D_1.85V
D_3.1V
2.5V
M_5.0V
D_3.1V
D_1.85V
M_5.0V
D_3.1V
CN706
1, 24, 5
D_3.1V NS_VCC
IC503
OPTICAL
IMAGE
STABILIZATION
DRIVE
(8/10)
IC211
(3/10)
(4/10)
(5/10)
SE501
IC506
PITCH/YAW
SENSOR AMP
(8/10)
SE502
PITCH
SENSOR
YAW
SENSOR
R254
GPS_13
W7
L303
L602
L302
C356
R407
R408
FB302 FB309
FB310
FB303
CCD SIGNAL
PROCESS,
TIMING GENERATOR
(6/10)
Q303
-7.5V
DISCHARGE
IC304
RSTB
E11
G4 G3
RNF
RNFS
2.3V REG
(6/10)
(1/2)
IC306
4 VDD Vout 3
2.8V REG
(8/10)
IC507
A_3.1V 2.8V
D_1.85V
D_3.1V
M_5.0V
XDD_SYS_RST
XDD_SYS_RST
XDD_SYS_RST
XDD_SYS_RST
PANEL_6.4V
RESET
VCC2 (6.4V)
VCC(3V)
BL_H
BL_L
XIC_211_IC_503_RST
VDD
CE
1
4 Vout 3
2.8V REG
(9/10)
IC604
XDL
A6
GPE_09
H10
RESET_NA7
D601
+2.5V REG
(10/10)
IC701
4 VDD VOUT 3
XDD_SYS_RST XDD_SYS_RST
D_1.25V
D_1.5VD_1.5V
PANEL_6.4V
SY-201 BOARD (2/2)
A_3.1V
DDR_1.8V
D_1.85V
D_1.85V
R253
R601
L211
USB_3.2V
L241
FB282
FB283
D_3.1V
AU_AVCC
GPE_00
G8
XRESET_REQ
XPWR_OFF
XIC_211_RST_REQ
W12
XRESET
AB18
GPE_05K8
SIO1_RXD
G18
SIO1_TXD
B24
SIO1_SCK
H18
GPS_04
W20
POWER (1/2)
(PAGE 3-3)
B
POWER (1/2)
(PAGE 3-3)
E
GPE_15
MS_PWR_ON
T7
GPE_14
R8
MSHUT_DIR
POWER (1/2)
(PAGE 3-3)
D
POWER (1/2)
(PAGE 3-3)
A
POWER (1/2)
(PAGE 3-3)
C
D_1.25V
ST_UNREG
D_3.1V
A_3.1V
CAM_-7.5V
CAM_13V
VBUS
BL_H
BL_L
M_5.0V
CAM_3.5V
DDR_1.8V
D_1.85V
D_3.1V
M_5.0V
Q202, 203
B+ SWITCH
VDD4 VOUT 3
CN703
22
20
11
12 - 16
CN711
REMOTE
CONTROL
RECEIVER
IC001
SI-115 FLEXIBLE BOARD
LE-042 FLEXIBLE BOARD
3
7
1
29
27
3
4
1
28
27
2
20
38
1
2, 3
1, 11
37
( )
FB281
X201
38MHz
CPU,
CAMERA DSP,
AV SIGNAL PROCESS,
LENS CONTROL,
MODE CONTROL
Q402
Q403
SWITCH
DRIVE
L001
M_5.0V
L702
(COLOR EVF)
LCD MODULE
6
D001
(NIGHTSHOT)

Related product manuals