EasyManua.ls Logo

Sony SA-WS500RF - 5-8. SCHEMATIC DIAGRAM - MAIN Board (6;8) (SA-WS500 RF;WS700 RF)

Sony SA-WS500RF
51 pages
Print Icon
To Next Page IconTo Next Page
To Next Page IconTo Next Page
To Previous Page IconTo Previous Page
To Previous Page IconTo Previous Page
Loading...
HT-S500RF/S700RF
HT-S500RF/S700RF
30
Sony CONFIDENTIAL
For Authorized Servicer
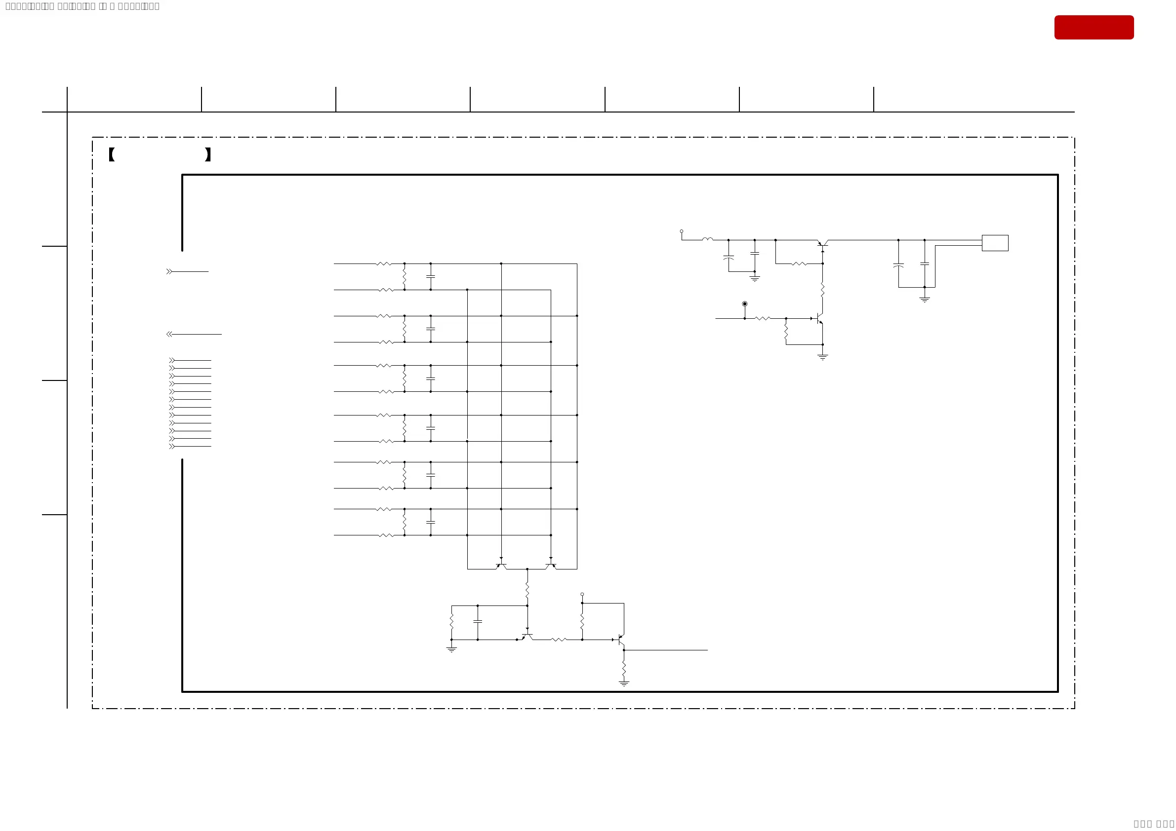
5-8. SCHEMATIC DIAGRAM - MAIN Board (6/8) (SA-WS500RF/WS700RF) -
From the page of MCU
From the page of AMP
TO the page of MCU
SYS_12V
STB_3V3
2PIN/2.0mm
47K
0.1uF/16V/X7R
220K
0.1uF/16V/X7R
220K
10K
PNP_3CG3906M
220K
NPN_MMBT3904LT1
PNP_MMBT8550C
10ȝF/25V/X5R
47uF/SMD
PNP_3CG3906M
220K
220K
220K
220K
220K
220K
1K
10ȝF/25V/X5R
220K
10ȝF/25V/X5R
PNP_3CG3906M
1K
4.7K
47uF/SMD
220NF/25V/X7R
220K
220K
100
NPN_MMBT3904LT1
47K
100K
10ȝF/25V/X5R
10ȝF/25V/X5R
220K
220K
220K
220K
10K
220K
500/500mA
10ȝF/25V/X5R
220K
XP8
R184
C141
R36
C142
R201
R200
Q18
R33
Q15
Q14
C291
CE7
Q21
R37
R204
R46
R208
R38
R45
FAN_CTL
R291
C292
R207
C294
Q20
R186
R185
CE16
C146
R35
R53
R914
Q19
R187
R32
C293
C295
R205
R51
R44
R203
R290
R206
FB14
C296
R202
VCC_FAN
FAN_CTL
FAN_CTL
L+_OUT
L-_OUT
R+_OUT
R-_OUT
SL+_OUT
SL-_OUT
SR+_OUT
SR-_OUT
C+_OUT
C-_OUT
SUB+_OUT
SUB-_OUT
C-_OUT
C+_OUT
SR-_OUT
SR+_OUT
SL-_OUT
SL+_OUT
R-_OUT
R+_OUT
L-_OUT
L+_OUT
AMP_OVER
SUB+_OUT
SUB-_OUT
AMP_OVER
FAN_CTL
5
C-_OUT
10,11
C+_OUT
10,11
SR-_OUT
11
SR+_OUT
11
SL-_OUT
11
SL+_OUT
11
R-_OUT
11
R+_OUT
11
L-_OUT
11
L+_OUT
11
AMP_OVER
4
SUB+_OUT
10
SUB-_OUT
10
+
+
1
2
A
D
B
C
123456 7
(6/8)MAIN BOARD
SYSSET
2018/11/2806:27:54(GMT+09:00)

Table of Contents

Related product manuals