EasyManua.ls Logo

Sony SDM-HS74 - Troubleshooting Guide

Sony SDM-HS74
26 pages
Print Icon
To Next Page IconTo Next Page
To Next Page IconTo Next Page
To Previous Page IconTo Previous Page
To Previous Page IconTo Previous Page
Loading...
- 13 -
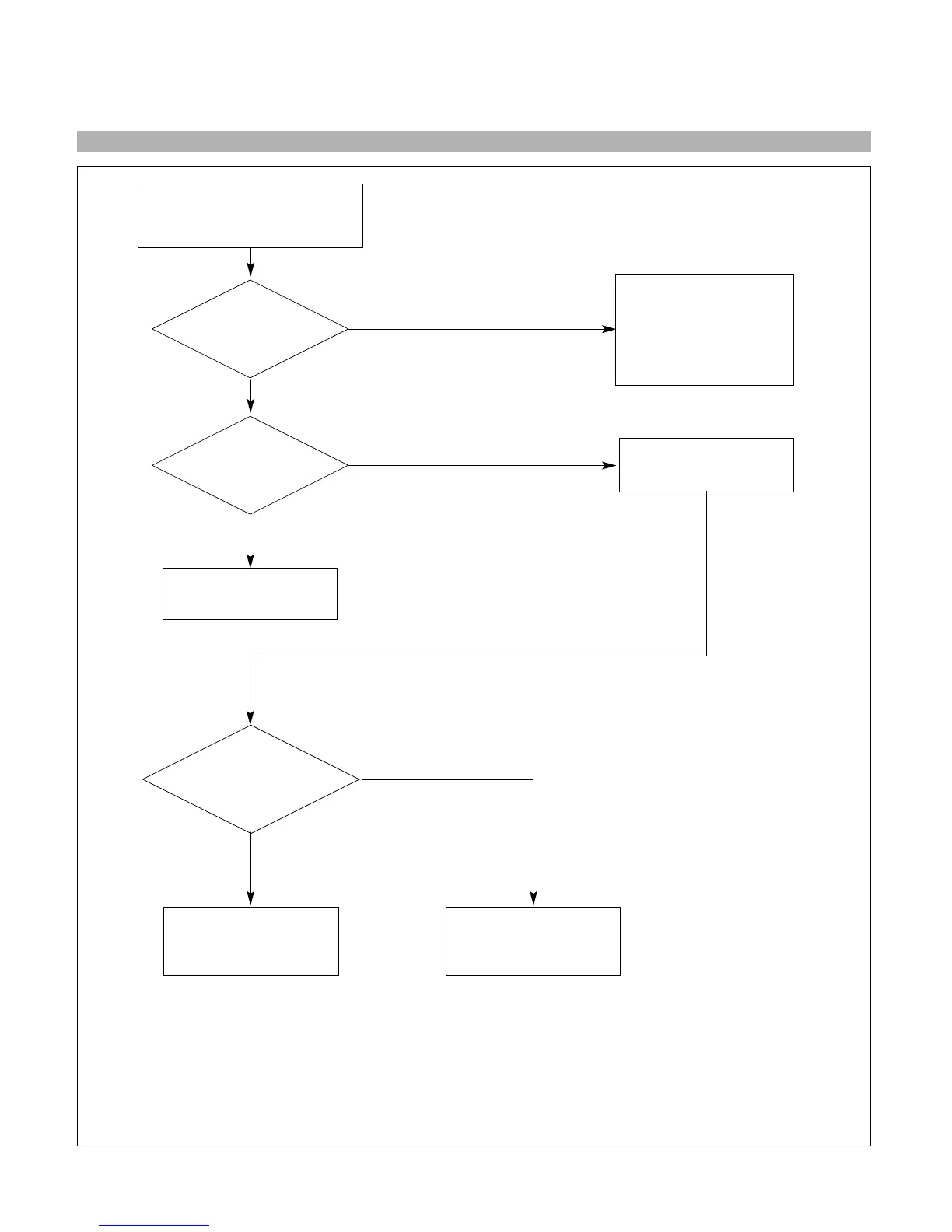
TROUBLESHOOTING GUIDE
1. NO POWER
NO PROBLEM
NO POWER
(POWER INDICATOR OFF)
CHECK POWER
BOARD, AND FIND
OUT A SHORT POINT
AS OPENING
EACH POWER LINE
CHECK J705
VOLTAGE
PIN 5, 6, 8(5V)
PIN 1, 2(12V)?
NO
CHECK 5VS LINE
(OPEN CHECK)
CHECK
U501 PIN 8 Voltage
(5V) ?
NO
CHECK IIC LINE
CONNECTION
(U501, U502)
CHECK U201 VCC,
X501 XTAL CHECK
IS U201
PIN94 (3.3V), PIN85(2.5V)
VOLTAGE REPEATED
AS PULSE
SHAPE ?
NO
YES
YES
NO PROBLEM
YES
CHECK KEY CONTROL
CONNECTOR ROUTINE

Related product manuals