EasyManua.ls Logo

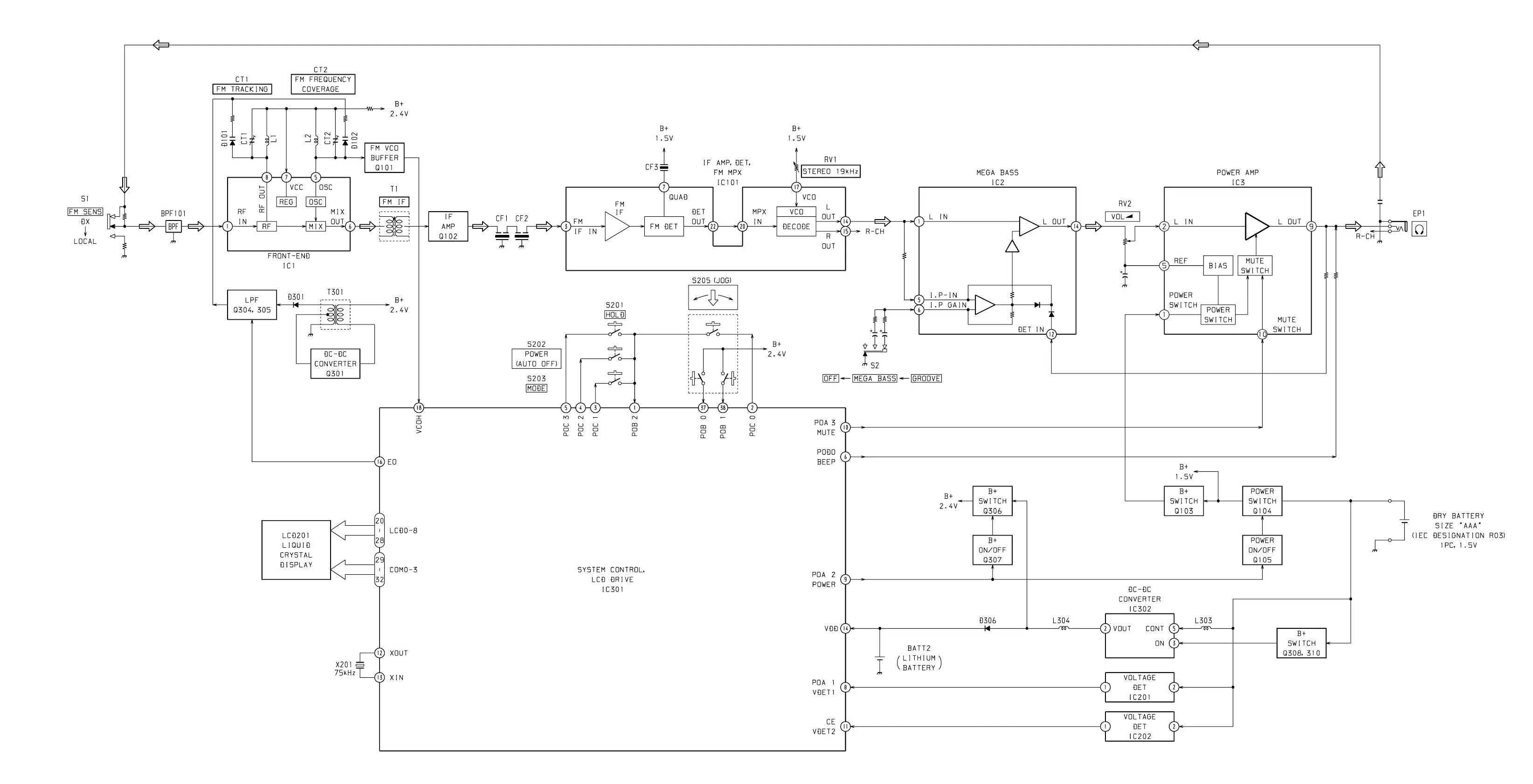
Sony SRF-M55 - 4-2. Block Diagrams

Sony SRF-M55
14 pages
Print Icon
To Next Page IconTo Next Page
To Next Page IconTo Next Page
To Previous Page IconTo Previous Page
To Previous Page IconTo Previous Page
Loading...
– 7 – – 9 –– 8 –
SRF-M55
Signal path.
F : FM
4-2. BLOCK DIAGRAMS

Related product manuals