EasyManua.ls Logo

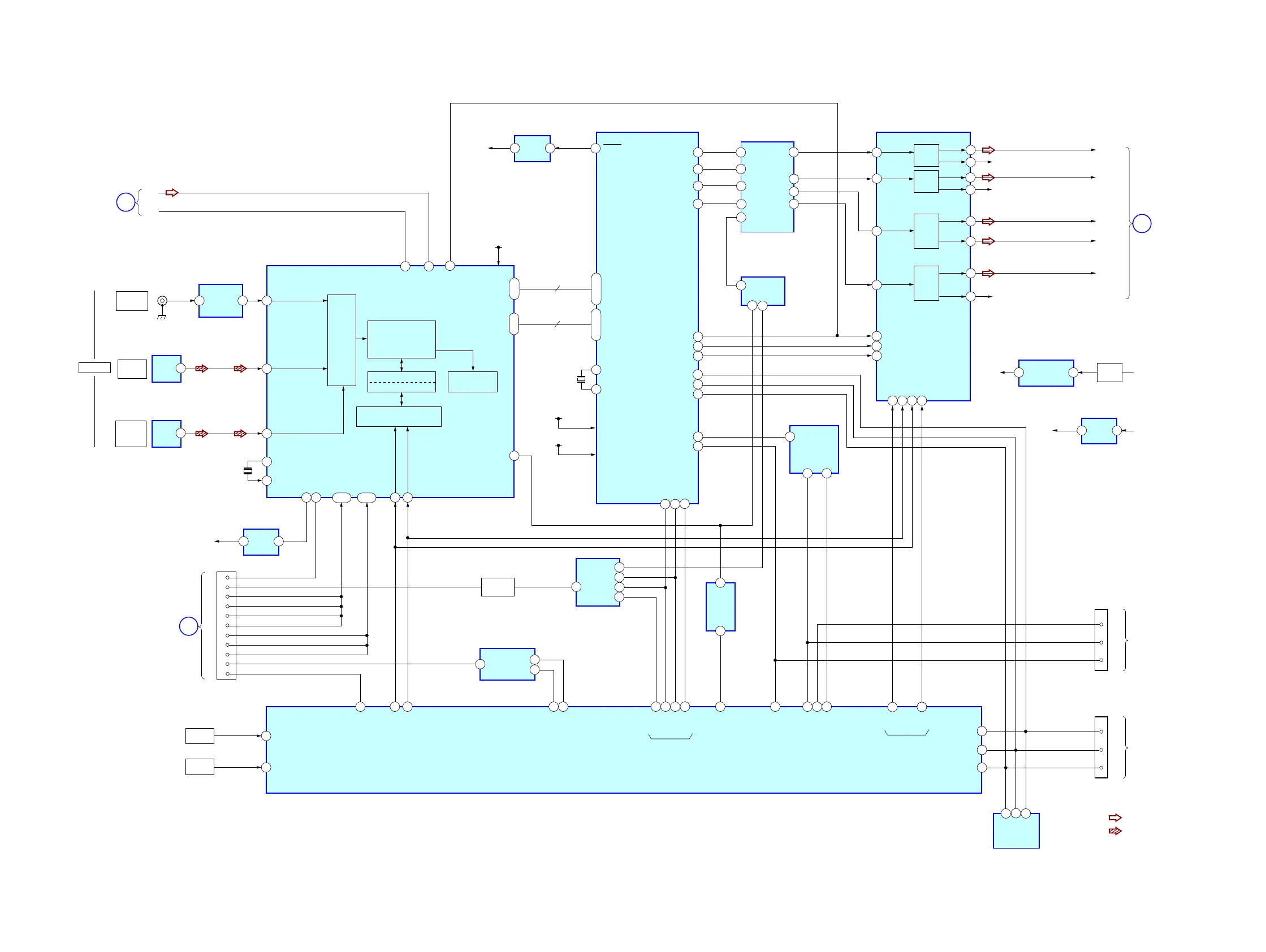
Sony STR-KM5 - Block Diagram - DIGITAL Section

Sony STR-KM5
85 pages
Print Icon
To Next Page IconTo Next Page
To Next Page IconTo Next Page
To Previous Page IconTo Previous Page
To Previous Page IconTo Previous Page
Loading...
5-2. BLOCK DIAGRAM – DIGITAL Section –
Ver. 1.1
TUNER/
AUDIO
SECTION
(Page 13)
C
HDMI
SECTION
(Page 16)
D
TUNER/
AUDIO
SECTION
(Page 13)
A
L-IN
R-IN
3 - 5
14 - 16
19 - 21
75, 97,103
6 - 9
74, 95,101
6LJQDO SDWK
: TUNER (FM/AM)
: DVD (DIGITAL)
R-FK LV RPLWWHG GXH WR
VDPH DV L-FK
R-CH
COAXIAL
BD/DVD IN
DIGITAL
OPTICAL
6AT/CATV
IN
J2301
OPTICAL
GAME IN
X2800
25MHz
CN2508
12
13
16
11
14
7
9
10
21
18
15
44
13
45
73
94
86
X2801
24576MHz
CLKIN
6BL/6BRBOUT
6L/6RBOUT
C/6:1BOUT
L/RBOUT
24
XTAL2
25
92
BCLKBOUT
MCLKBIN
98
LRCLKBOUT
6PICLK
Y0
B0
Y3
Y1
6EL
MO6I
MI6O
IRQ/GPIO
FLAG1
FLAG2
99
70 71 68
31
32
88 89
37 38
INPUT
DATA
DEMODULATOR
PD,PE DETECTION LOCK
DETECTION
MICROPROCE66OR
I/F
C ELW DETECTION
15
1
OUT
1
8
96
CKA
Q4B
DIGITAL OPTICAL
RECEIVE
IC2352
DIGITAL AUDIO
INTERFACE RECEIVER
IC2806 (1/2)
23
:AVE 6HAPER
IC2303
IC2010
81
18
33V
REG
12V
VDDI
33V
VDDE
33V
TEMPB6EN6ORB1
VDD
33V
+4V
+11V REG
IC2813
+11V
+4V
VOUT VIN
D6P
IC2801 (1/2)
COMBCLK
57
HDMIB6CL
COMBDATA
6CK COMBCLK
6I COMBDATA
63
58
TH251
6ELECTOR
IC3527
28
+33V
RE6ET 6IGNAL GENERATOR
IC2034
12
+33V
D2722
D2723
TH252
26
TEMPB6EN6ORB2
27
XOUT
RXIN1
COAXIAL
RXIN6
OPTICAL 6AT/ CATV
D6P LRCKLRCKOUT
1
OUT
IN2 OUT3
DIGITAL OPTICAL
RECEIVE
IC2351
59
RXIN5
OPTICAL GAME
XIN
6Y6TEM
CONTROL
IC2105 (2/5)
1114
94
18
19
20
652
95
MUTE
LAT
MUTE
M/LAT
12
MC/CLK
13
MD/DATA
DIN3
DIN4
FL OUT
R-CH
VO3L
VO3R
VO2L
VO2R
VO1L
VO1R
9
26
25
7
2
MCK
3
BCK
LRCK
4
D/A CONVERTER
IC2123
DAC
DIN2
C OUT
R-CH
23
DAC
DIN1
6L OUT
21
6: OUT
22
DAC
DAC
D6P
69
RXIN3 HDMI 6PDIF
ADINR
ADINL
D6P MCK MCKOUT
CEC 6:ITCH
IC2811
134
135
136
13
3
11
10
8
6
4
1
2
10
DAC
VO4L
VO4R
20
19
6BL OUT
8
2
5
1
6CHMIT TRIGGER
IC2009
6IGNAL
6ELECTOR
IC2032 (1/2)
EEPROM
IC2802
CN2506
4
5
6
FLA6H
PROGRAMMING
CN2509
4
5
6
FLA6H
PROGRAMMING
12
4
7
1
3
3Y
9
3A
11
CECBIN
CEC
CECBOUT
2
1
4
MUTING
IC2804
BINARY
COUNTER
IC2007
3
3
61
RXIN4 ARC 6PDIF
60
4746
HDMIBCECIN
HDMIBCECOUT
D6PBMI6O
D6PBMO6I
D6PB6PICLK
6EL
NPCM
ERROR
INT
F6RATE
60
6O
61
FLA6HBCLK
62
UARTB6EL
59
6I
88
38
39
40
UARTBOUT
49
UARTBIN
50
6CK
6I
6O
173
RE6ET
A3 Y0
Y3
Y1
Y2
A2
A1
A0
B0
CK
D
Q
6IGNAL 6ELECTOR
IC2805
MUTE
6:ITCH
Q2706
1
6ELECT
24
STR-KM5/KM7
STR-KM5/KM7
1414

Table of Contents

Related product manuals