EasyManua.ls Logo

Sony STR-KM5 - Block Diagram - VIDEO Section

Sony STR-KM5
85 pages
Print Icon
To Next Page IconTo Next Page
To Next Page IconTo Next Page
To Previous Page IconTo Previous Page
To Previous Page IconTo Previous Page
Loading...
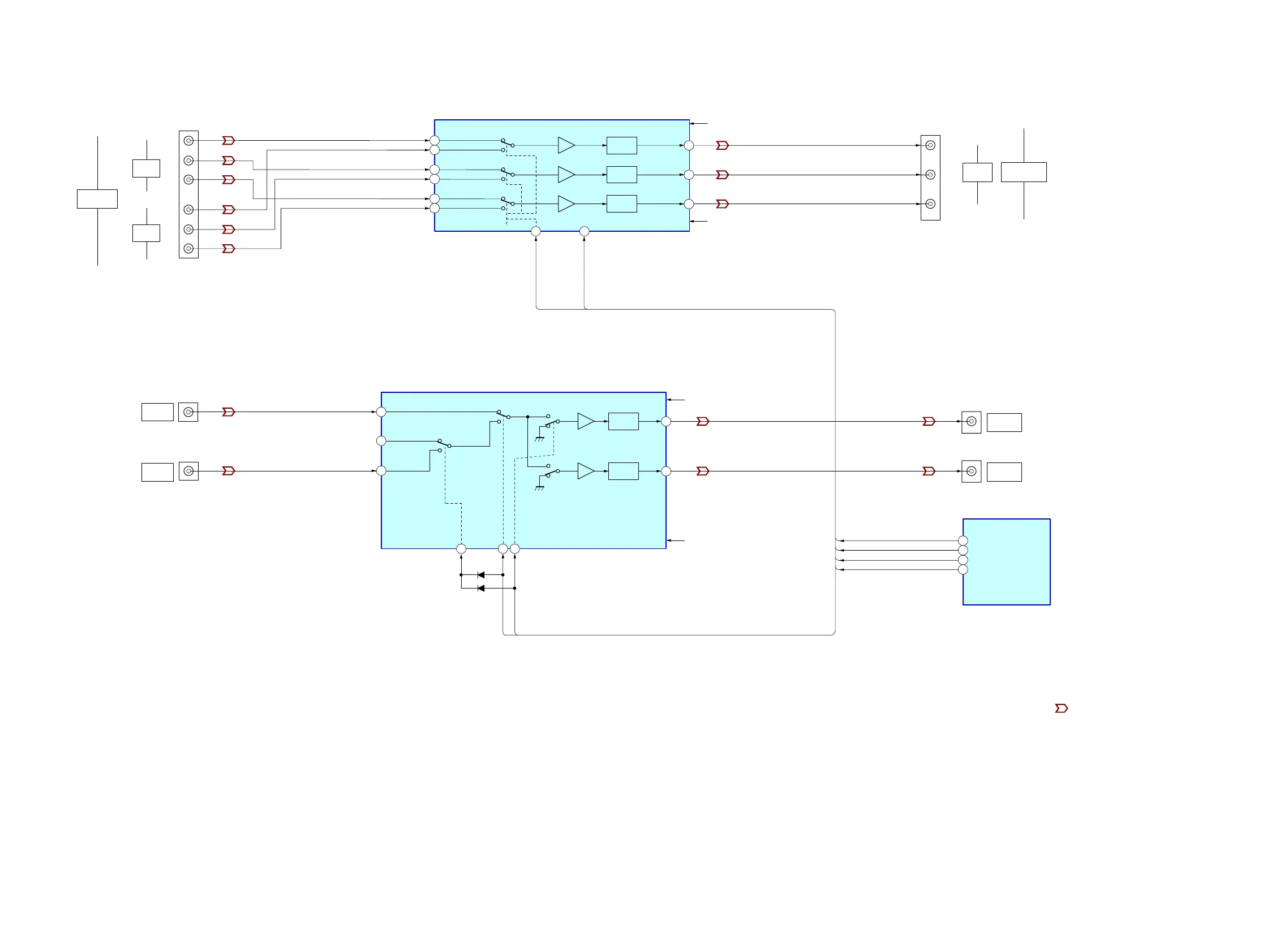
5-3. BLOCK DIAGRAM – VIDEO Section –
14
13
5
7
1
75ȍ
DRIVER
6dB AMP
15
75ȍ
DRIVER
6dB AMP
COMPO_SW2
V_SEL2
V_MUTE
V_SEL1
COMPO_SW2
V_SEL2
V_MUTE
V_SEL1
SYSTEM CONTROL
IC2105 (3/5)
-5V
-5V-3
+5V
+5V-3
VOUT1
VOUT2
VIN1
VIN4
VIN3
V_SEL2
SW1
2
SW5
10
SW2
INPUT SELECT
IC210
CH1 IN2
CH2 IN2
CH3 IN2
CH1 IN3
CH2 IN3
CH3 IN3
4
SW2
COMPO_SW2
6dB AMP
6dB AMP
6dB AMP
23
PS
V_MUTE
COMPONENT VIDEO SELECT
IC220
83
84
85
86
V_SEL1
D202
3
5
10
15
13
12
CH1 OUT
CH2 OUT
CH3 OUT
24
22
20
V-1,-2
-5V-3
V+1,+2
+5V-3
75ȍ
DRIVER
75ȍ
DRIVER
75ȍ
DRIVER
Y
P
B
PR
Y
P
B
PR
J220 (1/2)
BD/DVD
IN
GAME
IN
COMPONENT
VIDEO
5
6
7
-1
-2
-3
J211 (1/2)
J210 (1/2)
Y
P
R
PB
J220 (2/2)
MONITOR
OUT
COMPONENT
VIDEO
9
10
11
J210 (2/2)
J211 (2/2)
VIDEO
VIDEO IN
SAT/CATV
VIDEO IN
MONITOR
VIDEO OUT
VIDEO
VIDEO OUT
-3
-1
-3
-1
SLJQDO SDWK
: VIDEO
STR-KM5/KM7
STR-KM5/KM7
1515

Table of Contents

Related product manuals