EasyManua.ls Logo

Sony Trinitron PVM-1353MD - Using On-Screen Menus; Menu Configuration and Navigation

Sony Trinitron PVM-1353MD
44 pages
Print Icon
To Next Page IconTo Next Page
To Next Page IconTo Next Page
To Previous Page IconTo Previous Page
To Previous Page IconTo Previous Page
Loading...
8
Using On-Screen Menus
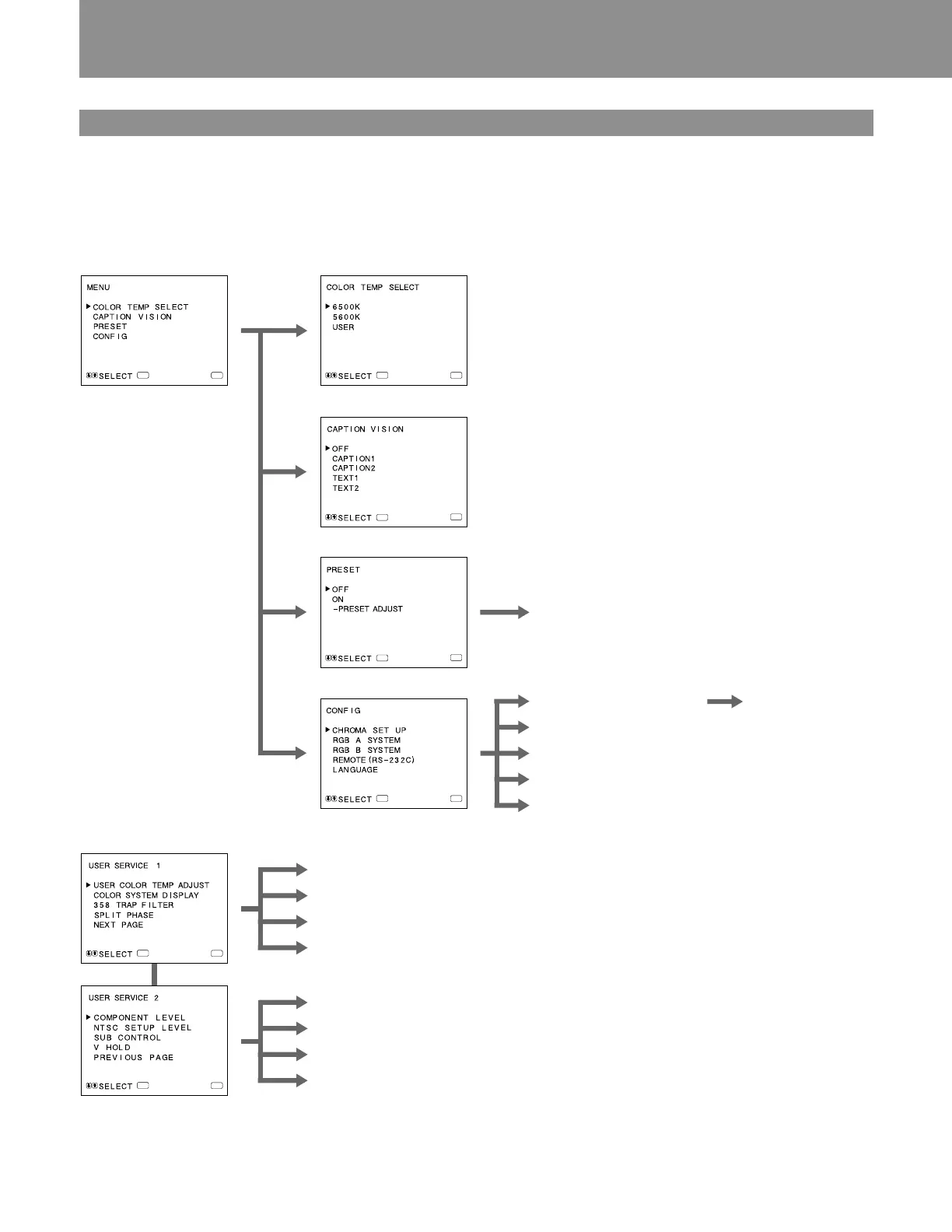
Menu Configuration
The flow chart shows the different levels of on-screen
menus that you can use to make various adjustments and
settings.
For details of each menu, see pages 9 and 10.
1 Main menu
2 COLOR TEMP SELECT menu
7 CHROMA SET UP menu
8 RGB A SYSTEM menu
9 RGB B SYSTEM menu
REMOTE (RS-232C) menu
LANGUAGE menu
6 PRESET ADJUST screen
!™ AUTO ADJUST
screen
3 CAPTION VISION menu
4 PRESET menu
5 CONFIG menu
ENTER
MENU
ENTER
MENU
MENU
ENTER
MENU
ENTER
MENU
ENTER
ENTER
MENU
ENTER
MENU
USER COLOR TEMP ADJUST menu
COLOR SYSTEM DISPLAY menu
!∞ 358 TRAP FILTER menu
SPLIT PHASE menu
COMPONENT LEVEL menu
!• NTSC SETUP LEVEL menu
SUB CONTROL screen
V HOLD screen
User Service Mode

Other manuals for Sony Trinitron PVM-1353MD

Related product manuals