EasyManua.ls Logo

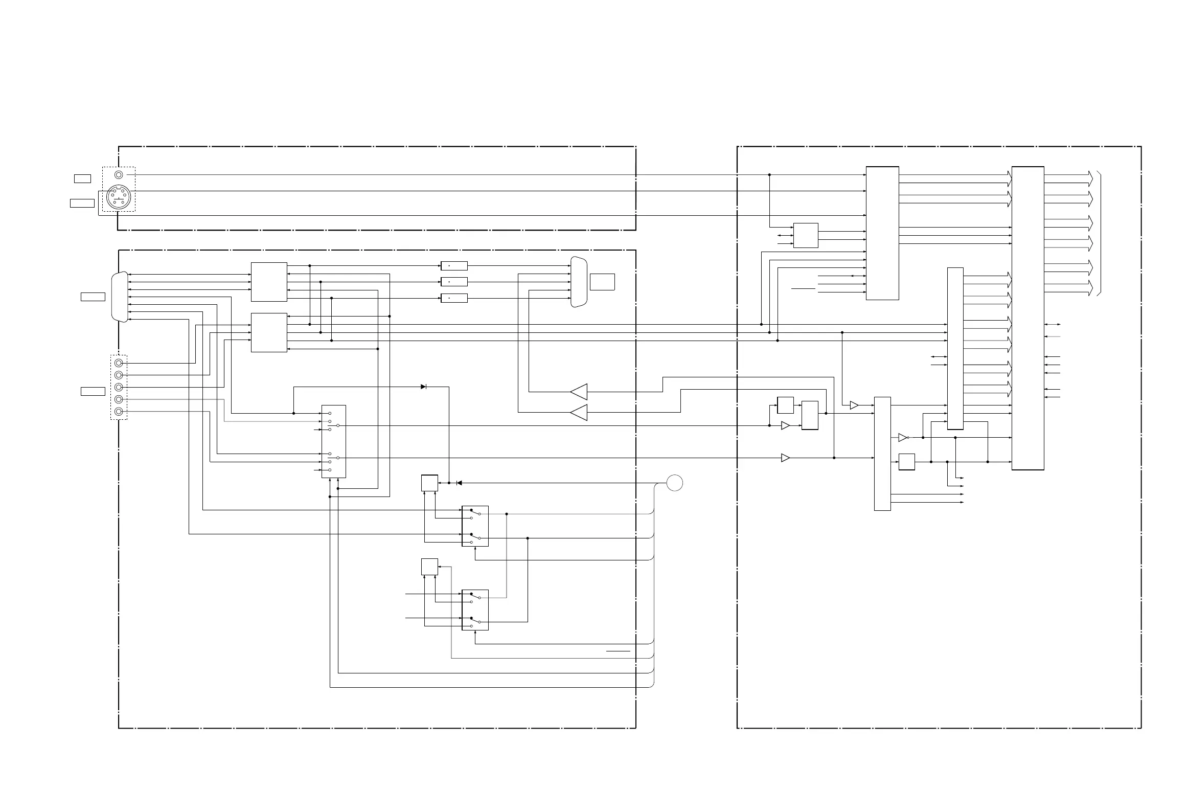
Sony VPL-FX52L - 5 Block Diagrams; Overall (1;2); Overall (2;2)

Sony VPL-FX52L
128 pages
Print Icon
To Next Page IconTo Next Page
To Next Page IconTo Next Page
To Previous Page IconTo Previous Page
To Previous Page IconTo Previous Page
Loading...

Other manuals for Sony VPL-FX52L

Related product manuals