EasyManua.ls Logo

Sourcetronic ST600-200G3 - PID Control

Default Icon
390 pages
Print Icon
To Next Page IconTo Next Page
To Next Page IconTo Next Page
To Previous Page IconTo Previous Page
To Previous Page IconTo Previous Page
Loading...
Frequency Inverter ST600 Series High-Performance Multifunction VFD Basic Operation Instructions
-114-
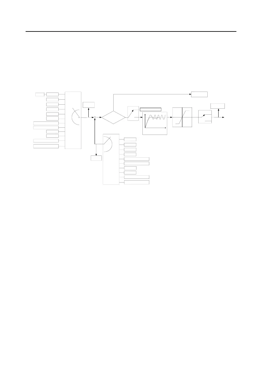
5.5.15 PID control
PID control, a common mode for process control, is mainly used to adjust the VFD output frequency
or output voltage by performing scale-division, integral and differential operations on the difference
between feedback signal of controlled variables and signal of the target, thus forming a negative
feedback system to keep the controlled variables above the target. It is applicable to flow control,
pressure control, temperature control, and so on. The following is the basic schematic block diagram
for output frequency regulation.
+
-
Reference-
feedback<P09.08
P09.10
(lower limit value of PID
output)
P09.09
upper limit value of PID
output
0
1
P09.03
(PID output characteristics)
PID output
P17.00
P17.23
P09.08 (Limit of PID control deviation)
P09.02
(PID feedback source)
P09.00
(PID reference source)
P17.24
PID feedback
value
PID reference value
Set frequency
0
1
2
3
4
5
6
7
8
9
Keypad
AI1
PROFIBUS/CANopen/DeviceNet
Modbus/Modbus TCP
Multi-step speed
HDIA
AI3
AI2
Ethernet
HDIB
0
1
2
3
4
5
6
7
AI1
PROFIBUS/CANopen/DeviceNet
Modbus/Modbus TCP
HDIA
AI3
AI2
Ethernet
Y
N
PID stops
adjustment
PID digital setting
Keep current frequency
Terminal function 25
PID control pause
Valid
Invalid
Kp P09.04 (proportional gain)
Ti P09.05 (integral time)
Td P09.06 (differential time)
P09.01
EtherCAT/PROFINET/EtherNet IP
Programmable card
10
11
HDIB
EtherCAT/PROFINET/EtherNet IP
Programmable card
8
9
Introduction to the working principles and control methods for PID control
Proportional control (Kp):
When the feedback is different from the reference, the output will be proportional to the difference. If
such a difference is constant, the regulating variable will also be constant. Proportional control can
respond to feedback changes rapidly, however, it cannot eliminate the difference by itself. A larger the
proportional gain indicates a faster regulating speed, but a too large gain will result in oscillation. To
solve this problem, set the integral time to a large value and the differential time to 0, run the system
only with proportional control, and then change the reference to observe the difference (that is, static
difference) between the feedback signal and reference. If the static difference occurs in the direction
of reference change (such as reference increase, where the feedback is always less than the reference
after system stabilizes), continue increasing the proportional gain; otherwise decrease the proportional
gain. Repeat this process until the static difference becomes small.
Integral time (Ti):
When feedback deviates from reference, the output regulating variable accumulates continuously, if
the deviation persists, the regulating variable will increase continuously until deviation disappears.
Integral regulator can be used to eliminate static difference; however, too large regulation may lead to
repetitive overshoot, which will cause system instability and oscillation. The feature of oscillation
caused by strong integral effect is that the feedback signal fluctuates up and down based on the
reference variable, and fluctuation range increases gradually until oscillation occurred. Integral time
parameter is generally regulated gradually from large to small until the stabilized system speed fulfills
the requirement.

Table of Contents

Other manuals for Sourcetronic ST600-200G3

Related product manuals