EasyManua.ls Logo

SPHINX MYTH 5 - Schematic Diagram Input;Output

SPHINX MYTH 5
29 pages
Print Icon
To Next Page IconTo Next Page
To Next Page IconTo Next Page
To Previous Page IconTo Previous Page
To Previous Page IconTo Previous Page
Loading...
SPHINX Myth 5 Service Manual
18
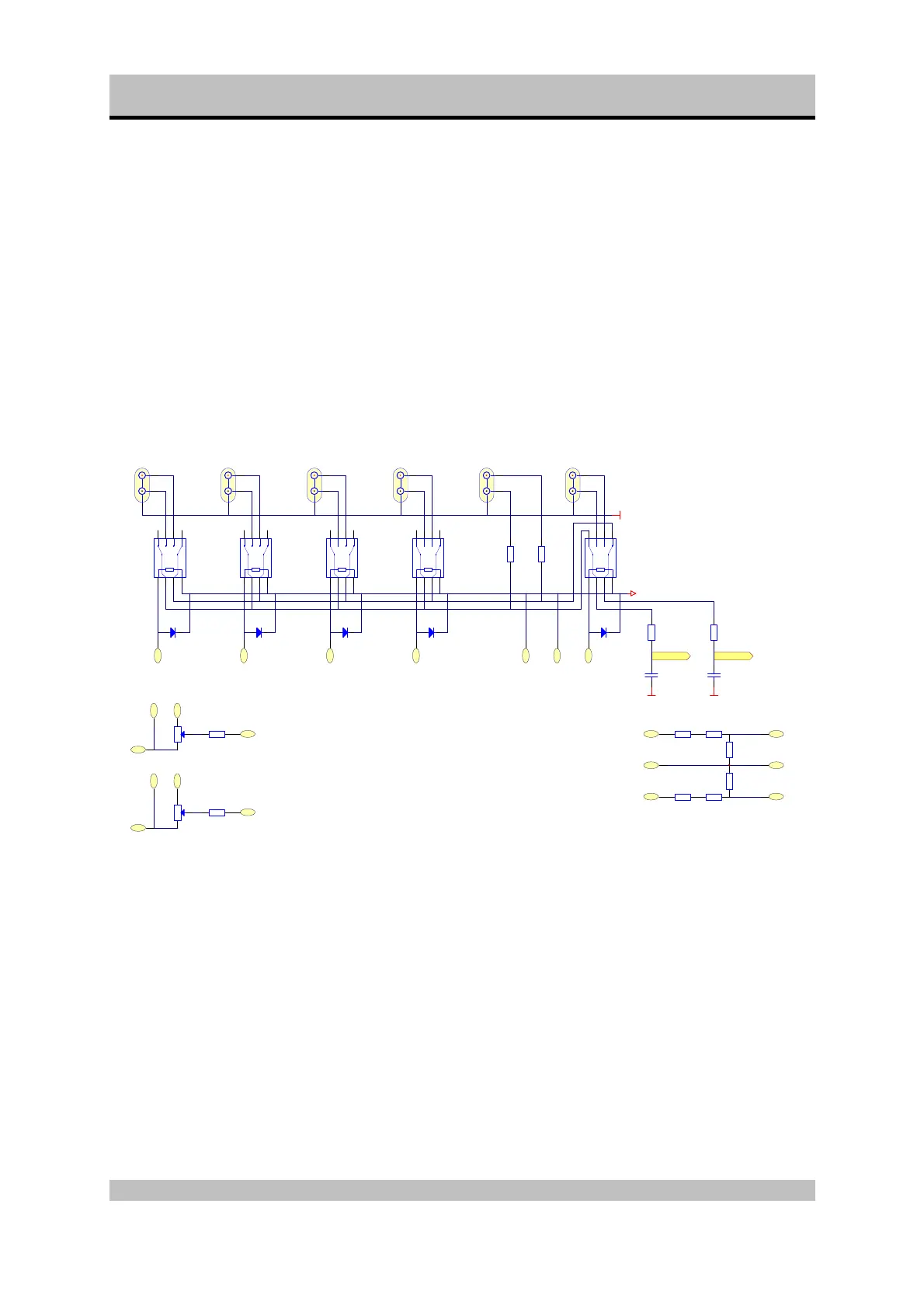
Schematic Diagram Input/Output
R42R
475R
R41R
475R
R41L
475R
R42L
475R
L2/L1A L2/L1B TUNER/CDA TUER/CDB TAPEA TAPEB
+
REL1
REL16
+
REL2
REL16
+
REL3
REL16
+
REL4
REL16
+
REL5
REL16
LINE2 LINE1 TUNER CD TAPE OUT TAPE IN
SIG_L SIG_R
D8
1N4148
D9
1N4148
D10
1N4148
D11
1N4148
D12
1N4148
+24V
C20R
120P
C20L
120P
AGND AGND
AGND
9 10 7 8 643
P1.2
ALPS 20K
P1.1
ALPS 20K
R2
475R
R1
475R
L_O
R_O
R-I
L_ILGI
RGI
LGO
RGO
R1
1K
R2
1K
R3
1K
R6
1K
R5
1K
R4
1K
ORANJE
RIGHT
GROEN
LEFT
RIGHT PHONES
GND PHONES
LEFT PHONES
GEEL
GND

Other manuals for SPHINX MYTH 5

Related product manuals