EasyManua.ls Logo

Suzuki DF8A - Page 60

Suzuki DF8A
61 pages
Print Icon
To Next Page IconTo Next Page
To Next Page IconTo Next Page
To Previous Page IconTo Previous Page
To Previous Page IconTo Previous Page
Loading...
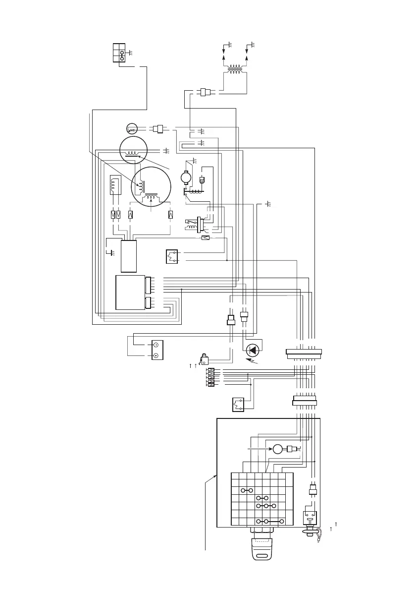
DF8AR/DF9.9AR (REMOTE CONTROL MODEL)
M
BZ
PUSH TURN
GND
STOP
BATT
IG
START
B.Z
RESET
Gr
W
G
B
Br
O
ST
IG OFF
FREEPUSH
SUZUKI
HI
LO
CDI UNIT
STARTER MOTOR
PTC HEATER
FUSE 20A
STARTER
MOTOR RELAY
B
P
B
P
B
OO
B
B
R/G
Gr
Y
B
Y Y
R R
W/R
R
R
R
R
R
W W
B
B
B
B
B
Y/G
MAGNETO
REMOTE CONTROL BOX
Bl
IGNITION COIL
SPARK PLUG
BATTERY
B
R
W
Bl
Br
O
Gr
G
B
W
Bl
Br
O
Gr
G
B
Gr
W
Bl
Br
O
Y
G
B
W/R
Bl
Br
Y/B
Bl/R
B
IGNITION
SWITCH
B
B
B
Gr Bl
G
CAUTION
BUZZER
WIRE COLOR
B.......... Black
Bl......... Blue
Br......... Brown
G..........
Gr.........
Green
Gray
O..........Orange
P...........Pink
R..........
W..........
Y...........
W/R......
Red
White
Ye l l o w
White/Red
B/R.......
BI/R......
R/B.......
R/G......
Y/B.......
Y/G.......
Lg/W.....
Black/Red
Blue/Red
Red/Black
Red/Green
Yellow/Black
Yellow/Green
Light green/White
FUSE 15A
Br
Y/G
Br
Y/G
NEUTRAL SWITCH
N ON
F. R OFF
B
R/B
G
B/R
Bl/R
Bl
O
P
Lg/W
Y/B
B
Lg/W
B
B
B
EMERGENCY STOP SWITCH
Lock plate IN RUN
Lock plate OUT STOP
CAUTION LAMP
(OIL PRESSURE)
CYLINDER
TEMP
SENSOR
OIL PRESSURE SWITCH
Y Y
Y Y
PULSER COIL
CONDENSER
CHARGE COIL
BATTERY
CHARGE
COIL
RECTIFIER &
REGULATOR

Related product manuals