EasyManua.ls Logo

Sven MS-1821 - Подготовка И Порядок Работы

Sven MS-1821
26 pages
Print Icon
To Next Page IconTo Next Page
To Next Page IconTo Next Page
To Previous Page IconTo Previous Page
To Previous Page IconTo Previous Page
Loading...
RUS
14
Мультимедийная
акустическая система 2.1
5.ПОДГОТОВКАИПОРЯДОКРАБОТЫ
РасположениеАС
• Располагайте колонки относительно слушателя симметрично на расстоянии не менее
одного метра. Сабвуфер излучает ненаправленный звук, потому его можно расположить
в любом месте комнаты, где сабвуфер звучит наилучшим образом.
• Возможно небольшое искажение изображения у сверхчувствительных мониторов и теле-
визоров, поэтому устанавливайте АС подальше от этих устройств.
ПодключениеАС
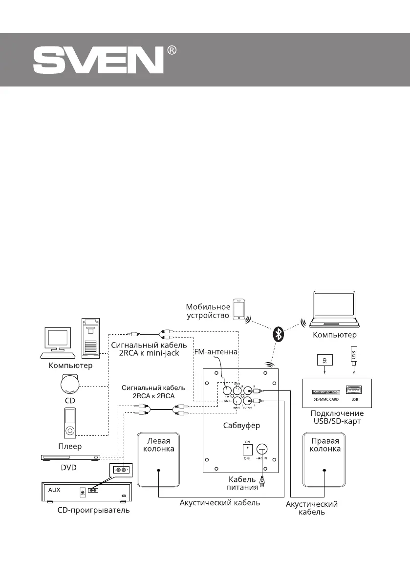
Акустическая система MS-1821 может быть подключена практически к любым источни-
кам аудиосигнала: TB, звуковой карте ПК, мобильным устройствам и т. п. (см. схему под-
ключения на рис. 4).
Перед подключением убедитесь, что АС отключена от сети. Соедините с помощью аку-
стического кабеля (из комплекта) активную колонку с пассивной.
Для подключения АС к ТВ, звуковой карте ПК и мобильным устройствам сначала под-
соедините RCA-джеки сигнального кабеля 2RCA к mini-jack Ø 3,5 мм (из комплекта) ко вхо-
ду активной колонки, а потом mini-jack кабеля вставьте в порт LINE OUT звуковой карты
ПК или в разъем аудиовыхода (OUTPUT) мобильного устройства (см. схему подключения
на рис. 4).
Предупреждение! Перед подключением все компоненты системы должны быть
выключены.
Рис. 4. Схема подключения

Related product manuals