EasyManua.ls Logo

Sylvania DVC840F - Connections; RF Output Channel; Hint for Cable Box or Satellite Box; Connection to an Audio System

Sylvania DVC840F
28 pages
Print Icon
To Next Page IconTo Next Page
To Next Page IconTo Next Page
To Previous Page IconTo Previous Page
To Previous Page IconTo Previous Page
Loading...
6
EN
Setup
Select this connection when you want to view or record a
scrambled channel. With this connection, channels cannot be
changed on the unit. You can view or record ONLY the chan-
nels you have selected on the cable box or the satellite box.
While you are recording, only the recorded channel can be
viewed.
To select channels of the cable bo
x or satellite box
1) Turn on the unit by hitting [POWER], then hit
[VCR/TV].The POWER and VCR lights on the front
panel will appear, then press [SKIP/CH.
ii
/
KK jj
/
LL
] to
select channel 3 or 4 (the same channel as the output
channel of the cable box or satellite box).
If you use the channel 4, you need to change the units
RF output to channel 4. Refer to RF Output Channel.
2) At the TV, select channel 3 or 4 (the same channel as you
have selected at step 1).
3) On the cable box or satellite box, select the channel you
want to view or record.
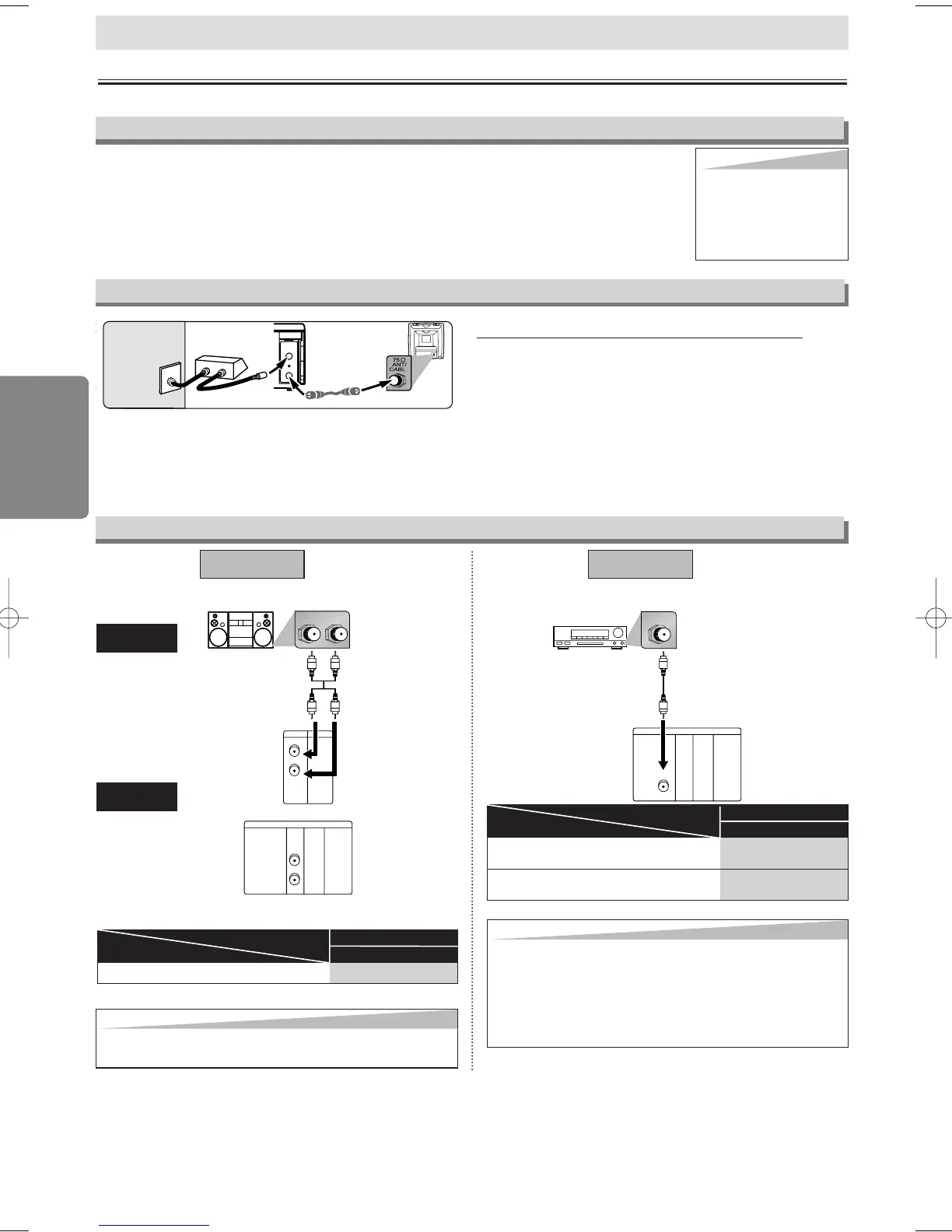
ANT-OUT
ANT-IN
RF cable
(supplied)
(Back of DVD/VCR)
IN
OUT
E
(Back of TV)
Satellite or
Cable TV
signal
(Cable box or
Satellite box)
Hint for Cable Box or Satellite Box
LR
VCRDVD/VCR
AUDIO OUT
L
R
DIGITAL
AUDIO OUT
or
AUDIO
OUT
DVD
S-VIDEO
OUT
COMPONENT
VIDEO OUT
L
R
Stereo system
DIGITAL
AUDIO OUT
COAXIAL
AUDIO
OUT
DVD
S-VIDEO
OUT
COMPONENT
VIDEO OUT
COAXIAL
AUDIO
DVD/VCR
Method 1
Analog audio
input jacks
Digital audio
input jack
(Analog)
AUDIO OUT
DIGITAL
AUDIO OUT
Method 2
Connection to an Audio System
Audio cable
(supplied)
Audio Coaxial
Digital cable
(commercially
available)
Dolby Digital decoder,
MD deck or DAT deck
BITSTREAM
PCM
SETUP > AUDIO menu >
DOLBY DIGITAL
PCM
SETUP > AUDIO menu >
DOLBY DIGITAL
Connecting to a Dolby Digital decoder
for Dolby Digital audio output.
Connecting to the other equipment (an MD deck
or DAT deck etc.) without Dolby Digital decoder.
* To complete these settings, refer to pages 20-21.
Hint
Hint
The audio source on a disc in a Dolby Digital 5.1 channel surround
format cannot be recorded as digital sound by an MD or DAT deck.
By hooking this unit up to a Multi-channel Dolby Digital
decoder, you can enjoy high-quality Dolby Digital 5.1
channel surround sound as heard in the movie theaters.
Playing a DVD using incorrect settings may generate
noise distortion and may also damage the speakers.
Connecting to Stereo System.
Setting
Connection
* To complete these settings, refer to pages 20-21.
Connection
Setting
(DVD mode only)
If channel 3 is already occupied for broadcasting,
1) Set your TV to channel 4.
2) Insert a pre-recorded tape into this unit.
3) Hit
[OUTPUT] on the unit so that the VCR
OUTPUT light is lit.
If noise appears on the TV screen, hit
[VCR/TV] on the remote control.
4) Hit [PLAY B] once.
5) After a few seconds, hit [PLAY B]on the
unit for 3 seconds.
The RF output channel will change to chan-
nel 4 from channel 3 and you will see a play-
back picture.
When a picture does not appear on the
TV screen, repeat step 4).
6) Hit [STOP C] to stop playback.
RF Output Channel
Connections
Please refer to Basic TV Connection on the front page before you use this unit.
Hint
Hint
The RF output channel may
not change when you adjust
tracking during playback. In this
case, stop the playback, and
start the playback again. After
that, hit [PLAY
BB
] on the unit
for 3 seconds again.
Setup
Hint
Hint
Playing a DVD using incorrect settings may generate
noise distortion and may also damage the speakers.
H9801UD_EN/SP.qx3 04.12.8 19:33 Page 6

Table of Contents

Related product manuals