EasyManua.ls Logo

TAJIMA TMBR-SC - Page 60

TAJIMA TMBR-SC
281 pages
Print Icon
To Next Page IconTo Next Page
To Next Page IconTo Next Page
To Previous Page IconTo Previous Page
To Previous Page IconTo Previous Page
Loading...
Registration of a design into the machine memory
44
Chapter 4
SQ06
If the bar code cannot be read, error code No.BC1 will be displayed. The following points are given as
factors.
(a) Selected design is not stored in Spooler
Spooler: Area to store the design temporarily in a personal computer
(b) Misreading by bar code reader
Deal with above troubles with the following procedure. If these troubles are not solved, please consult the
distributor.
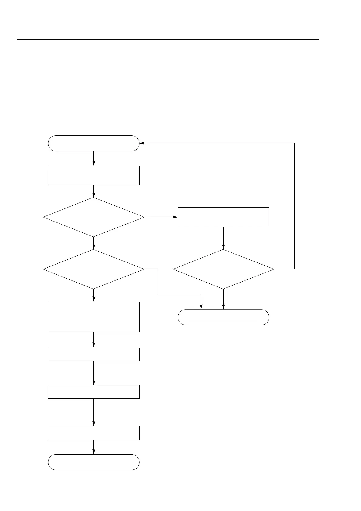
Error code No.BC1
Press E key.
(Resetting error)
Design data transmission to
Spooler
Rereading of the bar code
A-5: Switch to data input (LAN)
screen and select the design
manually.
Press SET key.
Completion of data set
To perform
Not to perform
Transmit design data to Spooler.
Rereading of the bar code
Success
Failure
Completion of data set
Failure
Success
"OK to execute ?" will be displayed.
"Read Condition File ?" will be displayed.
Press SET key.
Press SET key.

Related product manuals